GM Service Manual Online
For 1990-2009 cars only

Object Number: 889769  Size: MF

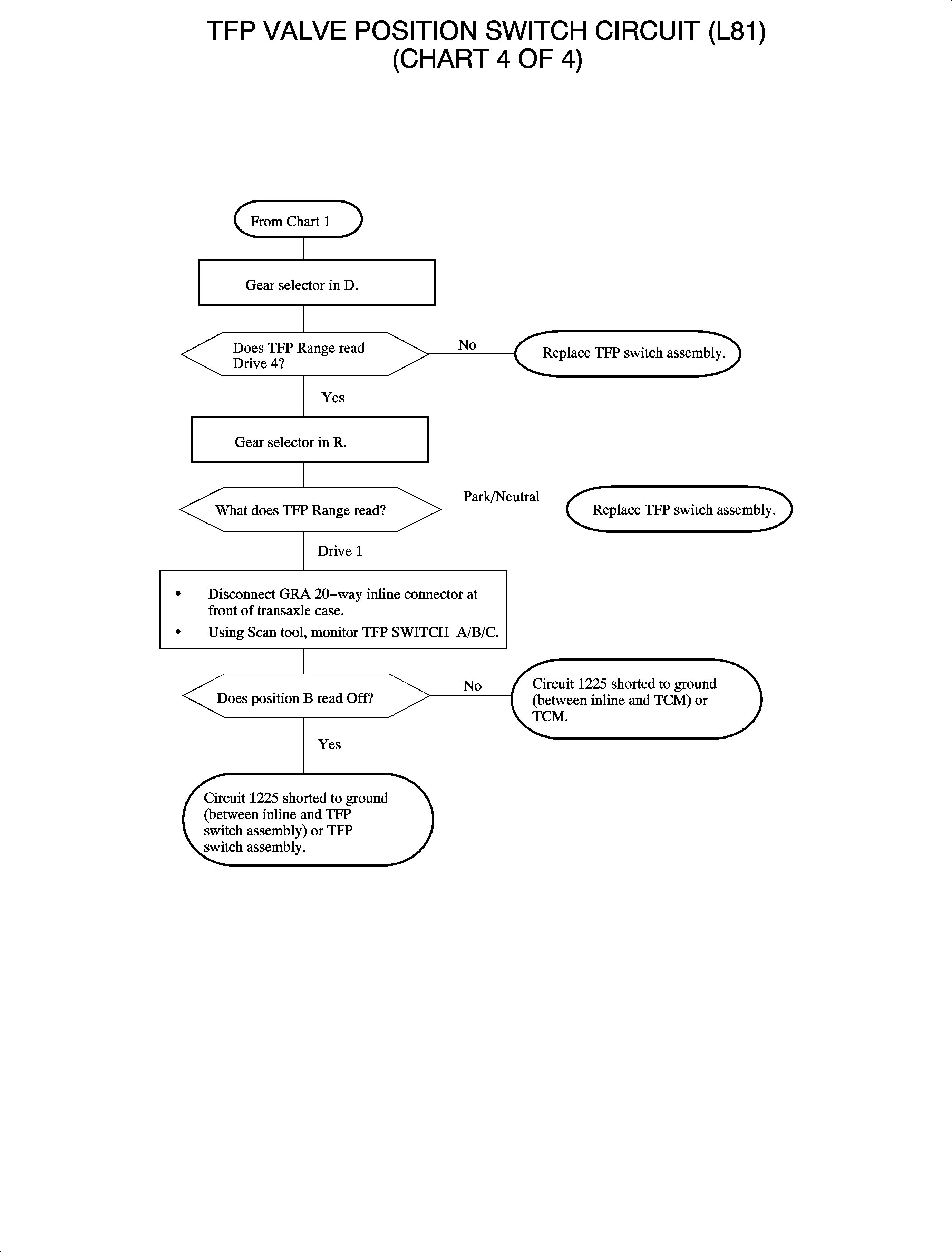
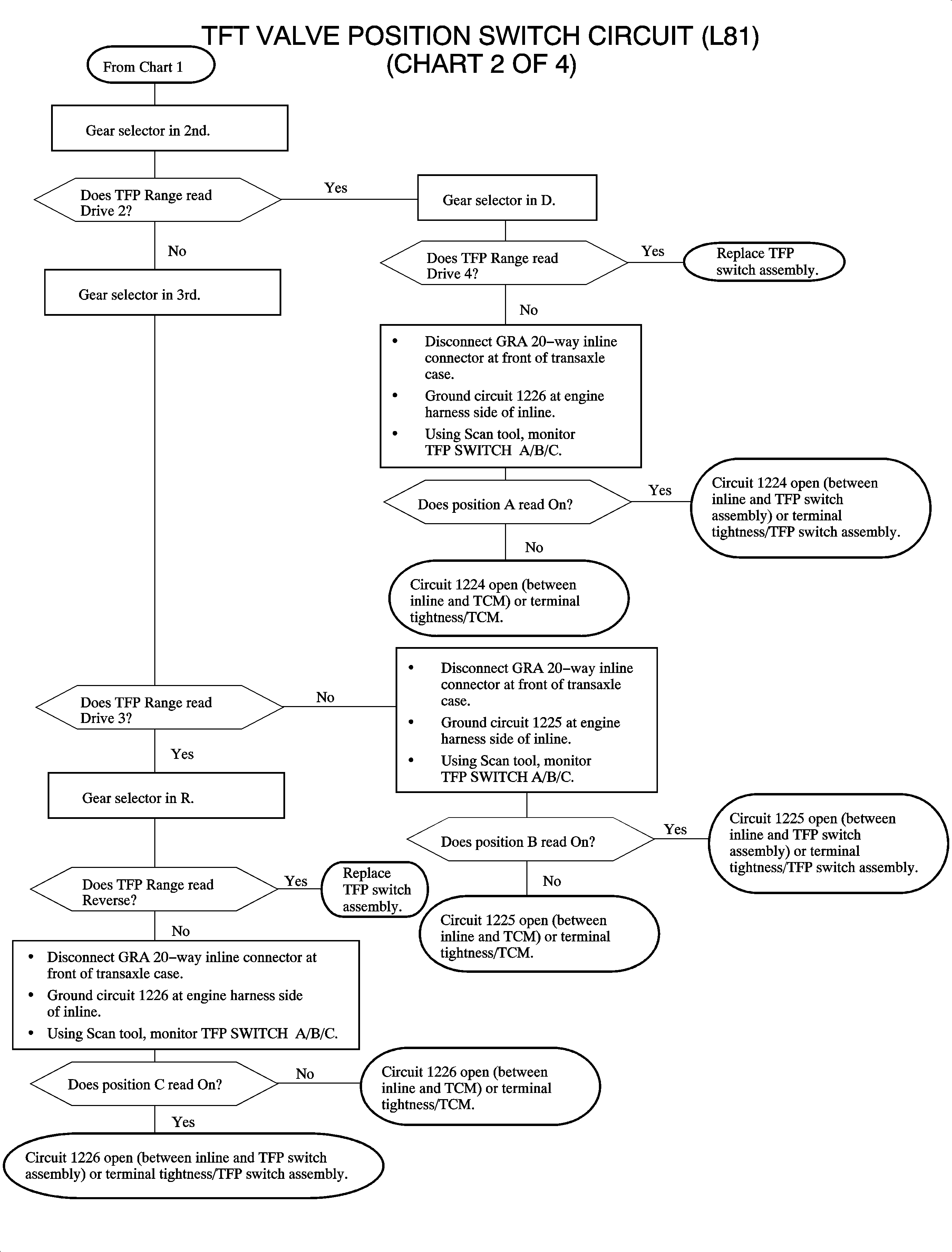
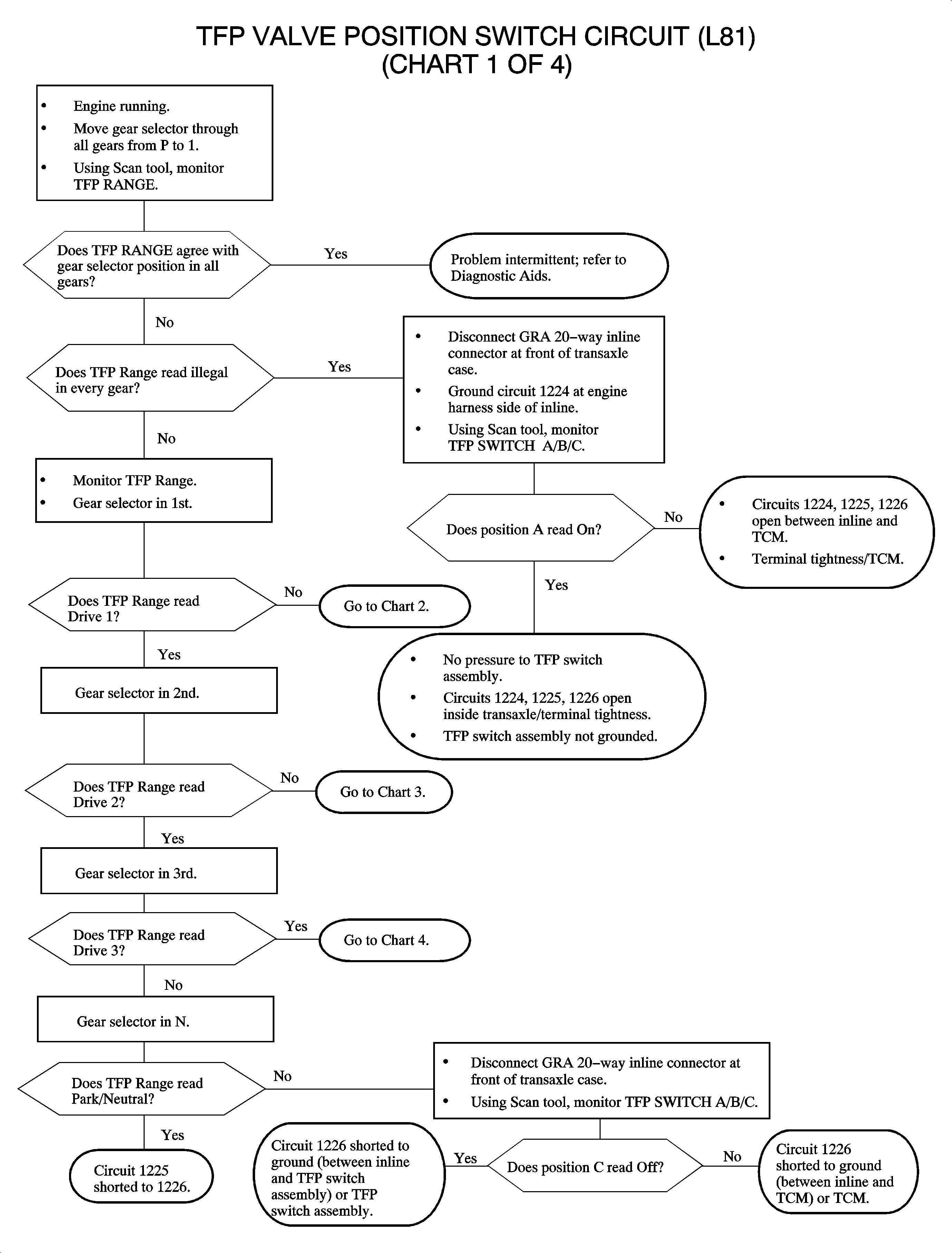
Circuit Description

The transaxle fluid pressure (TFP) switch assembly consists of six pressure switches. Five of the switches are normally open, and determine gear range selection. The sixth switch is normally closed, and detects torque converter clutch (TCC) release fluid pressure. The TFP switch assembly also contains the transaxle fluid temperature (TFT) sensor. These components are combined into one unit, mounted on the valve body. The TCM provides ignition voltage on the three range signal circuits. By closing (thus grounding) one or more of the switches with fluid pressure from the manual shift valve, the TCM detects the selected gear range. When the transaxle electrical connector is disconnected and the ignition switch is On, the ground potential for three range signals from the TCM will be removed, and an illegal gear will be indicated. (Refer to TFP Switch Assembly Logic Table.)

Conditions for Setting the DTC

DTC P1810 will set if:

    • The gear position indicated by the TFP switch assembly is illegal for 60 seconds
    • Engine running

DTC P1815 will set if:

    • TFP switches do not indicate PARK/NEUTRAL for 2 seconds at engine start-up
    • No ISS codes
    • Vehicle speed less than 3 km/h (2 mph)

DTC P1816 will set if:

TFP switches indicate PARK/NEUTRAL when the gear ratio indicates 4th gear.

DTC P1817 will set if:

TFP switches indicate REVERSE when the gear ratio indicates DRIVE.

DTC P1818 will set if:

TFP switches indicate D, 3, 2, 1 when the gear ratio indicates REVERSE.

The following conditions are for P1816-P1818:

    • Engine speed is greater than 500 rpm for 5 seconds and not at fuel cutoff
    • Engine torque greater than 13 Nm (10 ft-lbs)
    • TP is greater than 10%
    • Vehicle speed is greater than 8 km/h (5 mph)
    • No ISS, shift solenoid, OSS or TP sensor DTCs hvae been set

TFP Switch Assembly Logic Table (Engine Running)

Gear Position

Range Signal A

Range Signal B

Range Signal C

PARK

Grounded (0V)

Open (12V)

Open (12V)

REVERSE

Grounded (0V)

Open (12V)

Grounded (0V)

NEUTRAL

Grounded (0V)

Open (12V)

Open (12V)

DRIVE/OD

Grounded (0V)

Grounded (0V)

Open (12V)

D3/3rd

Open (12V)

Grounded (0V)

Open (12V)

D2/2nd

Open (12V)

Grounded (0V)

Grounded (0V)

D1/Lo

Grounded (0V)

Grounded (0V)

Grounded (0V)

Illegal

Open (12V)

Open (12V)

Open (12V)

Illegal

Open (12V)

Open (12V)

Grounded (0V)

Diagnostic Aids

A pressure regulator problem could set DTC P1810. Inspect the wiring at the TCM, the transaxle connector and the TFP valve position switch connector, and all other circuit connecting points for the following conditions:

   • 

A bent terminal

   • 

A backed out terminal

   • 

A damaged terminal

   • 

Poor terminal tension

   • 

A chafed wire

   • 

A broken wire inside the insulation

   • 

Moisture intrusion

   • 

Corrosion

When diagnosing for an intermittent short or open condition, massage the wiring harness while watching the test equipment for a change.


Object Number: 888011  Size: FP

Object Number: 888013  Size: FP

Object Number: 888016  Size: FP

Object Number: 888022  Size: FP