GM Service Manual Online
For 1990-2009 cars only

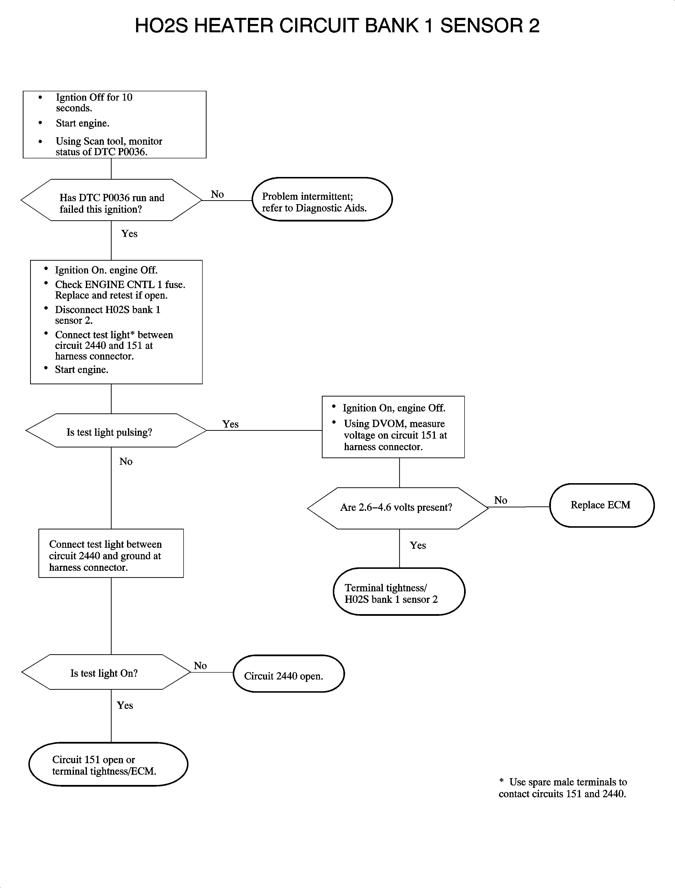
Object Number: 891417  Size: MF

Circuit Description

The heated oxygen (HO2S) bank 1 sensor 2 is threaded into the front exhaust pipe directly behind the cylinder 1, 3, 5 pre-converter (cylinders 1, 3, 5 are closest to front of dash). The sensor is used by the ECM to determine the oxygen storage capability of the pre-converter. The sensor is equipped with a heater element to provide additional heat to speed up sensor activation time. The ECM controls the heater by pulsing circuit 151 to ground. When the heater is commanded Off (circuit not grounded), the voltage level at the ECM should be high (ignition voltage). When the heater is commanded On (circuit grounded), the voltage level at the ECM should be low. The ECM heater feedback circuit uses a pull-up voltage (2.6-4.6 volts), which allows the ECM to individually differentiate between an open, short to ground or short to voltage. DTC P0036 will set if the ECM detects an open heater control circuit when the engine is running.

DTC Parameters

DTC P0036 will set if HO2S bank 1 sensor 2 heater feedback voltage is between 2.60 and 4.60 volts (ECM pull-up voltage) indicating an open circuit when heater is commanded Off when:

    • Condition exists for longer than 0.5 seconds
    • Engine speed is greater than 40 rpm
    • Ignition voltage is between 7.5 and 15.0 volts

DTC P0036 diagnostic runs continuously once the above conditions have been met.

P0036 is a (type B) DTC.

Diagnostic Aids

Heater element resistance: 7.0-20.2 ohms


Object Number: 887520  Size: FP