GM Service Manual Online
For 1990-2009 cars only

Object Number: 886995  Size: MF

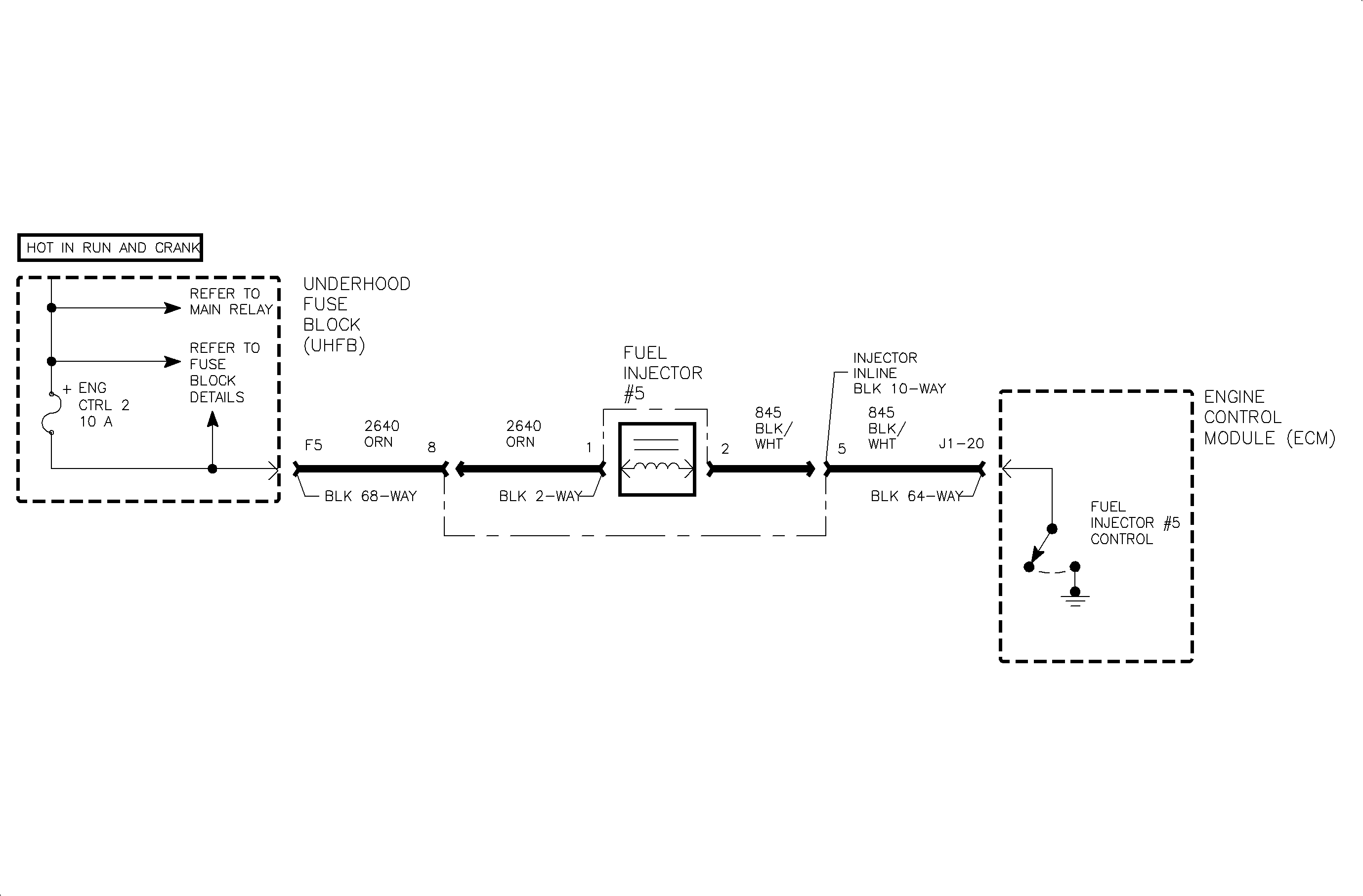
Circuit Description

The ECM enables an injector on the intake stroke of each cylinder by grounding the control circuit through an internal switch. When the ECM is commanding an injector On, the voltage of the control circuit should be near zero volts. When the injector is not being used, the voltage on the control circuit should be near battery voltage. If the ECM does not get a response from the injector, it will set this code. The ECM will continue to test the circuit and if the fault goes away, the driver will be reactivated.

DTC Parameters

DTC P0205 will set when the injector circuit is open and the following conditions exist:

    • Battery voltage is between 7.5 and 15 volts
    • Engine is running

P0205 is a (type B) DTC.

Diagnostic Aids

An open or shorted injector circuit will cause a misfire DTC to set. Diagnose an injector code first if an injector and a misfire DTC occur together.

    • Fuel in the oil is a good indication of a leaking injector.
    • Each injector is supplied battery voltage with the ignition On
    • Injector resistance = 14 - 23 ohms

Object Number: 888138  Size: FP