GM Service Manual Online
For 1990-2009 cars only

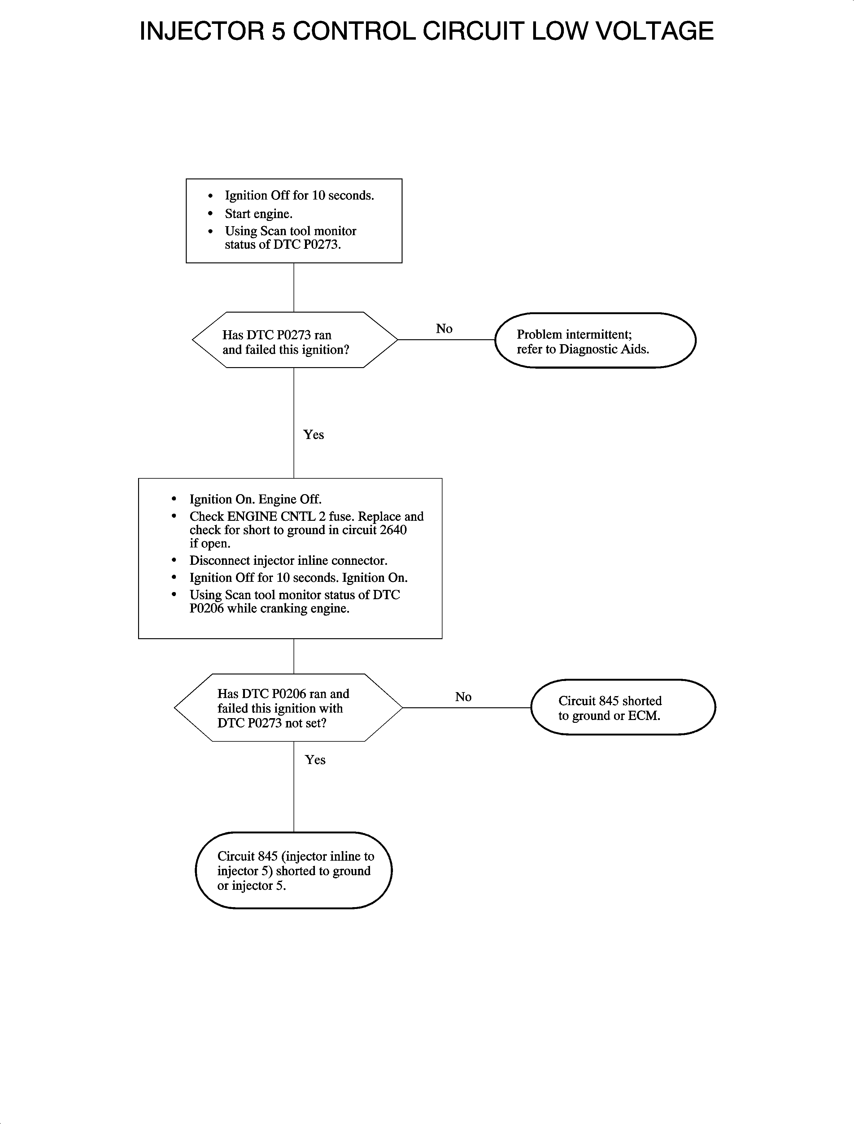
Object Number: 886995  Size: MF

Circuit Description

The ECM enables an injector on the intake stroke of each cylinder by grounding the control circuit through an internal switch. When the ECM is commanding an injector On, the voltage of the control circuit should be near zero volts. When the injector is not being used, the voltage on the control circuit should be near battery voltage. If the ECM sees a low voltage on the control circuit when activating the driver, it will set this code. The ECM will continue to test the circuit and if the fault goes away, the driver will be reactivated.

DTC Parameters

DTC P0273 will set when the injector circuit is fixed at a low voltage and the following conditions exist:

    • Battery voltage is between 7.5 and 15 volts
    • Engine is running

DTC P0273 is a (type B) DTC.

Diagnostic Aids

An open or shorted injector circuit will cause a misfire DTC to set. Diagnose an injector code first if both an injector and a misfire DTC occur.

    • Fuel in the oil is a good indication of a leaking or grounded injector
    • Each injector is supplied battery voltage with ignition On
    • Injector resistance = 14 - 23 ohms

Object Number: 888168  Size: FP