GM Service Manual Online
For 1990-2009 cars only

Object Number: 891310  Size: MF

Circuit Description

The camshaft position (CMP) sensor detects a single notch on the reluctor wheel of the camshaft in order to communicate the camshaft position to the ECM. Under normal conditions the ECM expects the signal wire voltage to be near 5 volts when the notch passes the sensor, and near zero volts any other time. The ECM constantly monitors the CMP signal and expects to see the signal wire switch from low to high voltage once every 720 degrees of crankshaft rotation. This DTC will set if the ECM sees a constantly low voltage for 8 crankshaft revolutions.

DTC Parameters

DTC P0342 will set if the cam signal received by the ECM is always low and the engine is running

P0342 is a (type B) DTC.

Diagnostic Aids

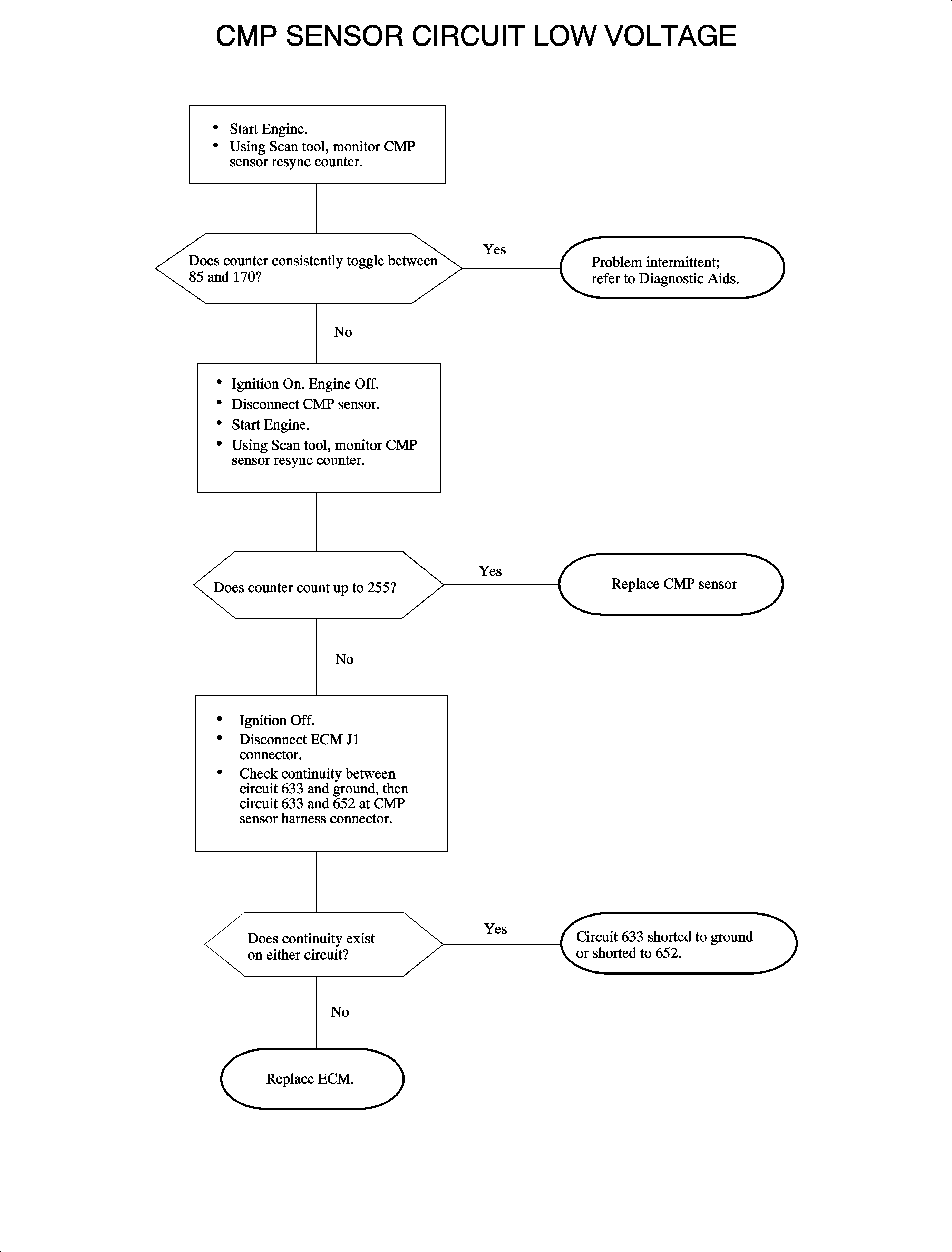
To locate an intermittent problem use scan tool to monitor CMP resync counter with engine running (or while cranking).

Wiggling wires while monitoring CMP resync counter may locate area where a short to ground exists.


Object Number: 888188  Size: FP