GM Service Manual Online
For 1990-2009 cars only

Object Number: 891485  Size: MF

Circuit Description

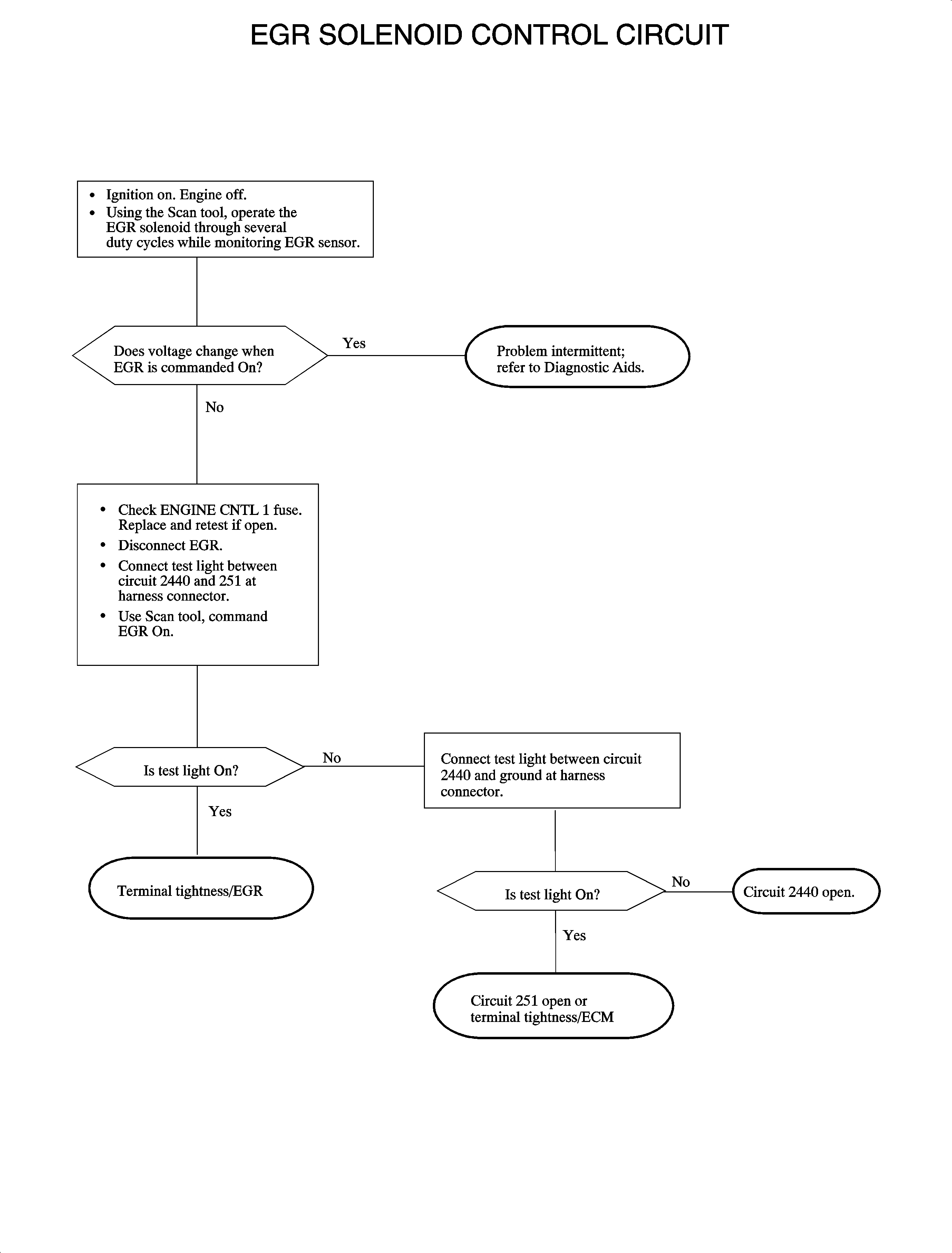
The Exhaust Gas Recirculation (EGR) solenoid and pintle valve assembly serve to reduce the temperature of combustion by introducing non-volatile exhaust gas into the combustion chambers. The voltage on the EGR solenoid signal wire should be between 0.14 - 4.82 volts. The voltage is monitored continuously. If the ECM determines that no signal is being received, this code will set.

DTC Parameters

DTC P0403 will set if ECM does not receive an EGR feedback signal when:

    • Engine is running
    • Battery Voltage between 7.5 and 15  volts
    • No voltage is present on the EGR feedback signal circuit
    • Condition exists for 500 milliseconds

Important: The EGR valve may operate at any engine coolant temperature regardless of loop status.

P0403 is a (type B) DTC.

Diagnostic Aids

To locate an intermittent problem, use the scan tool to monitor the actual EGR position.

Wiggling wires while monitoring the actual EGR position may locate the area where an open exists.

    • Check for backed out or damaged electrical terminals.
    • Check the tightness of the female terminal grip with a spare male terminal.

Object Number: 888192  Size: FP