GM Service Manual Online
For 1990-2009 cars only

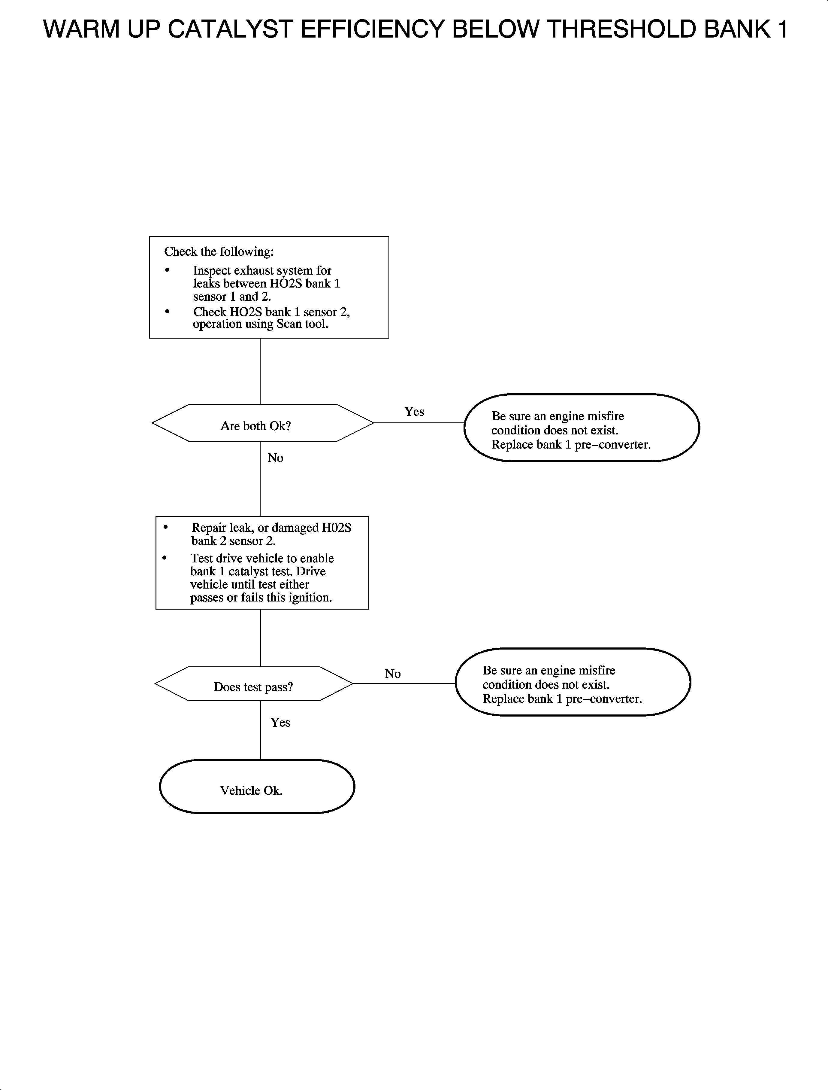
Circuit Description

The catalyst is used to control emission content. Although the catalyst is active as soon as exhaust gas is passed through it, this diagnostic will not run until the front and rear oxygen sensors are both in closed loop. The oxygen storing capability of the catalyst is monitored by viewing the rear oxygen sensor's response to an oscillating air-fuel ratio. The ECM computes how a near-failure catalyst would cause a rear oxygen sensor to react to an oscillating air-fuel ratio. These values are compared with the actual rear oxygen sensor response. If the actual response is similar to the near failure catalyst computed values, this code will set.

DTC Parameters

DTC P0421 and P0422 will set when:

    • Closed loop is enabled
    • Engine Speed is between 1400 and 2000 rpm
    • Engine load is between 20% and 45%
    • Catalyst temperature greater than 350°C (662°F)
    • No front or rear oxygen sensor, misfire, MAF, TP, purge solenoids codes set

P0421 and P0422 are (type B) DTCs.

Diagnostic Aids

Once set, this code should remain active. Under certain driving conditions the catalyst monitor test may pass. This condition may occur if driving the vehicle at highway speeds (high air flow) but if this code is set, and there are no exhaust leaks, the converter should be replaced. If a misfire code is detected, the catalyst monitor test will not run. Be sure to correct a misfire condition before replacing the converter.

Possible causes:

    • Exhaust system leaks between front and rear sensors, or rear sensor leaking.
    • Catalyst deteriorated due to excessive time operating vehicle with a catalyst damaging misfire.
    • Contamination of converter due to incorrect sealant, fuel, or fuel additive.

Object Number: 888198  Size: FP