GM Service Manual Online
For 1990-2009 cars only

Object Number: 891486  Size: MF

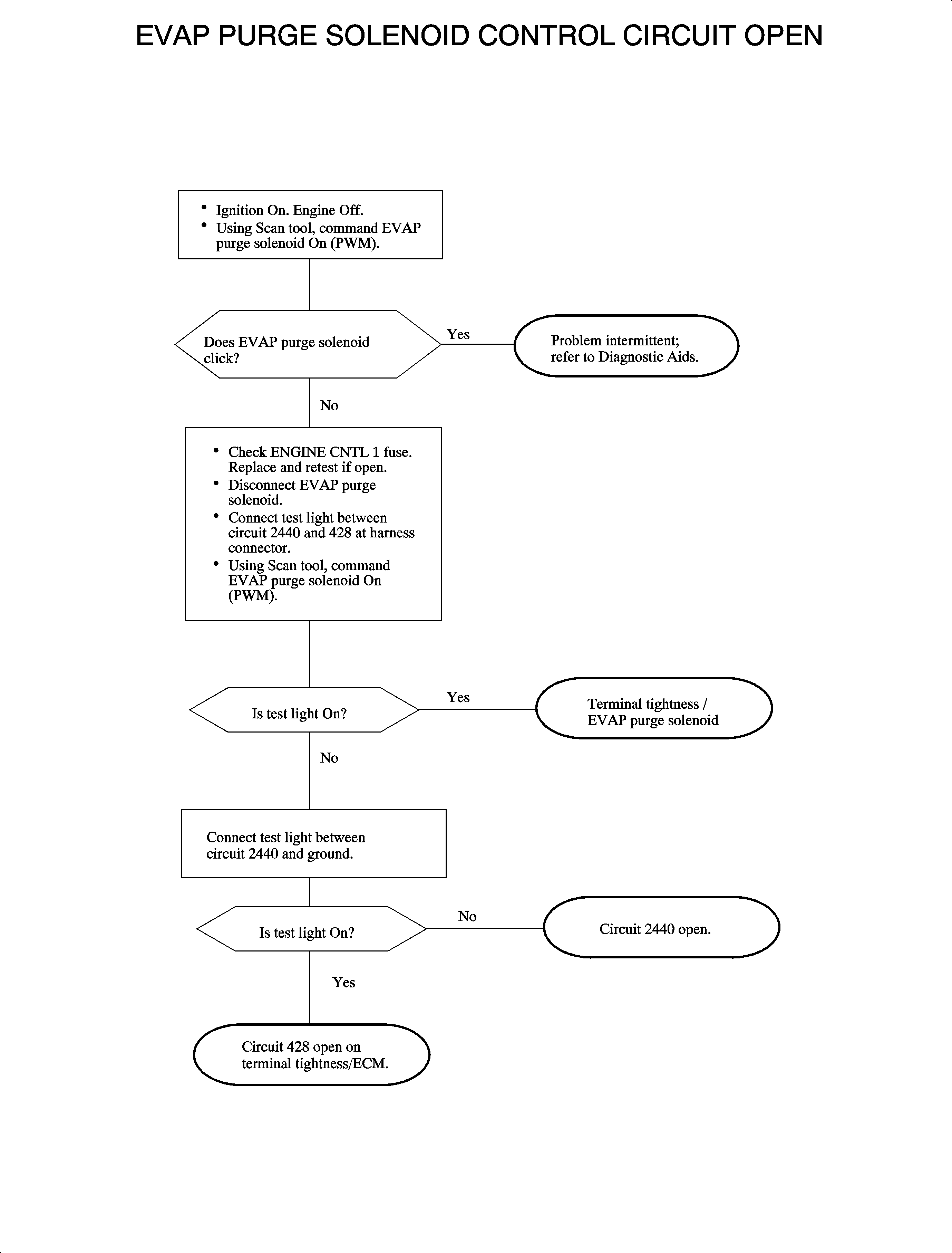
Circuit Description

The EVAP purge valve delivers fuel vapor from the canister to the intake manifold. The purge solenoid is pulse width modulated when the ECM commands it to empty the canister. The voltage on the solenoid control circuit is monitored continuously. If the ECM does not detect any voltage on the control circuit, this DTC will set.

DTC Parameters

DTC P0444 will set when:

    • Battery Voltage is between 7.5 and 15 volts
    • Engine is running
    • No voltage is detected on control circuit

P0444 is a (type B) DTC.

Diagnostic Aids

To locate an intermittent problem, use the scan tool to monitor the actual EVAP purge solenoid with engine running.

Wiggling wires while monitoring the EVAP purge solenoid may locate the area where a short to ground exists.


Object Number: 888202  Size: FP