GM Service Manual Online
For 1990-2009 cars only

Object Number: 891490  Size: MF

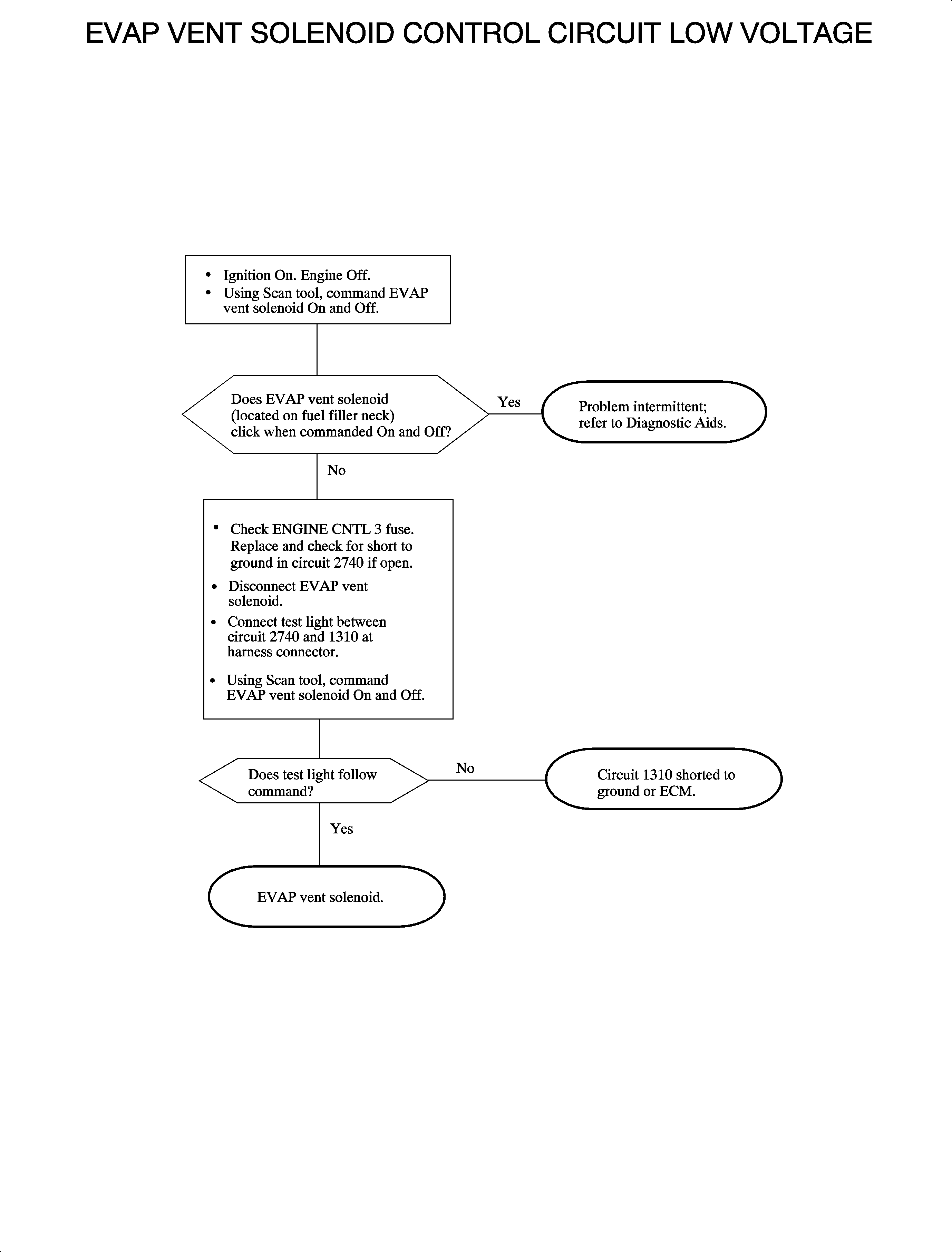
Circuit Description

The EVAP vent valve allows fresh outside air to enter the canister during purge modes. The vent solenoid is closed only while the EVAP diagnostic runs. The voltage on the solenoid control circuit is monitored continuously. If the ECM detects voltage below a low threshold on the control circuit, this DTC will set.

DTC Parameters

DTC P0447 will set when:

    • Battery Voltage is between 7.5 and 15 volts
    • Engine is running
    • A low voltage condition exists on the control circuit

P0447 is a (type B) DTC.

Diagnostic Aids

To locate an intermittent problem, use the scan tool to monitor the actual EVAP purge solenoid with engine running.

Wiggling wires while monitoring the EVAP purge solenoid may locate the area where a short to ground exists.


Object Number: 888205  Size: FP