GM Service Manual Online
For 1990-2009 cars only

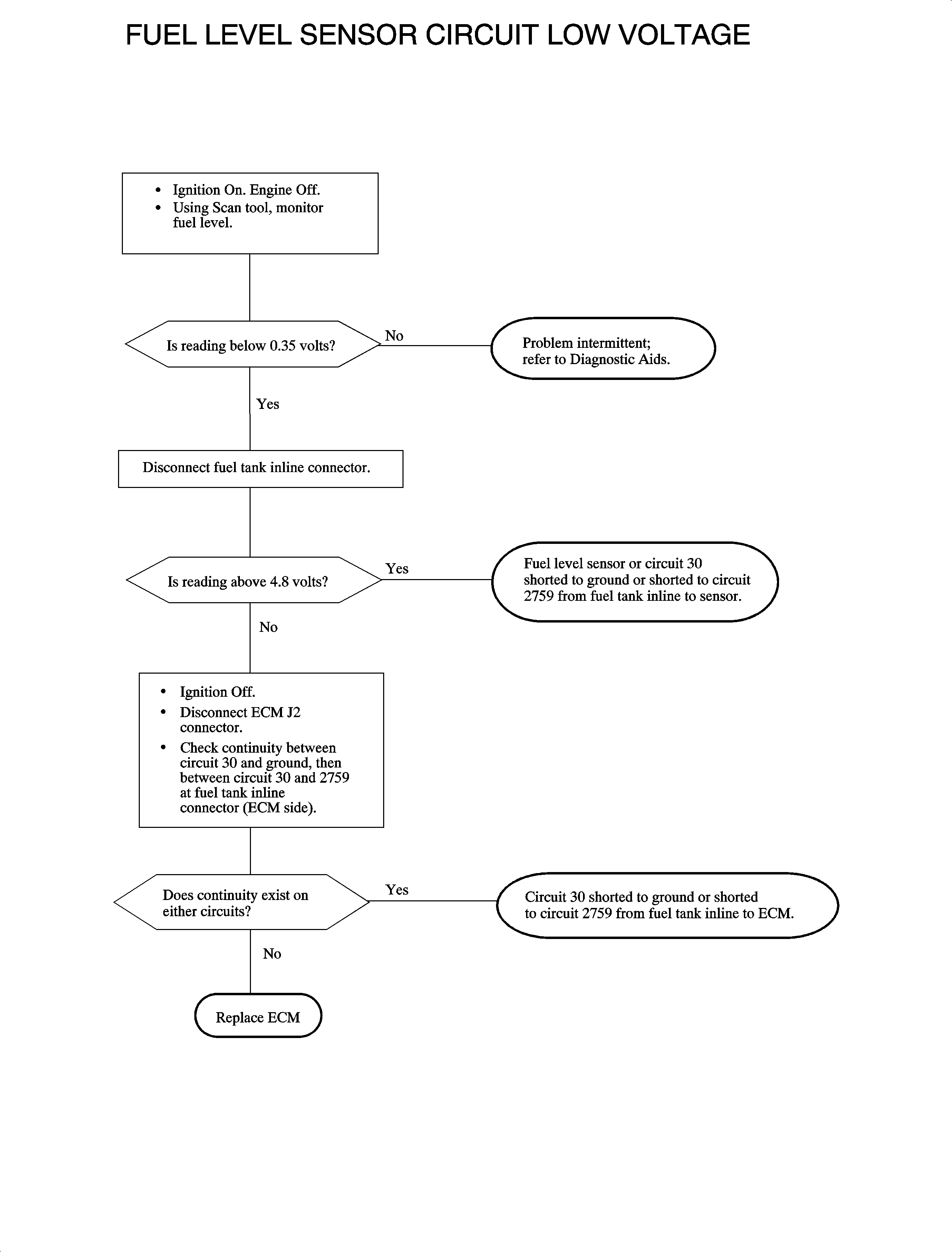
Object Number: 891448  Size: MF

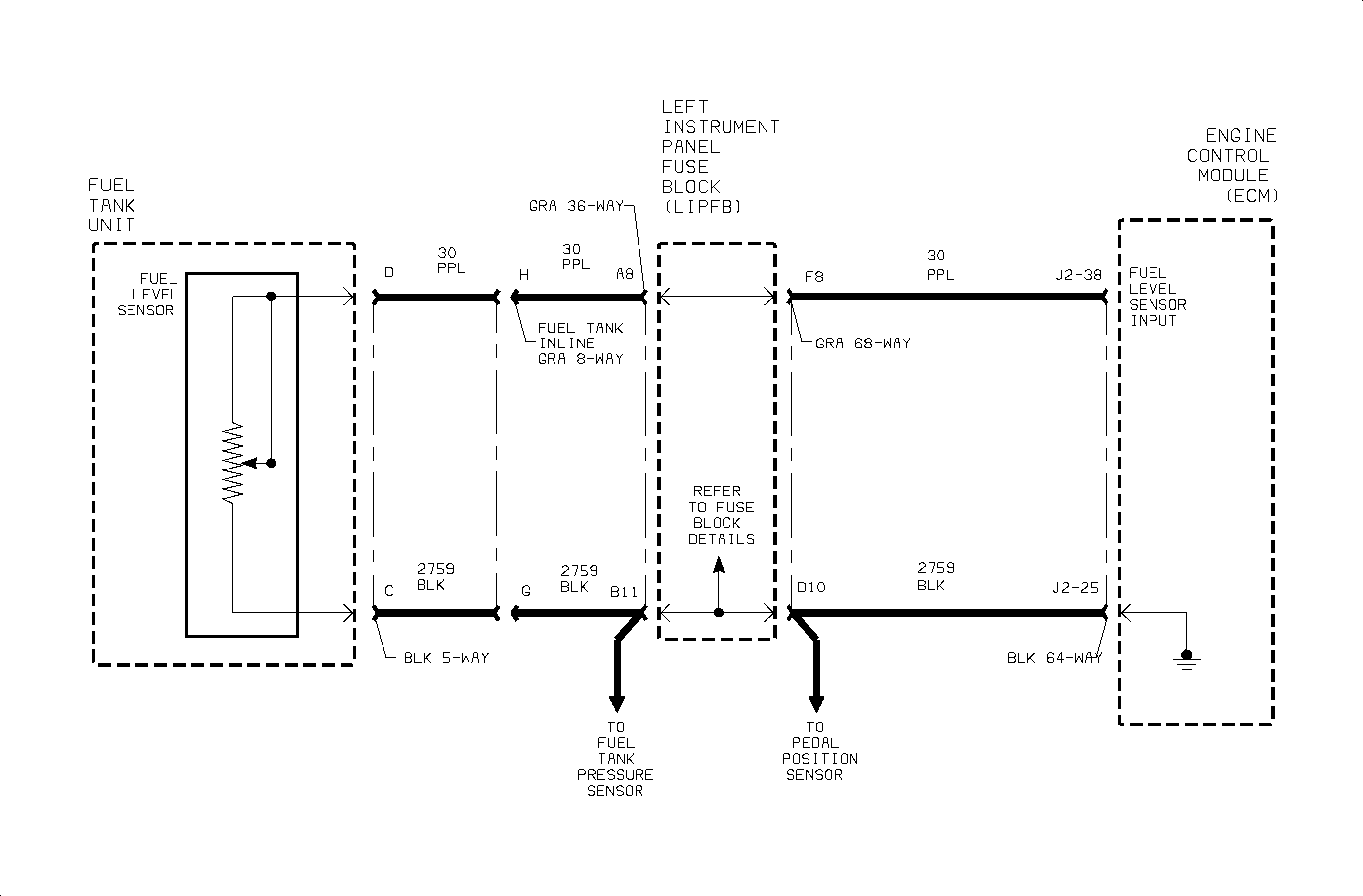
Circuit Description

The fuel level sensor is an important input to the control module for the enhanced evaporative system diagnostic. The fuel level information is needed for the ECM to know the volume of the fuel tank. The fuel level affects the rate of change in the air pressure in the EVAP system. The resistance across the sensor changes with the fuel level, varying the voltage drop across it. The ECM sets this DTC when the signal being received is lower than expected.

DTC Parameters

DTC P0462 will set when the signal from the fuel level sensor is less than 0.19 volts when:

Condition exists for longer than 1 second

P0462 is a (type D) DTC.

Diagnostic Aids

To locate an intermittent problem, use the scan tool to monitor fuel level voltage with engine Off, ignition On.

Wiggling wires while monitoring fuel level voltage may locate where a short to ground exists.

The scan tool should read fuel level voltage near 2.5 volts when 3 gallons of fuel remain.


Object Number: 888287  Size: FP