GM Service Manual Online
For 1990-2009 cars only

Object Number: 891483  Size: MF

Circuit Description

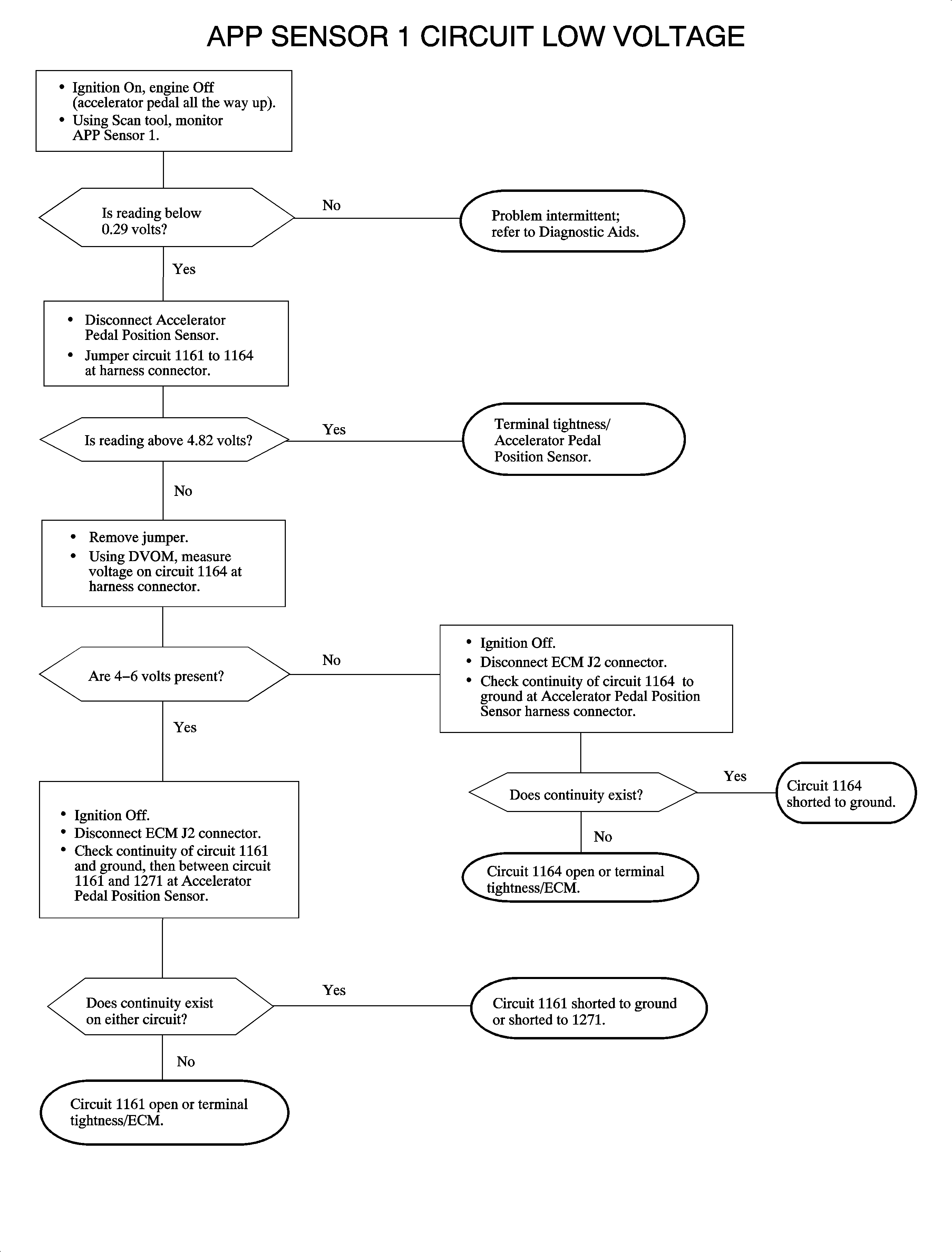
The accelerator pedal position (APP) Sensor system consists of two independent sensors that read differently scaled values of one another in order to command the throttle butterfly to a particular position. The APP sensor signal circuits are monitored continuously. This DTC will set if APP Sensor 1 signal voltage should fall below a calibratable lower limit.

DTC Parameters

DTC P1277 will set if APP sensor 1 signal voltage less than 0.29 volts when:

    • Battery voltage greater than 7 volts
    • Condition exists for longer than 140 milliseconds

P1277 is a (type A) DTC.

Diagnostic Aids

To locate an intermittent problem, use the scan tool to monitor APP Sensor 1 with ignition On, engine Off.

Wiggling wires while monitoring APP Sensor 1 may locate the area where an open or short to ground exists.


Object Number: 888329  Size: FP