GM Service Manual Online
For 1990-2009 cars only

Object Number: 891485  Size: MF

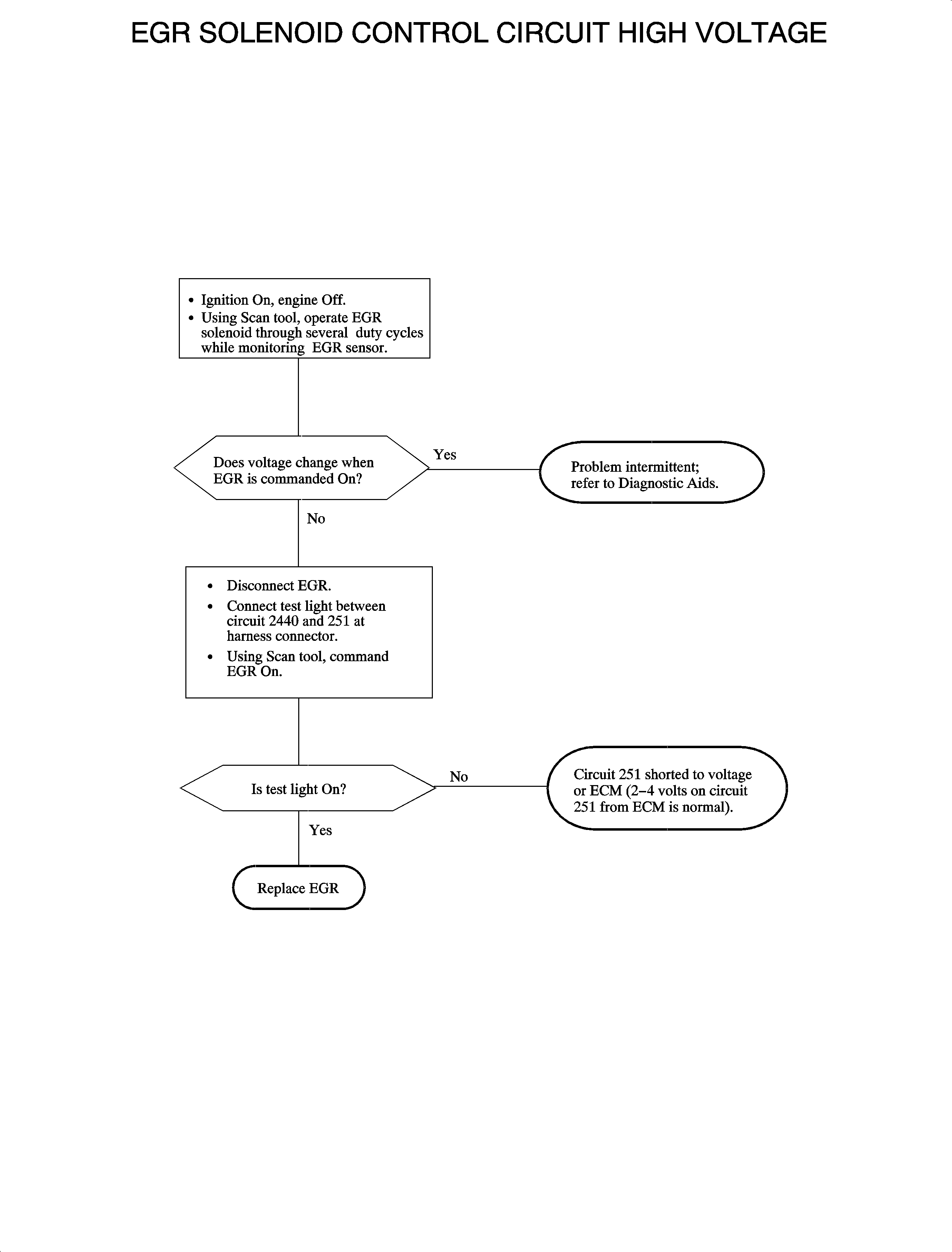
Circuit Description

The exhaust gas recirculation (EGR) solenoid and pintle valve assembly serve to reduce the temperature of combustion by introducing non-volatile exhaust gas into the combustion chambers. The voltage on the EGR solenoid signal wire should be between 0 and 5 volts. This voltage is monitored continuously. If the ECM sees that the signal voltage is higher than expected, this code will set.

DTC Parameters

DTC P1405 will set if the ECM detects the EGR Feedback Signal is higher than expected when:

    • Engine is running
    • Battery voltage between 7.5 and 15 volts
    • Condition exists for 500 milliseconds

P1405 is a (type B) DTC.

Diagnostic Aids

To locate an intermittent problem, use the scan tool to monitor EGR Sensor with engine running.

Wiggling wires while monitoring EGR sensor may locate the area where a short to ground exists.


Object Number: 888336  Size: FP