GM Service Manual Online
For 1990-2009 cars only

Object Number: 891356  Size: MF

Circuit Description

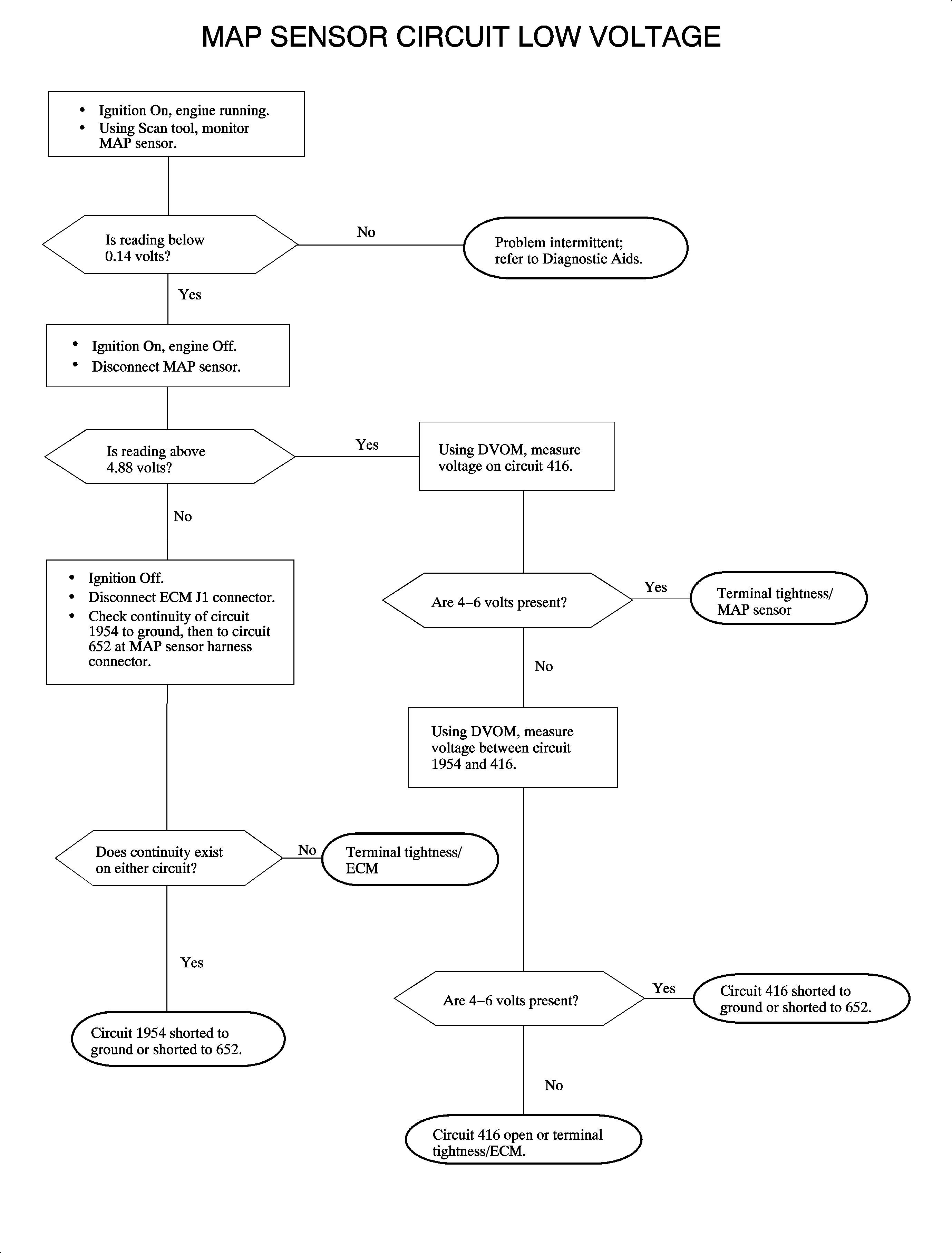
The manifold absolute pressure (MAP) sensor is a potentiometer circuit that varies its resistance as the pressure in the intake manifold changes. The ECM reads a voltage between 0 and 5 volts depending on the resistance value. This value aids in the determination of how far the throttle plate is to be opened, and the duration of fuel injection. The ECM sets this DTC when the voltage signal from the sensor is lower than expected.

DTC Parameters

DTC P0107 will set if MAP voltage is less than 0.14 volts when either:

    • Engine speed less than 1000 rpm, and
    • No TP sensor DTCs have been set.
        OR
    • Engine speed greater than 1000 rpm, and
    • TP sensor greater than 10%, and
    • No TP sensor DTCs have been set.

Important: MAP sensor signal is continuously checked when engine is running

P0107 is a (type B) DTC.

Diagnostic Aids

To locate an intermittent problem use scan tool to monitor MAP pressure and voltage with engine idling (high vacuum).

Wiggling wires while monitoring MAP pressure and voltage may locate area where a short to ground exists.

Innacurate readings will occur if resistance measurements are taken on a MAP sensor. The MAP sensor contains an internal amplifier circuit that requires applied voltage to function properly.


Object Number: 887543  Size: FP