GM Service Manual Online
For 1990-2009 cars only

Object Number: 889322  Size: MF

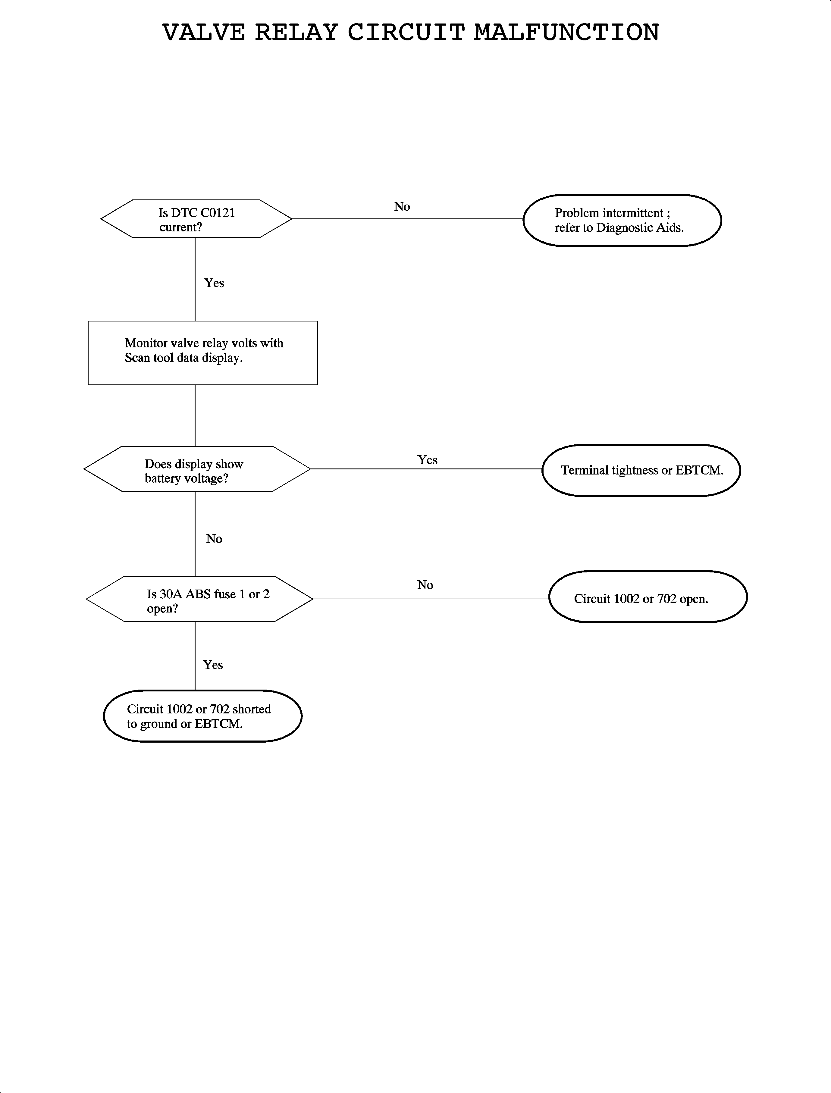
Circuit Description

The ABS control module uses a relay to control valve solenoids. When ignition is in Run, the module energizes the relay winding to switch battery voltage that supplies the solenoids. The module will disable the relay when ignition is Off, or a fault is detected.

DTC Parameters

DTC C0121 will set if:

    • If the control module commands the relay On, but does not sense battery voltage at the solenoids.
    • If the control module commands the relay Off, and senses battery voltage at the solenoids.

When DTC C0121 sets:

    • The ABS telltale will be On.
    • The ABS control module will disable ABS, TCS, and DRP.

Diagnostic Aids

Important: An open in circuits 1002 or 702 will set the DTC.

This relay is inside the ABS control module and is NOT serviceable.

DTC C0121


Object Number: 889896  Size: FP