GM Service Manual Online
For 1990-2009 cars only

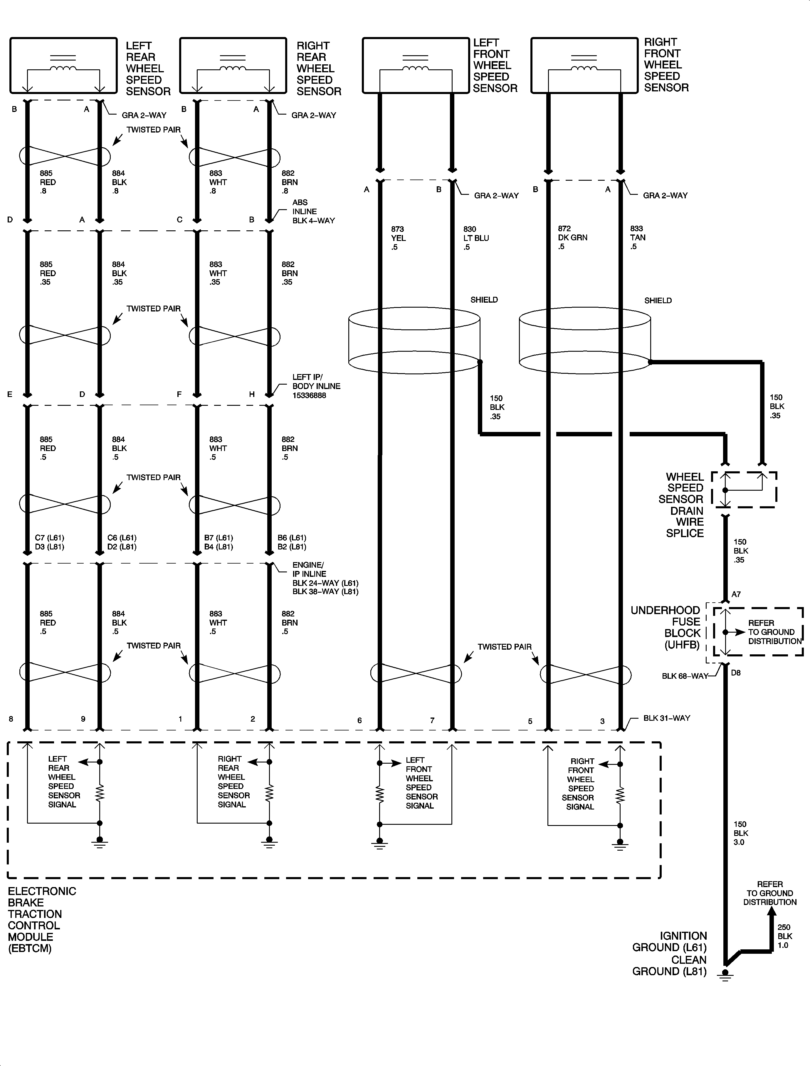
Object Number: 890263  Size: FP

Circuit Description

ABS equipped vehicles have wheel speed sensors at all four wheels. The front wheel speed sensors monitor the speed of each wheel by placing a magnetic coupling next to a toothed ring mounted on the axle of each wheel. The rear wheel speed sensors monitor speed of each wheel with a magnetic coupling and a toothed ring internal to the wheel bearings. These sensors produce an AC signal that the electronic brake traction control module (EBTCM) uses to calculate wheel speed. The signal frequency changes with the wheel speed. DTC C0245 will set when the EBTCM cannot specifically identify which wheel speed sensor is causing the malfunction, DTC C0245 will be in history and the DTC associated with the malfunctioning sensor will be set along with DTC C0245.

DTC Parameters

DTC C0245 will set if the following conditions exist:

    • The EBTCM detects a deviation between left and right rear wheel speeds of greater than 6 km/h (3.75 mph) at a vehicle speed of less than 100 km/h (62 mph) on vehicles equipped with tractrion control system (TCS).
    • The EBTCM detects a deviation between left and right front wheel speeds of greater than 10 km/h (6.25 mph) at a vehicle speed of less than 100 km/h (62 mph).
    • The EBTCM detects a deviation between left and right rear wheel speeds of greater than 6% of vehicle speed at greater than 100 km/h (62 mph) on vehicles equipped with TCS.
    • The EBTCM detects a deviation between left and right front wheel speeds of greater than 4 km/h plus 6% of vehicle speed at greater than 100 km/h (62 mph).
    • When this DTC sets the EBTCM will disable ABS, Traction Control and Dynamic Rear Proportioning and turn ON the antilock telltale.

Diagnostic Aids

    • It is very important to thoroughly inspect the wiring components and connectors. Failure to carefully and fully inspect the wiring and connectors may result in a misdiagnosis, causing part replacement with reappearance of the malfunction.
    • Inspect any circuitry that may be causing the complaint for the following conditions:
       - Backed out terminals
       - Improper mating
       - Broken connector locks
       - Improperly formed or damaged terminals
       - Poor terminal-to-wiring connections.
       - Physical damage to the wiring harness.
    • The following conditions may cause an intermittent malfunction:
       - A poor connection
       - Rubbed-through wire insulation
       - A broken wire inside the insulation
    • Possible causes for DTC C0245 to set:
       - Damaged or missing teeth on one or more if the wheel speed sensor rings.
       - Large grooves or gouges, or buildup of foreign material in the gaps between the wheel speed sensor ring teeth.
       - A worn front hub bearing assembly, or worn inner axle bearing which allow the sensor to toothed ring gap to change excessively.