GM Service Manual Online
For 1990-2009 cars only

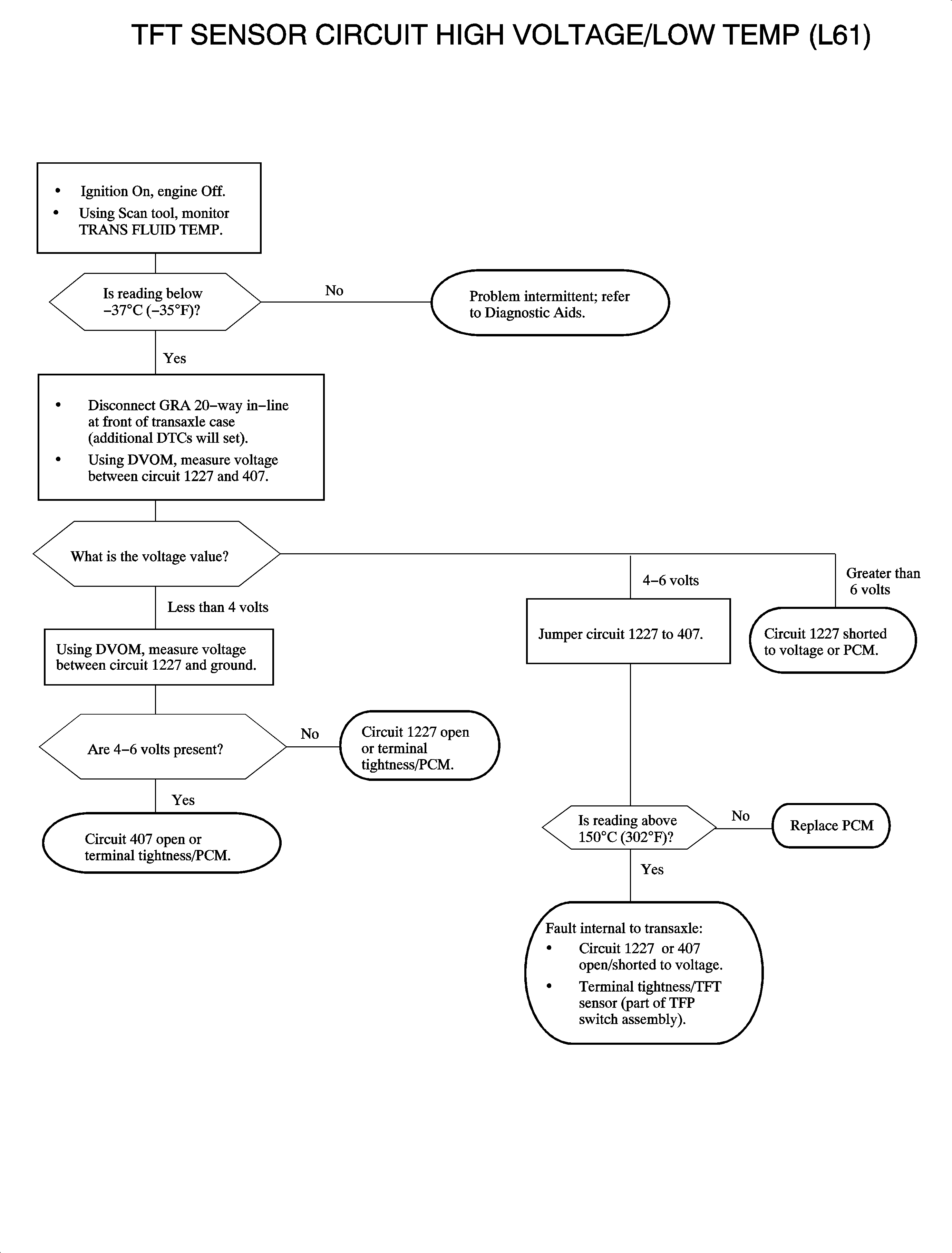
DTC P0713 L61


Object Number: 889664  Size: MF

Circuit Description

The transaxle fluid temperature (TFT) sensor is a negative coefficient thermistor. The TFT sensor is part of the transaxle fluid pressure (TFP) switch assembly. The PCM supplies a five volt reference signal to the sensor on circuit 1227. When the transmission fluid is cold, the sensor resistance is high and the PCM senses a high signal voltage. As the transmission fluid warms, the sensor resistance decreases and the PCM senses lower voltage. The PCM uses the TFT reading in order to control the torque converter clutch (TCC), line pressure adjustments, and temperature compensated shifts.

Conditions for Setting the DTC

DTC P0713 will set if TFT temperature is below -37°C (-35°F), TFT sensor voltage less above 4.92 volts when:

    • Condition exists for longer than 6 minutes and 40 seconds
    • Ignition voltage is between 8 and 18 volts with ignition On.

P0713 is a type C DTC.

Diagnostic Aids

DTC P0713 could set if the vehicle is exposed to temperatures below -37°C (-35°F).

Important: The PCM uses two internal circuits to identify transaxle temperature. One circuit is used for temperatures of 48°C (118°F) and below. If either circuit has failed the DTC will set, however the temperature may look normal in the other range.

Important: Test low scale with engine at room temperature and high scale with engine at normal operating temperature (above 70°C [158°F]).

TFT SENSOR - Temperature to Resistance (approximate)

°C

°F

RESISTANCE (OHMS)

0

32

7987-10859

10

50

4934-6407

20

68

3106-3923

30

86

1991-2483

40

104

1307-1611

50

122

878-1067

60

140

605-728

70

158

425-507

80

176

304-359

90

194

221-259

100

212

163-190

DTC P0713


Object Number: 887970  Size: FP

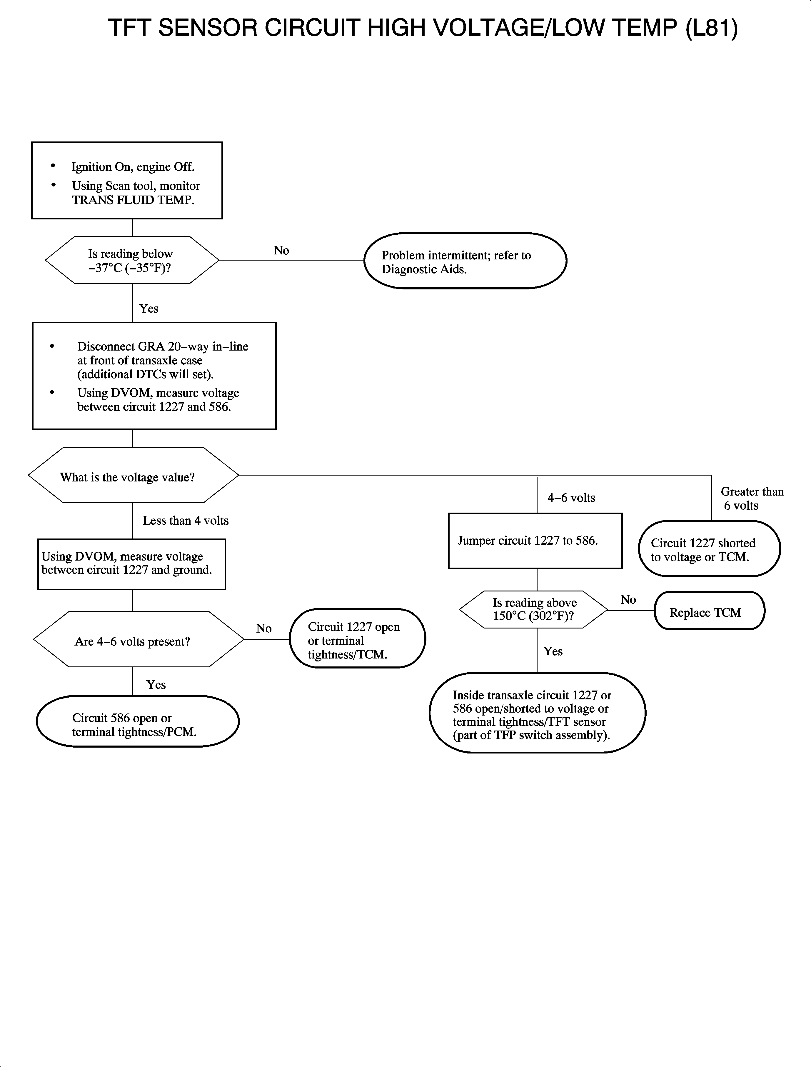
DTC P0713 L81


Object Number: 889772  Size: MF

Circuit Description

The transaxle fluid temperature (TFT) sensor is a negative coefficient thermistor. The TFT sensor is part of the transaxle fluid pressure (TFP) switch assembly. The TCM supplies a five volt reference signal to the sensor on circuit 1227. When the transmission fluid is cold, the sensor resistance is high and the TCM senses a high signal voltage. As the transmission fluid warms, the sensor resistance decreases and the TCM senses lower voltage. The TCM uses the TFT reading in order to control the torque converter clutch (TCC), line pressure adjustments, and temperature compensated shifts.

Conditions for Setting the DTC

DTC P0713 will set if TFT temperature is below -37°C (-35°F), TFT sensor voltage less above 4.92 volts when:

    • Condition exists for longer than 6 minutes and 40 seconds
    • Ignition voltage is between 8 and 18 volts with ignition On.

P0713 is a type C DTC.

Diagnostic Aids

DTC P0713 could set if the vehicle is exposed to temperatures below -38°C (-38°F).

Important: The PCM uses two internal circuits to identify transaxle temperature. One circuit is used for temperatures of 48°C (118°F) and below. If either circuit has failed the DTC will set, however the temperature may look normal in the other range.

Important: Test low scale with engine at room temperature and high scale with engine at normal operating temperature (above 70°C [158°F]).

TFT SENSOR - Temperature to Resistance (approximate)

°C

°F

RESISTANCE (OHMS)

0

32

7987-10859

10

50

4934-6407

20

68

3106-3923

30

86

1991-2483

40

104

1307-1611

50

122

878-1067

60

140

605-728

70

158

425-507

80

176

304-359

90

194

221-259

100

212

163-190

DTC P0713


Object Number: 887971  Size: FP