GM Service Manual Online
For 1990-2009 cars only

Object Number: 889663  Size: MF

Circuit Description

The transaxle fluid pressure (TFP) switch assembly consists of six pressure switches. Five of the switches are normally open, and determine gear range selection. The sixth switch is normally closed, and detects torque converter clutch (TCC) release fluid pressure. The TFP switch assembly also contains the transaxle fluid temperature (TFT) sensor. These components are combined into one unit, mounted on the valve body. The PCM provides ignition voltage on the three range signal circuits. By closing (thus grounding) one or more of the switches with fluid pressure from the manual shift valve, the PCM detects the selected gear range. When you disconnect the transaxle electrical connector and the ignition switch is ON, the ground potential for three range signals from the PCM will be removed, and an illegal gear will be indicated. (Refer to the TFP Switch Assembly Logic Table.) When the PCM detects any of the following conditions, DTC P1810 sets: An invalid gear state, a drive range after start-up, and an incorrect gear ratio.

Conditions for Setting the DTC

DTC P1810 will set when one of the following three cases occur:

Case 1

    • The gear position indicated by the TFP switch assembly is illegal for 60 seconds. (Refer to the TFP Switch Assembly Logic Table)
    • Engine running

Case 2 (Run once per ignition cycle)

TFP switches indicate D4 or REVERSE for 2 seconds after start-up and the following conditions were met:

    • Engine speed transitions from 0 rpm to greater than 600 rpm
    • Ignition voltage between 7-18 volts
    • No OSS DTCs are set
    • Vehicle speed is less than 3 km/h (2 mph)

Case 3

One of the following occurs:

    • TFP switches indicate PARK/NEUTRAL when the gear ratio is less than 0.72:1 (4th gear) for five seconds.
    • TFP switches indicate REVERSE when the gear ratio is greater than 2.23:1, or less than 2.02:1, for five seconds.
    • TFP switches indicate D, 3, 2 or 1 when the gear ratio indicates REVERSE for five seconds.

The following conditions are all met:

    • The vehicle speed is greater than 8 km/h (5 mph)
    • TP angle is greater than 10%
    • Engine torque is between 14 N·m (10 ft-lb) and 678 N·m (500 ft-lb)
    • No ISS, OSS, shift solenoid or TP sensor DTCs have been set

Diagnostic Aids

    • A pressure regulator problem could set DTC P1810.
    • PCM will default to a D4 shift pattern when DTC P1810 is set.

TFP SWITCH ASSEMBLY LOGIC TABLE (ENGINE RUNNING)

Gear

Position

Range Signal

A

Range Signal

B

Range Signal

C

PARK

Grounded (0V)

Open (12V)

Open (12V)

REVERSE

Grounded (0V)

Open (12V)

Grounded (0V)

NEUTRAL

Grounded (0V)

Open (12V)

Open (12V)

DRIVE/OD

Grounded (0V)

Grounded (0V)

Open (12V)

D3/3rd

Open (12V)

Grounded (0V)

Open (12V)

D2/2nd

Open (12V)

Grounded (0V)

Grounded (0V)

D1/Lo

Grounded (0V)

Grounded (0V)

Grounded (0V)

Illegal

Open (12V)

Open (12V)

Open (12V)

Illegal

Open (12V)

Open (12V)

Grounded (0V)

On Scan tool:

Open (12V) = Off

Grounded (0V) = On

DTC P1810


Object Number: 887983  Size: FP

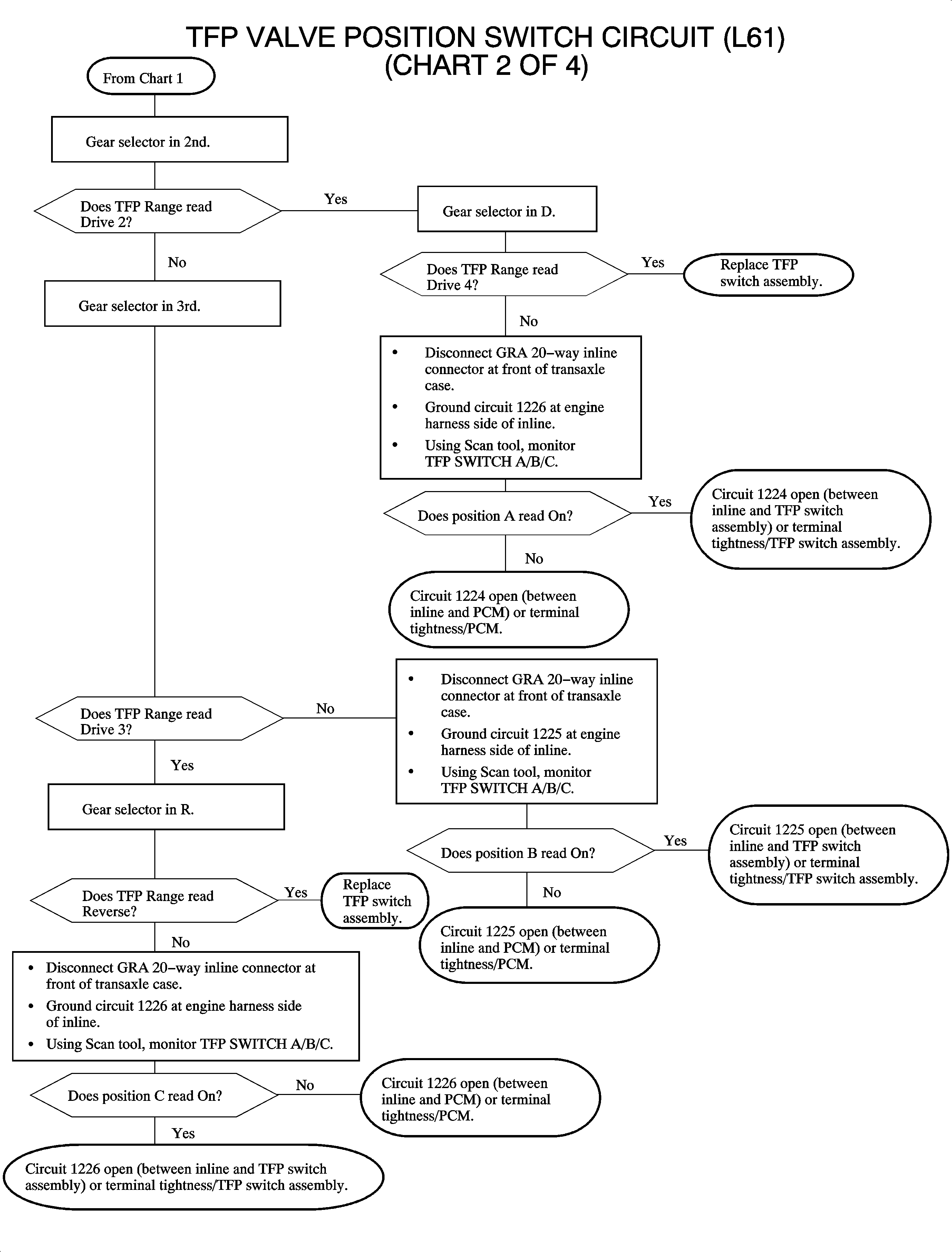
Object Number: 887984  Size: FP

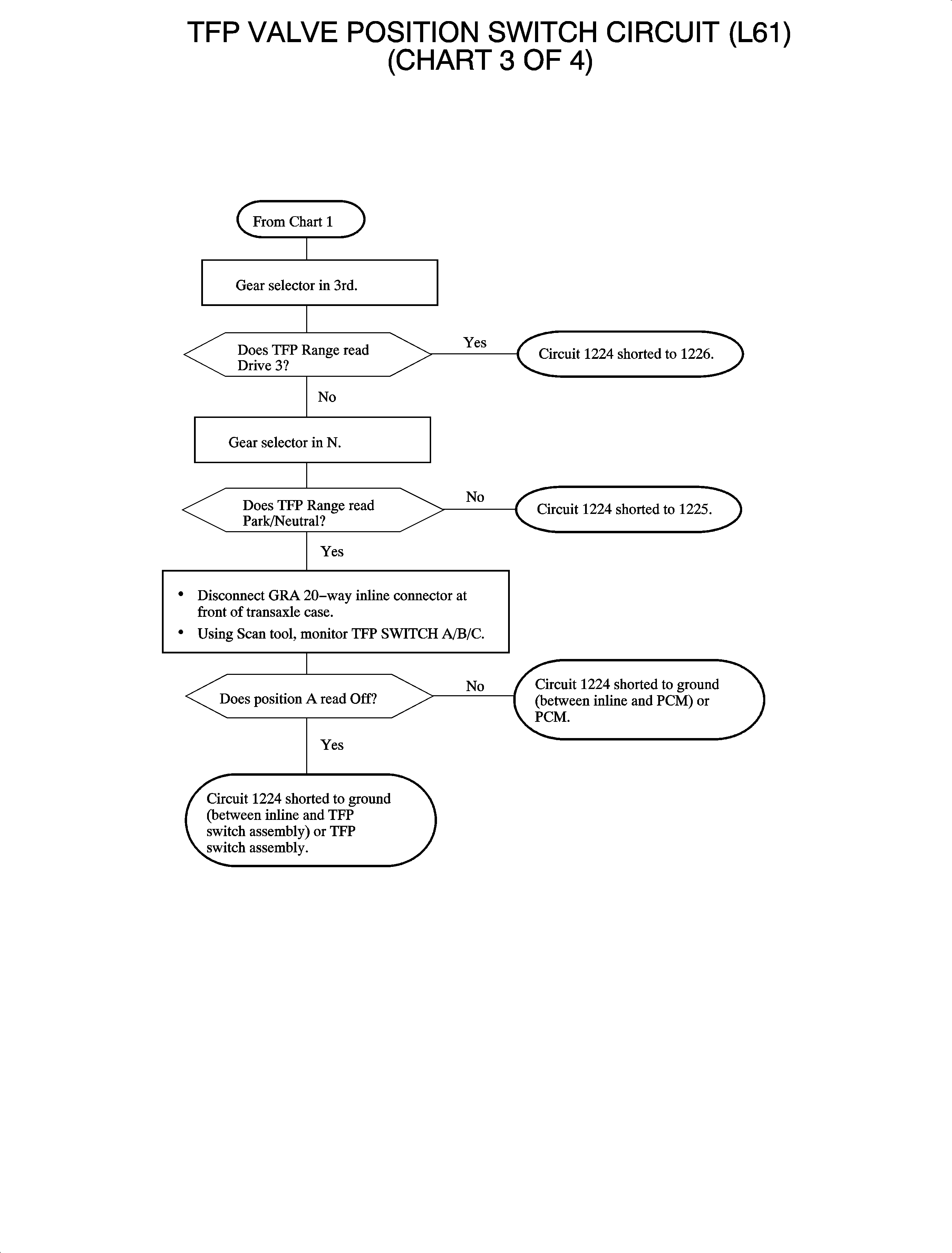
Object Number: 887985  Size: FP

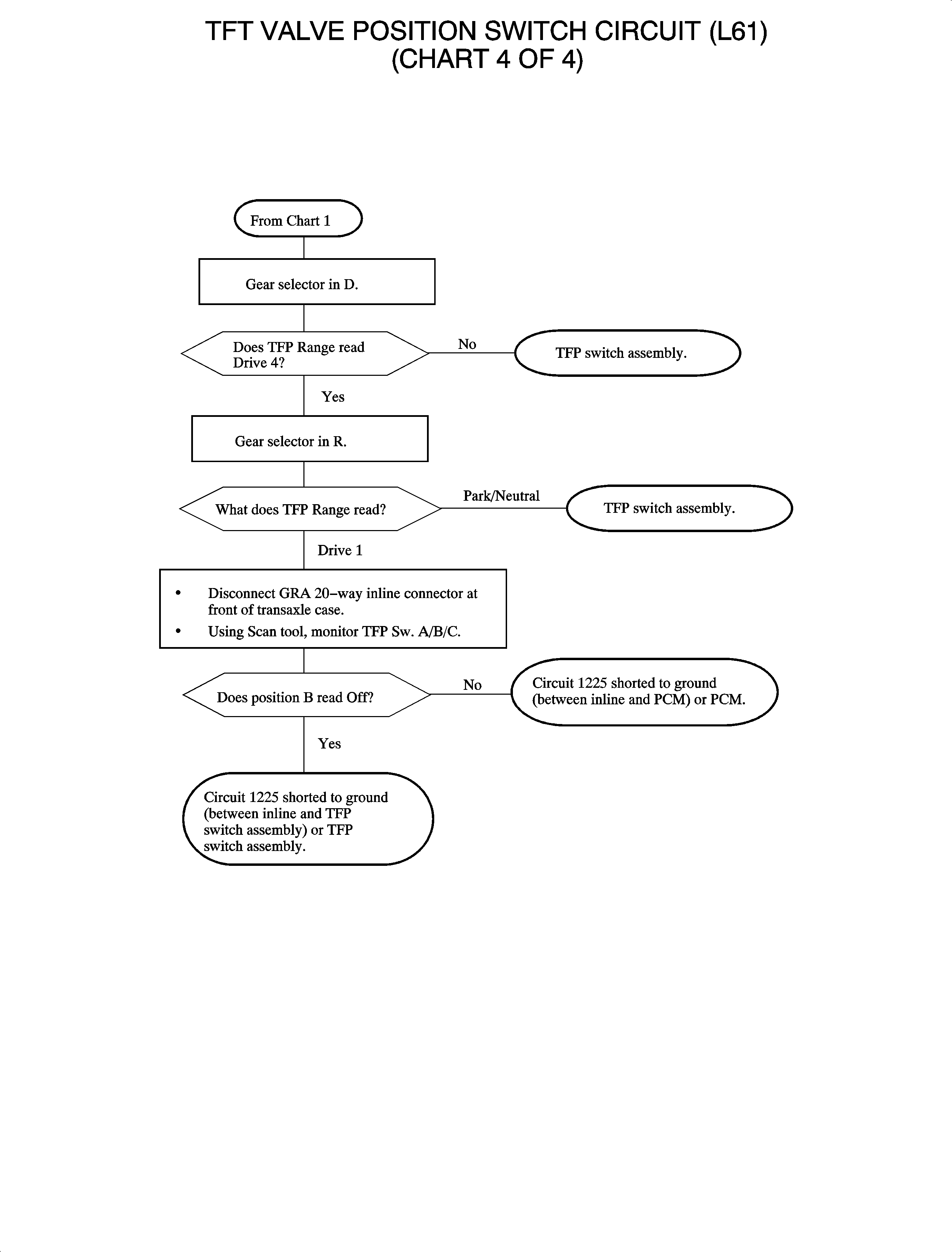
Object Number: 887987  Size: FP