GM Service Manual Online
For 1990-2009 cars only

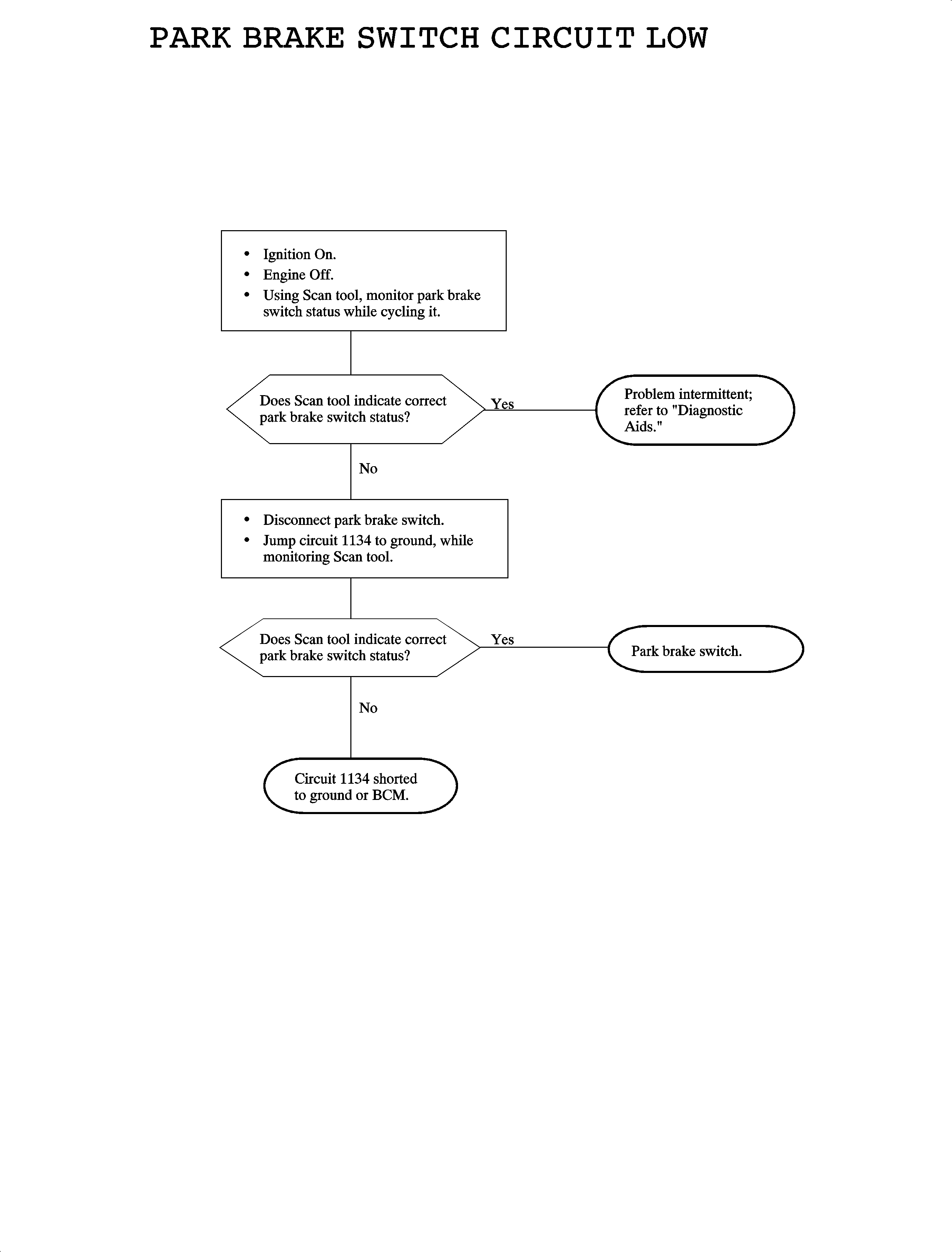
Circuit Description

When park brake input circuit 1134 to body control module (BCM) is grounded (as when parking brake is applied), BCM will turn on brake telltale lamp by sending a serial data message to the Instrument Panel Cluster (IPC). If vehicle is moving greater than 10 km/h (6 mph) and park brake input to the BCM is grounded, BCM will sound the warning chime to notify the driver parking brake is applied.

DTC Set Conditions

    • Ignition switch in RUN position
    • Vehicle speed greater than 10 km/h (6 mph)
    • Circuit 1134 grounded

Diagnostic Aids

    • Verify that the parking brake is fully disengaged.
    • Inspect the wiring harness for damage. Check for broken or chaffed insulation.
    • Check for blockage preventing the parking brake from fully releasing.
    • If fault is suspected to be intermittent, wiggling the harness wiring may help in locating the fault.

B0005


Object Number: 887391  Size: FP