GM Service Manual Online
For 1990-2009 cars only

Object Number: 891276  Size: MF

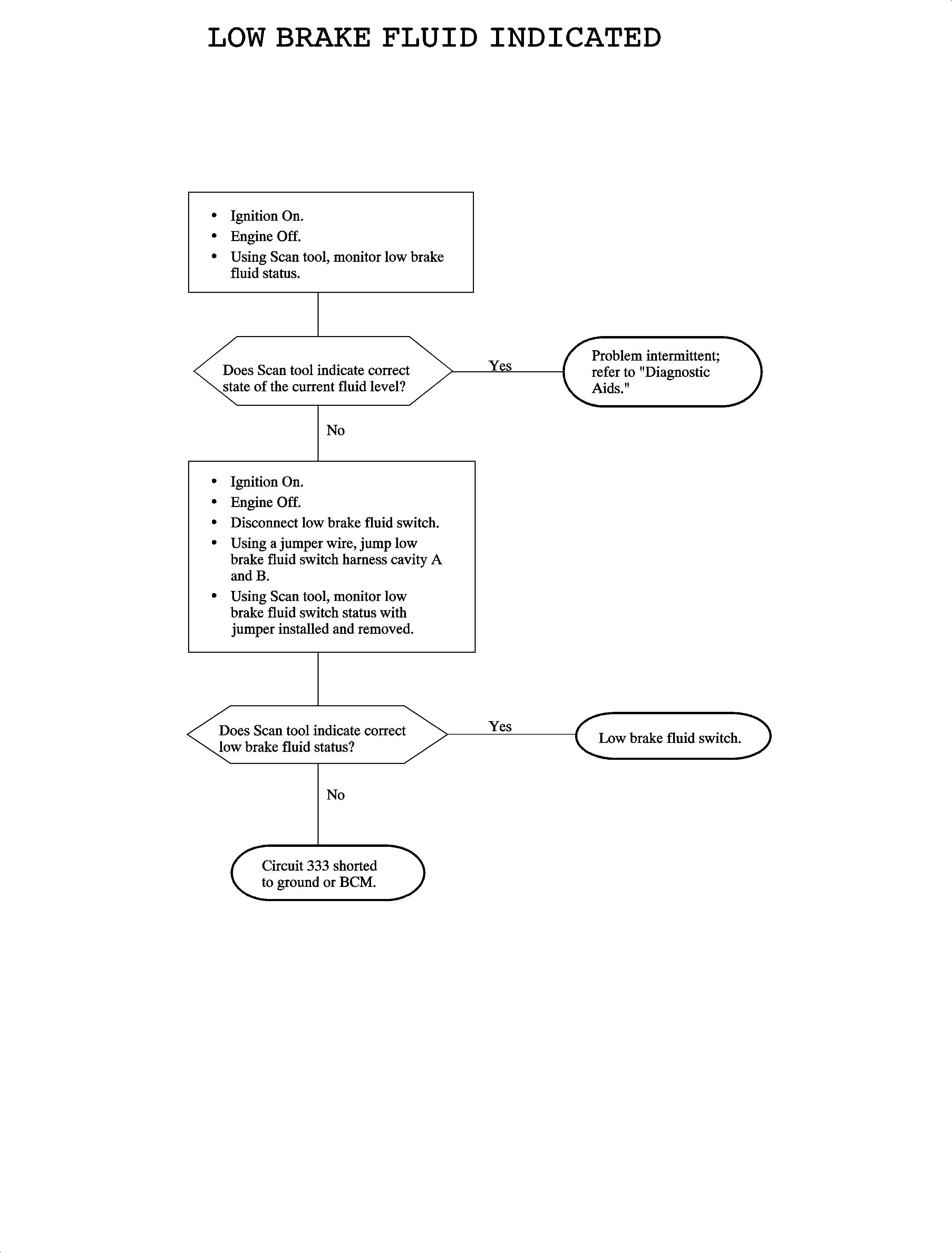
Circuit Description

Under low brake fluid conditions, the low brake fluid switch closes. When closed, the low brake fluid switch grounds (circuit 333, BCM cavity J2-A5). The body control module (BCM) responds by sending a serial data message to the instrument panel cluster (IPC) to turn On the brake telltale lamp.

DTC Set Conditions

    • Ignition switch in RUN position
    • Circuit 333, BCM cavity J2-A5 grounded

Diagnostic Aids

    • Inspect the wiring harness for damage. Check for broken or chaffed insulation.
    • If fault is suspected to be intermittent, wiggling the harness wiring may help in locating the fault.

C0267


Object Number: 887387  Size: FP