GM Service Manual Online
For 1990-2009 cars only

Object Number: 889375  Size: MF

Circuit Description

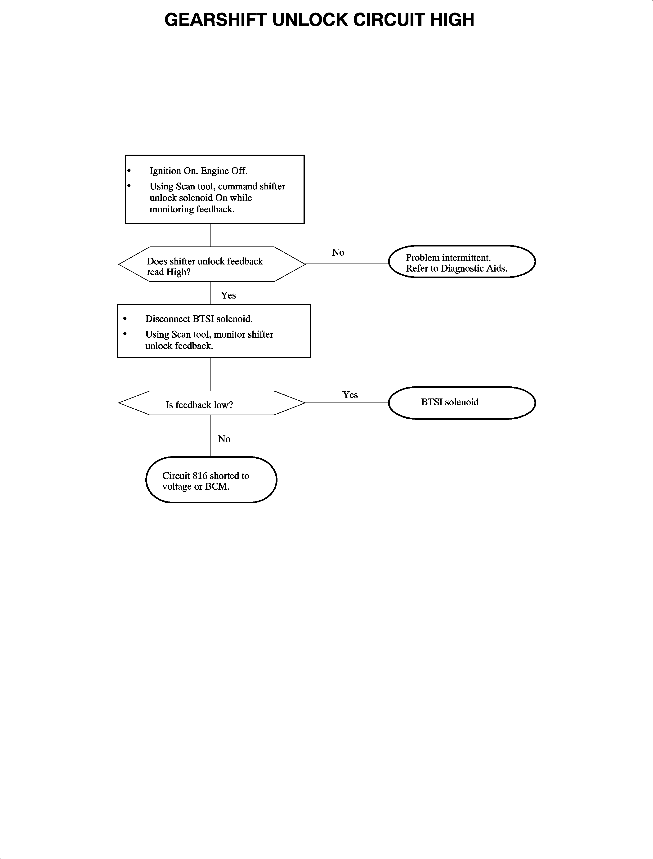
The brake transmission shift interlock (BTSI) solenoid is energized by the body control module (BCM) switching circuit 816 to ground while ignition is in RUN. When energized, the BTSI solenoid will allow shifting from PARK. A condition for shifting from PARK is the foot brake must be applied. The BCM receives this information over the serial data link from the engine controller. The BTSI solenoid will allow shifting from PARK when ignition is in the ACCY position without a brake pedal input.

The BCM also monitors ignition 1 circuit 339 and ignition 2 circuit 743 to determine if the ignition switch is in the RUN or ACC position.

Conditions for Setting the DTC

    • Ignition in RUN or ACCY position
    • Foot brake is applied
    • Circuit 816 is shorted to battery voltage

Diagnostic Aids

    • Inspect wiring harness for damage. Check for broken or chaffed insulation.
    • If fault is suspected to be intermittent, wiggling harness wiring may help in locating fault.

B2708


Object Number: 888051  Size: FP