GM Service Manual Online
For 1990-2009 cars only

Object Number: 889700  Size: MF

Circuit Description

When the ignition switch is turned on and during vehicle operation, the SDM performs tests to detect system faults. One test the SDM performs is to monitor the passenger inflator module high circuit and the passenger inflator module low circuit voltage difference. By monitoring the voltage difference, the SDM is able to calculate the passenger loop resistance. High resistance indicates an open somewhere in the passenger deployment loop.

Conditions for Setting the DTC

DTC B0017 can be set when the passenger loop resistance is high. The following conditions must be met to set this DTC:

    • Ignition voltage is present at the SDM and continuous.
    • The passenger deployment loop resistance is over 4.8 ohms or circuit 1403 under 2.4 volts with deployment loop resistance over 6 ohms.
    • The fault is present for half a second.

Action Taken When the DTC Sets

    • DTC B0017 will set.
    • The air bag telltale will be on.

Diagnostic Aids

    • When attempting to diagnose an intermittent passenger loop fault, use the scan tool to monitor the current DTCs. Wiggle the wires and check the connections while watching for a current DTC to appear and/or disappear on the scan tool.
    • Always start diagnosis of the SIR DTCs with an inspection of the wiring and the components for visible damage.
    • An open in the circuits 1403 or 1404 to the passenger inflator module could cause this DTC.
    • Always perform the Diagnostic System Check - SIR .

B0017


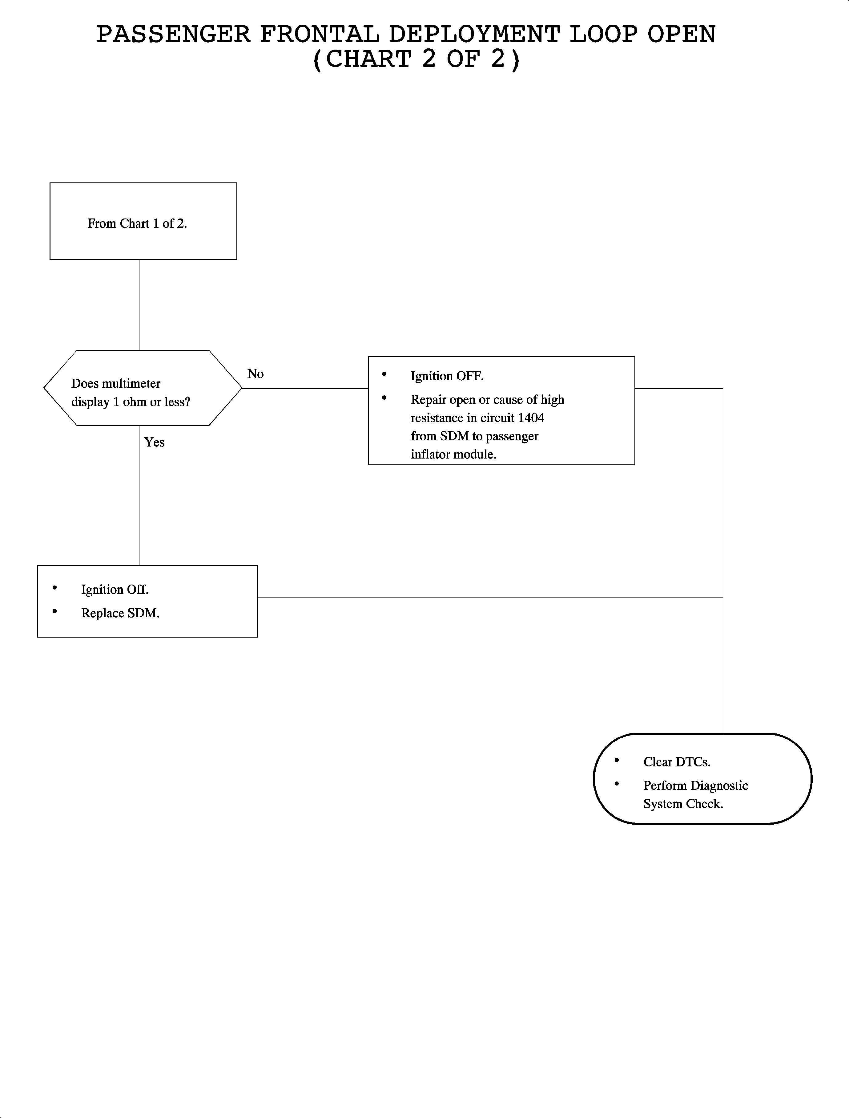
Object Number: 889832  Size: FP

Object Number: 889837  Size: FP