GM Service Manual Online
For 1990-2009 cars only

Object Number: 889700  Size: MF

Circuit Description

When the ignition switch is turned on and during the vehicle operation, the SDM performs tests to detect system faults. One test the SDM performs is to monitor the passenger deployment loop high circuit and the passenger deployment loop low circuit voltage difference. By monitoring voltage, the SDM is able to detect when the loop voltage is not between 2.4 and 6.0 volts.

Conditions for Setting the DTC

DTC B0018 can be set when the passenger loop voltage is out of range. The following conditions must be met to set this DTC.

    • Ignition voltage is present at the SDM and continuous.
    • The passenger deployment loop voltage is over 6 volts or under 2.4 volts with a deployment loop resistance under 6 ohms.
    • The Fault is present for half a second.

Action Taken When the DTC Sets

    • DTC B0018 will set.
    • The air bag telltale will be on.

Diagnostic Aids

    • When attempting to diagnose an intermittent passenger loop fault, use the scan tool to monitor the current DTCs. Wiggle the wires and check the connections while watching for a current DTC to appear and/or disappear on the scan tool.
    • Always start diagnosis of the SIR DTCs with an inspection of wiring and components for visible damage.
    • A short to ground in circuits 1403 or 1404 and another vehicle circuit could cause this DTC.
    • Always perform the Diagnostic System Check - SIR .

B0018


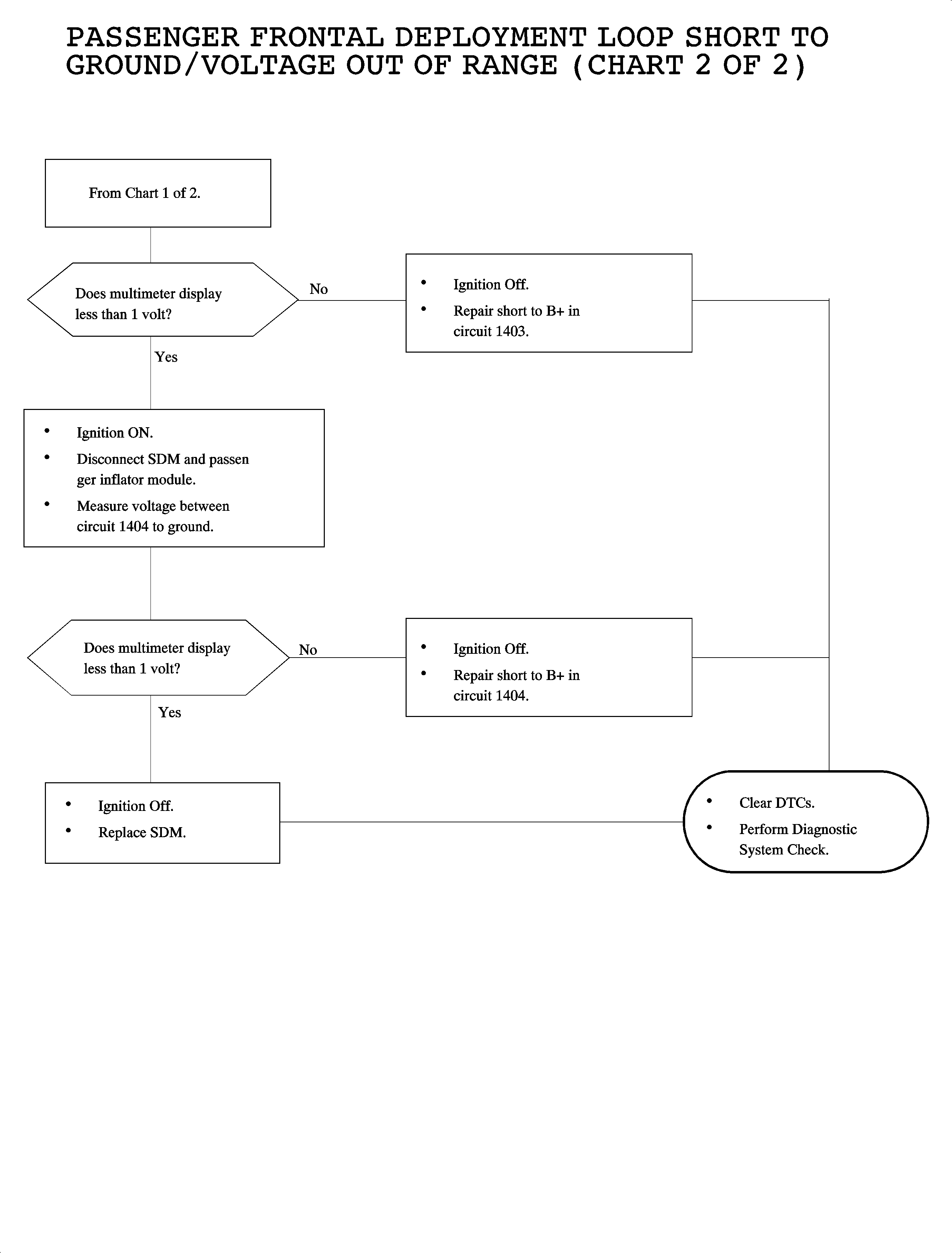
Object Number: 889839  Size: FP

Object Number: 887244  Size: FP