GM Service Manual Online
For 1990-2009 cars only

Object Number: 889910  Size: MF

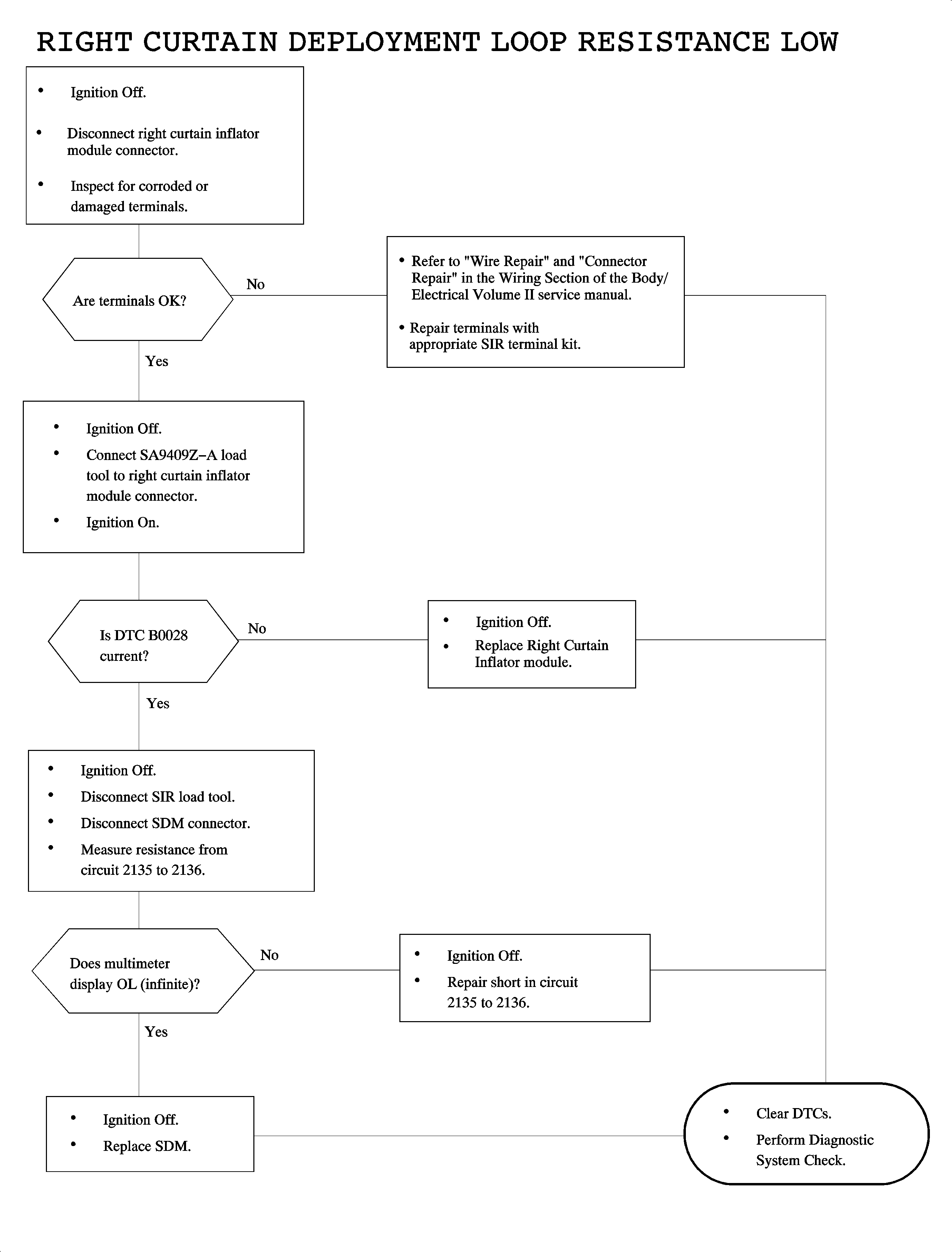
Circuit Description

When the ignition switch is turned on and during vehicle operation, the SDM performs tests to detect system faults. One test the SDM performs is to monitor the inflator module high circuit and the inflator module low circuit voltage difference. By monitoring the voltage difference, the SDM is able to calculate the loop resistance. A low loop resistance indicates the two circuits are shorted together.

Conditions for Setting the DTC

DTC B0028 can be set when the loop resistance is low. The following conditions must be met to set this DTC.

    • Ignition voltage is present at the SDM and continuous.
    • The passenger deployment loop resistance is under 1.3 ohms.
    • Fault is present for half a second.

Action Taken When the DTC Sets

    • DTC B0028 will set.
    • The air bag telltale will be on.

Diagnostic Aids

    • When attempting to diagnose an intermittent loop fault, use the scan tool to monitor the current DTCs. Wiggle the wires and check the connections while watching for a current DTC to appear and/or disappear on the scan tool.
    • Always start the diagnosis of the SIR DTCs with an inspection of the wiring and the components for visible damage.
    • A malfunctioning shorting bar at the inflator module harness could cause this DTC.
    • Always perform the Diagnostic System Check - SIR .

B0028


Object Number: 888745  Size: FP