GM Service Manual Online
For 1990-2009 cars only

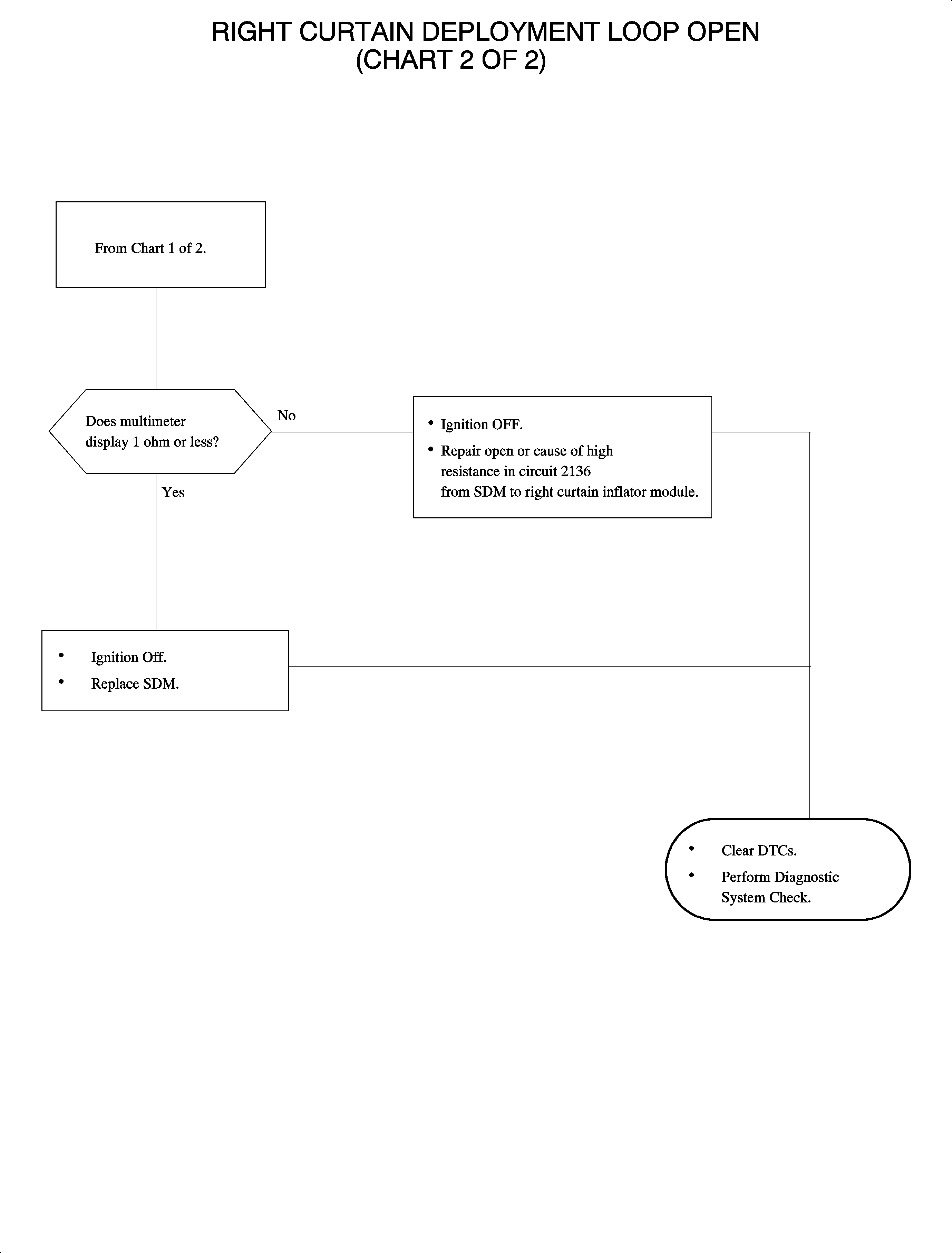
Object Number: 889910  Size: MF

Circuit Description

When the ignition is turned on, the SDM performs a self-test to diagnose malfunctions inside the module. The SDM provides input power to the SIS. When input power is first detected, the SIS responds by performing internal diagnostics. Next the SIS sends and ID message to the SDM. The SDM will consider this to be a valid ID if the response time is less than 5 seconds after the SIS is powered up. The SIS will continually communicate a status message to the SDM. The SDM can reset the SIS by removing and applying power to it.

Conditions for Setting the DTC

DTC B0080 can be set when an incorrect left SIS is installed. The following conditions must be met to set this DTC:

    • Ignition voltage is present at the SDM and continuous.
    • The SDM has received an internal fault message from the left SIS.

Action Taken When the DTC Sets

    • DTC B0080 will set.
    • The air bag telltale will be on.

Diagnostic Aids

    • Always start the diagnosis of the SIR DTCs with an inspection of the vehicle, including its wiring and SIR components for visible damage.
    • Always perform the Diagnostic System Check - SIR .

B0080


Object Number: 888748  Size: FP