GM Service Manual Online
For 1990-2009 cars only

Circuit Description

When the ignition switch is turned on, the SDM compares the restraints ID that is stored in the SDM to the restraints ID that is stored in the BCM. The restraints ID that is being compared contains the last four digits of the SDM par number. next, the SDM compares the FIN that is stored in the SDM to the VIN that is stored in the BCM. For more detailed information concerning the Class II data lines, refer to the data link communications circuit description in the data link communications concerning the Class II data lines, refer to the data link communications circuit description in the data link communications section.

Conditions for Running the DTC

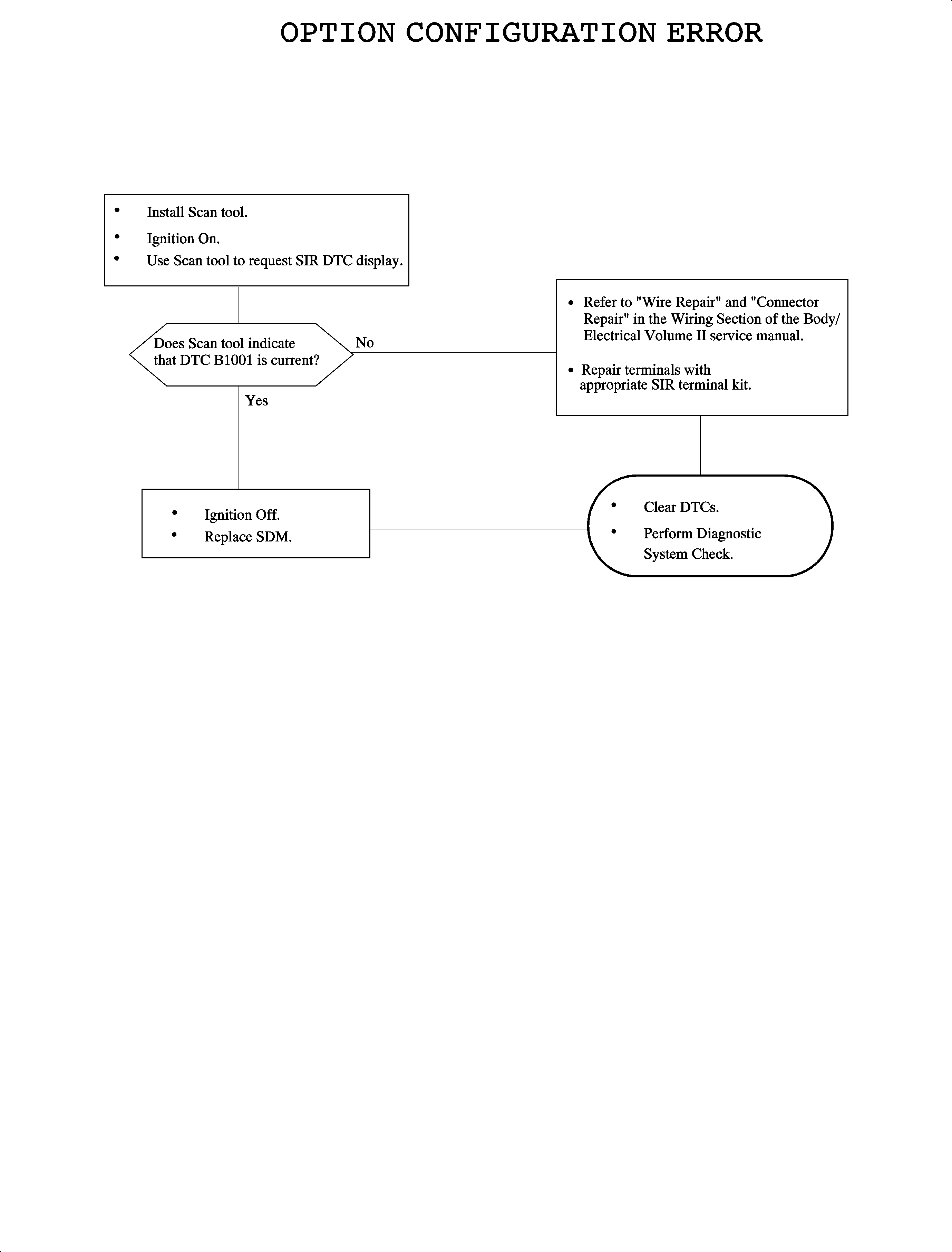
DTC B1001 can be set when the SDM malfunctions. The following conditions must be met to set this DTC:

    • Ignition voltage is present at the SDM and continuous.
    • The restraints ID that is stored in the SDM does not match the restraints ID that is stored in the BCM or the VIN information that is stored in the SDM does not match the VIN information that is stored in the BCM. This test is only run once during power up initialization.

Action Taken When the DTC Sets

    • DTC B1001 will set.
    • The air bag telltale will be on.
    • The SDM disables all deployment loops.

Diagnostic Aids

    • Always start diagnosis for SIR DTCs with an inspection of the vehicle, including its wiring and the SIR components for visible damage.
    • Always perform the Diagnostic System Check - SIR .

B1001


Object Number: 888773  Size: FP