GM Service Manual Online
For 1990-2009 cars only

Object Number: 891417  Size: MF

Circuit Description

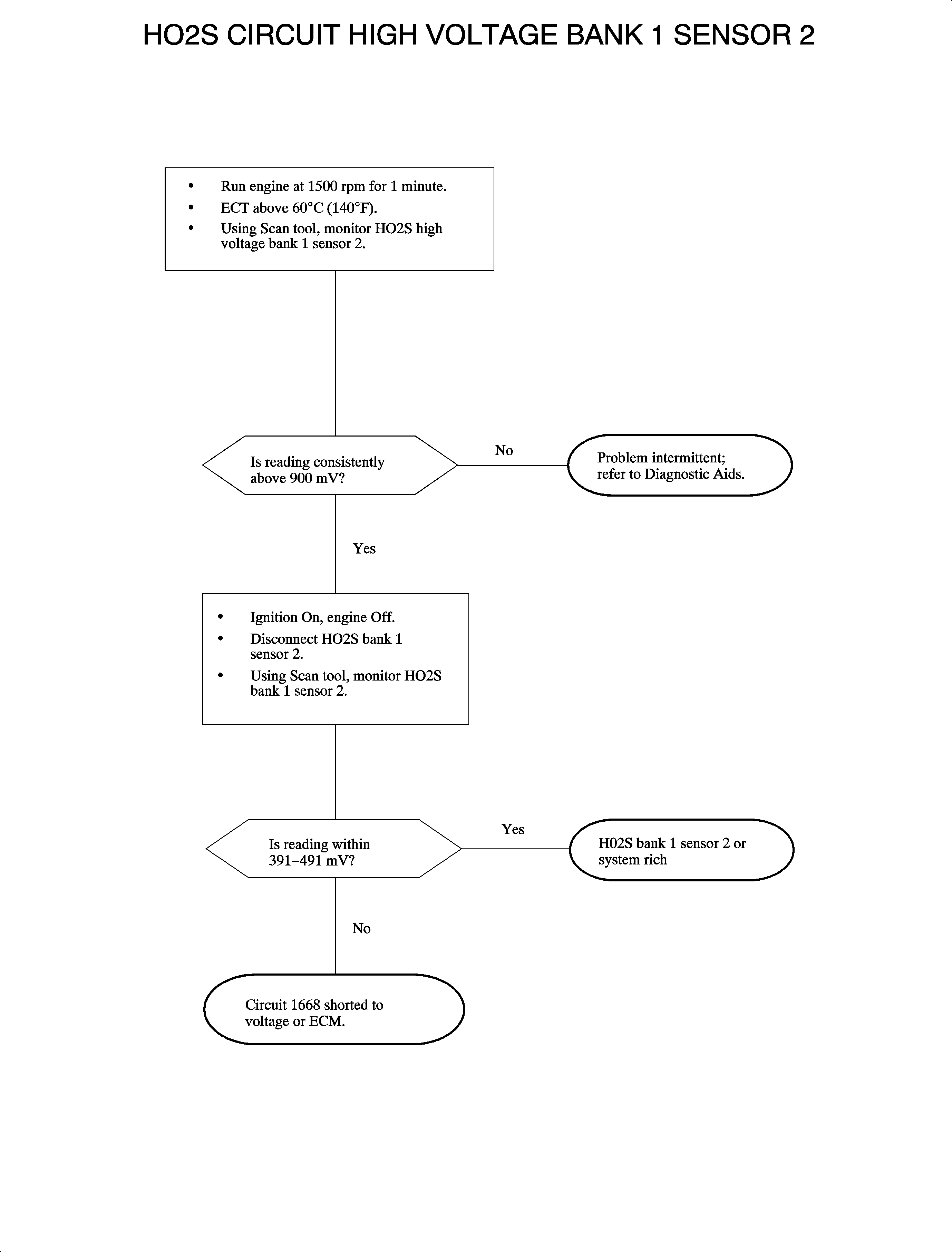
The heated oxygen sensor (HO2S) bank 1 sensor 2 is threaded into the cylinder 1, 3, 5 exhaust pipe behind the pre-converter (cylinders 1, 3, 5 are closest to front of dash). The sensor is an electrical source that responds to oxygen content out of the catalytic converter. When the sensor reaches approximately 316°C (600°F), it produces a voltage based on the difference in oxygen between the atmosphere and exhaust gas. The ECM sends a bias voltage (425-460 mV) on the signal line, which is pulled up through high resistance. When the HO2S bank 1 sensor 2 is cold, it produces no voltage and has extremely high internal resistance. The internal resistance of the sensor is much greater than the resistance of the bias pull-up resistor. However, when the sensor heats up, it produces voltage that overrides the bias voltage. This voltage is read by the ECM to determine the efficiency of the catalytic converter. Under normal conditions, low sensor voltage means high oxygen content/lean air-fuel mixture and vice versa. Normal sensor readings at steady cruise with a properly functioning catalytic converter will be around 500-800 mV. DTC P0138 will set when the HO2S bank 1 sensor 2 signal voltage is too high for a certain length of time.

DTC Parameters

DTC P0138 will set if HO2S bank 1 sensor 2 voltage is greater than 1.5 volts when:

    • Condition exists for longer than 5.1 seconds
    • Engine is running
    • Calculated converter temperature less than 940°C (1724°F)
    • Commanded air/fuel ratio is 14.7 to 1
    • Battery voltage greater than 11.0 volts

DTC P0138 diagnostic runs continuously once the above conditions have been met.

P0138 is a (type B) DTC.

Diagnostic Aids

To locate an intermittent problem, use scan tool to monitor HO2S BANK 1 SEN. 2 voltage with engine idling at normal operating temperature. Wiggling wires while watching for a change in HO2S BANK 1 SEN. 2 voltage may locate the area where a short to voltage in the wiring could lie.

Important: Do not apply grease or any material in the HO2S bank 1 sensor 2 harness connector or alter the wiring in any way. The wires carry air reference to the sensor used to determine the difference in oxygen between the exhaust gas and atmosphere.


Object Number: 888112  Size: FP