GM Service Manual Online
For 1990-2009 cars only

Object Number: 891413  Size: MF

Circuit Description

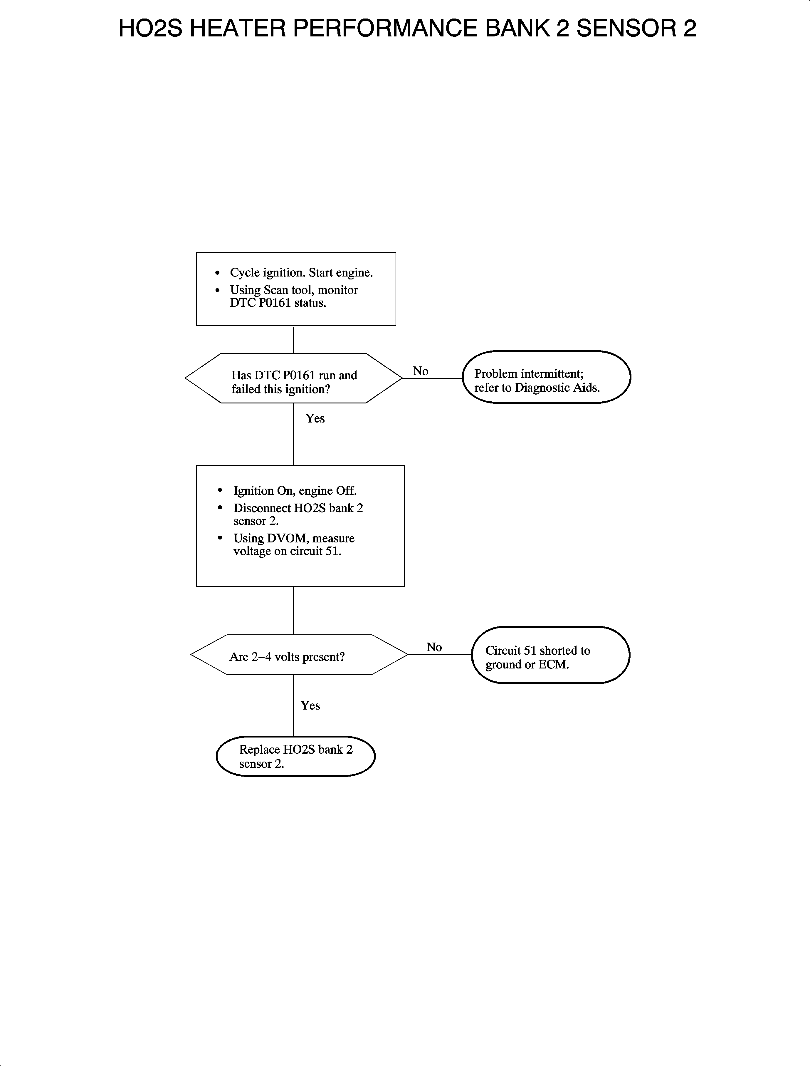
The heated oxygen sensor (HO2S) bank 2 sensor 2 is threaded into the cylinder 2, 4, 6 exhaust pipe behind the pre-converter (cylinders 2, 4, 6 are closest to front of vehicle). The sensor is an electrical source that responds to oxygen content out of the catalytic converter. The sensor is used by the ECM to determine the oxygen storage capability of the catalytic converter. Due to the location of the HO2S bank 2 sensor 2, a heater element is required to provide additional heat, which speeds up sensor activation time. The heater is supplied ignition voltage whenever the ignition is turned On. The ECM will monitor the time it takes for the sensor to become active which can determine if the heater is working properly. DTC P0161 sets when the HO2S bank 2 sensor 2 is not fluctuating outside a voltage window that is centered around bias voltage after the engine has been running a certain length of time. This indicates the sensor heater is not working properly.

DTC Parameters

DTC P0161 will set if HO2S bank 2 sensor 2 is inactive when:

    • Condition exists for greater than 15 seconds
    • Engine is running
    • Calculated converter temperature is between 400°C - 580°C (752°F - 1076°F)
    • Battery voltage is between 7.5 and 15.0 volts

DTC P0161 diagnostic runs once per ignition cycle once the above conditions have been met.

P0161 is a (type B) DTC.

Diagnostic Aids

Heater element resistance: 5.0-7.8 ohms


Object Number: 888122  Size: FP