GM Service Manual Online
For 1990-2009 cars only

Circuit Description

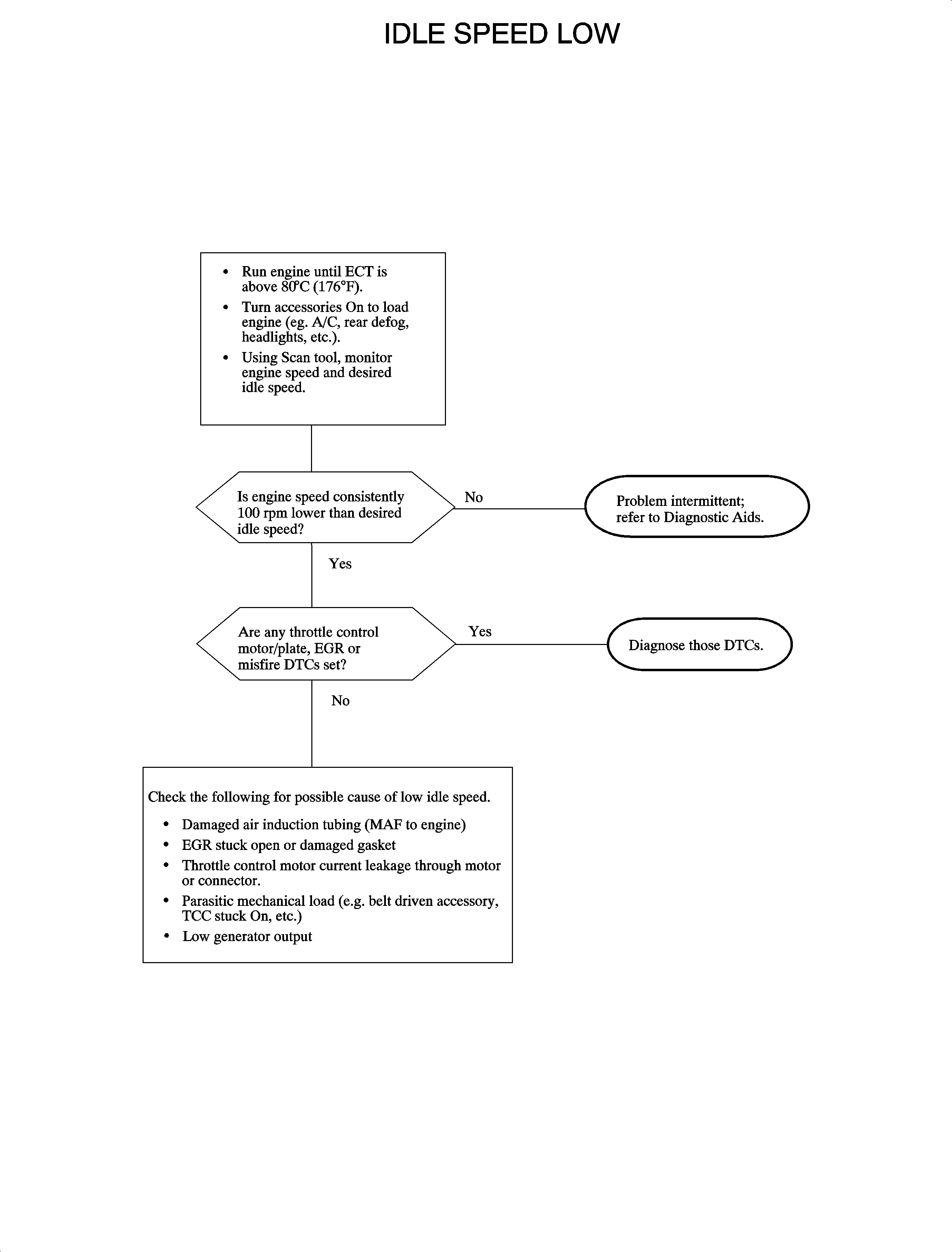
The electronic throttle control motor controls the idle speed by allowing a controlled amount of air to enter the intake manifold. Actual idle speed is continuously compared to commanded idle speed. This code will set if the actual speed is at least 100 rpm less than the desired value.

DTC Parameters

This code will set when the following conditions have been met:

    • IAT greater than 34°C (93°F)
    • ECT greater than 80°C (176°F)
    • EVAP diagnostic not running
    • AIR system diagnostic not running
    • Vehicle speed is less than 5 km/h (3 mph)
    • Actual engine rpm is 100 rpm less than desired idle speed
    • No ECT, EVAP, IAT, TP, or VSS DTCs set

P0506 is a (type B) DTC.

Diagnostic Aids

Verify this condition is not caused by the throttle body.

Check for a poor connection at the ECM or at the component.

Check for a damaged harness.


Object Number: 888301  Size: FP