GM Service Manual Online
For 1990-2009 cars only

Circuit Description

When the ignition switch is turned on and during vehicle operation, the SDM performs tests to detect faults. While the SDM is performing tests to detect system faults, the tests are also performed on internal components of the SDM. When an internal SDM fault is detected this DTC is set.

Conditions for Setting the DTC

DTC B1000 can be set when the SDM malfunctions. the following conditions must be met to set this DTC:

    • Ignition voltage is present at the SDM and continuous.
    • The SDM has detected an internal fault or an air bag deployment has been commanded.
    • The fault is present for half a second.

Action Taken When the DTC Sets

    • DTC B1000 will set.
    • The air bag telltale will be on.

Diagnostic Aids

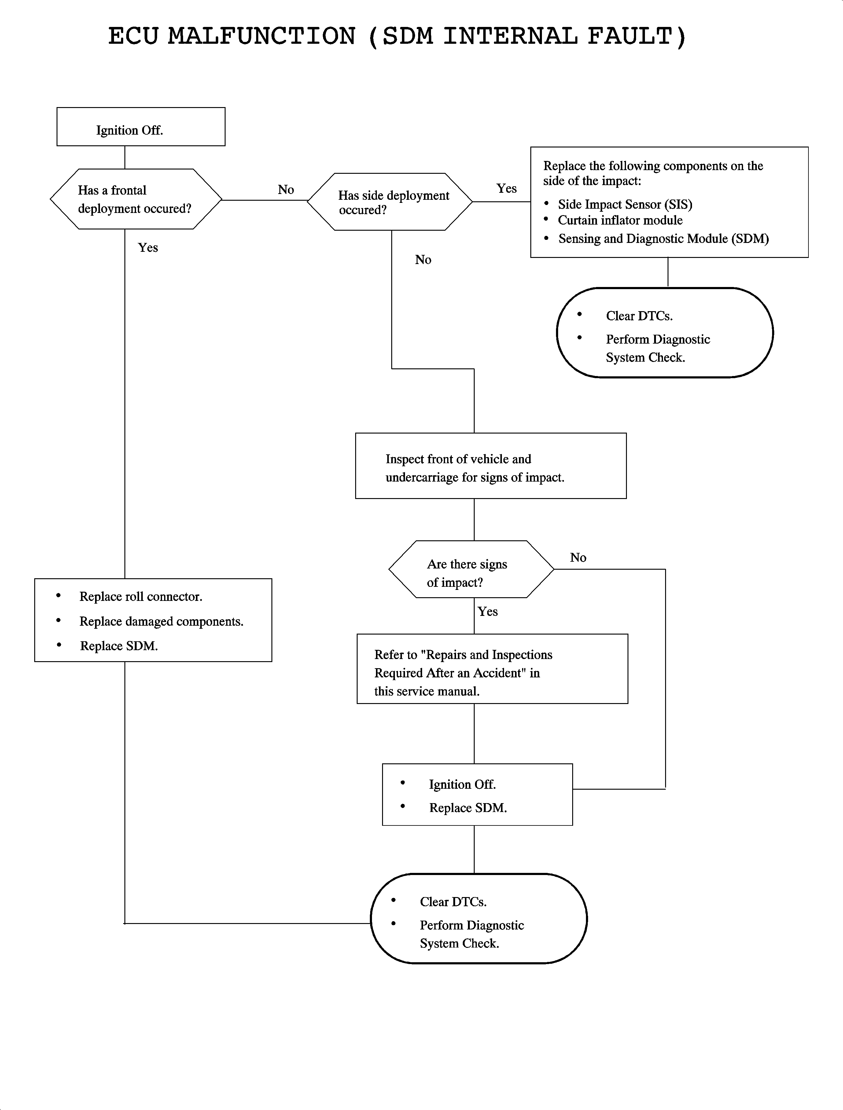
    • Always start diagnosis of the SIR DTCs with an inspection of the vehicle, including its wiring and the SIR components for visible damage.
    • Always replace the SDMs with a DTC B1000 set, only after all collision repairs have been completed.
    • Always perform the Diagnostic System Check - SIR .

B1000


Object Number: 887398  Size: FP