GM Service Manual Online
For 1990-2009 cars only

Object Number: 891256  Size: MF

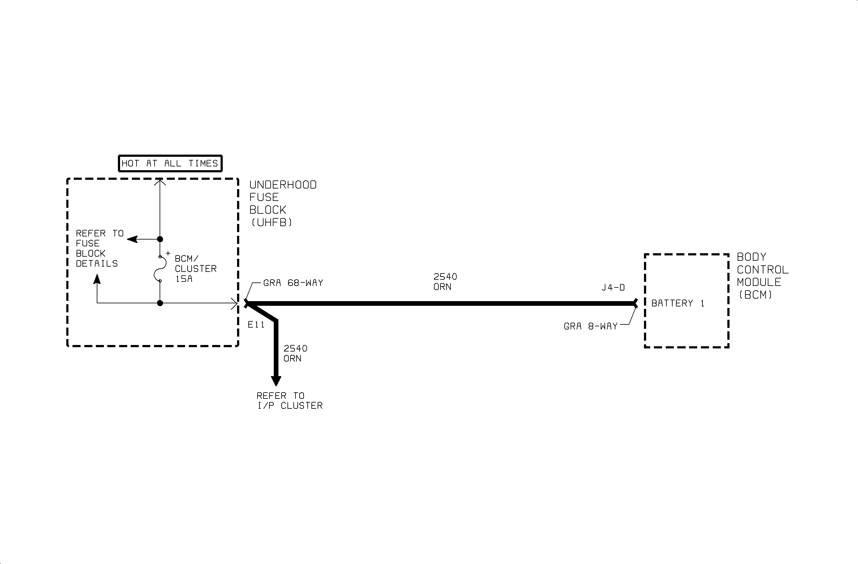
Circuit Description

Battery voltage is supplied to the body control module (BCM) by circuit 2540. This input is internally monitored by the BCM for proper operating voltage. The proper operating voltage range is from 9-16 volts.

DTC Parameters

The voltage on circuit 2540 is less than 9 volts.

Diagnostic Aids

    • Check for a poor connection at the BCM. Inspect the harness connectors for backed out terminals, improper terminal mating, broken connector locks, improperly formed or damaged terminals, and poor terminal-to-wire connection (terminal crimped over wire insulation and not conductors).
    • Inspect the wiring harness for damage. Check for broken or chaffed insulation.
    • If a fault is suspected to be intermittent, wiggling the harness wiring may help in locating the fault.

Object Number: 887428  Size: FP