GM Service Manual Online
For 1990-2009 cars only

Object Number: 891231  Size: MF

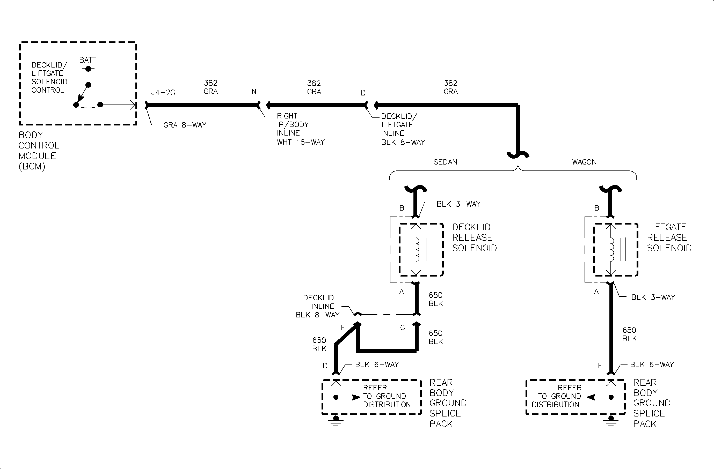
Circuit Description

The decklid/liftgate release is controlled by the body control module (BCM) CKT 382 providing battery voltage to the release solenoid. The BCM limits the amount of time the solenoid can be activated to 9 seconds to prevent damage to the solenoid. Reactivation may not by allowed for as much as 30 seconds.

Release of the decklid/liftgate can be initiated by either the keyfob or the decklid/liftgate release switch. Activation of the decklid release switch provides battery voltage to BCM input CKT 56. Release of the liftgate can only be activated by pressing the key cylinder located on the liftgate. Activating the liftgate switch by pressing the key cylinder switch provides battery voltage to BCM input CKT 56. Using the keyfob button unlocks the liftgate allowing the activation of the liftgate release solenoid. The key cylinder must be pushed in on the back of the liftgate before the liftgate solenoid will be energized by the BCM. Decklid/liftgate release is not allowed by the BCM when vehicle speed is detected. The BCM receives vehicle speed serial data from the engine controller. The decklid release in sedan vehicles has a valet switch to limit trunk access.

The BCM also monitors the state of the decklid/liftgate. When CKT 744 is grounded by the ajar switch, the BCM will alert the driver the decklid/liftgate is ajar by turning on the ajar telltale.

Conditions for Setting the DTC

    • Decklid/liftgate release is not requested.
    • CKT 382 is shorted to battery voltage.

Diagnostic Aids

    • Inspect the wiring harness for damage. Check for broken or chaffed insulation.
    • If the fault is suspected to be intermittent, wiggling the harness wiring may help in locating the fault.

Object Number: 887268  Size: FP