GM Service Manual Online
For 1990-2009 cars only

Object Number: 889908  Size: MF

When TCS is enabled, the TRAC LED request from the EBTCM to the BCM (circuit 832) is at battery voltage and the BCM grounds circuit 1660. This action turns the TRAC LED On, indicating that TCS is available.

When the driver disables TCS by depressing the TRAC switch, the EBTCM grounds circuit 832. In response, the BCM turns the LED Off by removing the ground on circuit 1660.

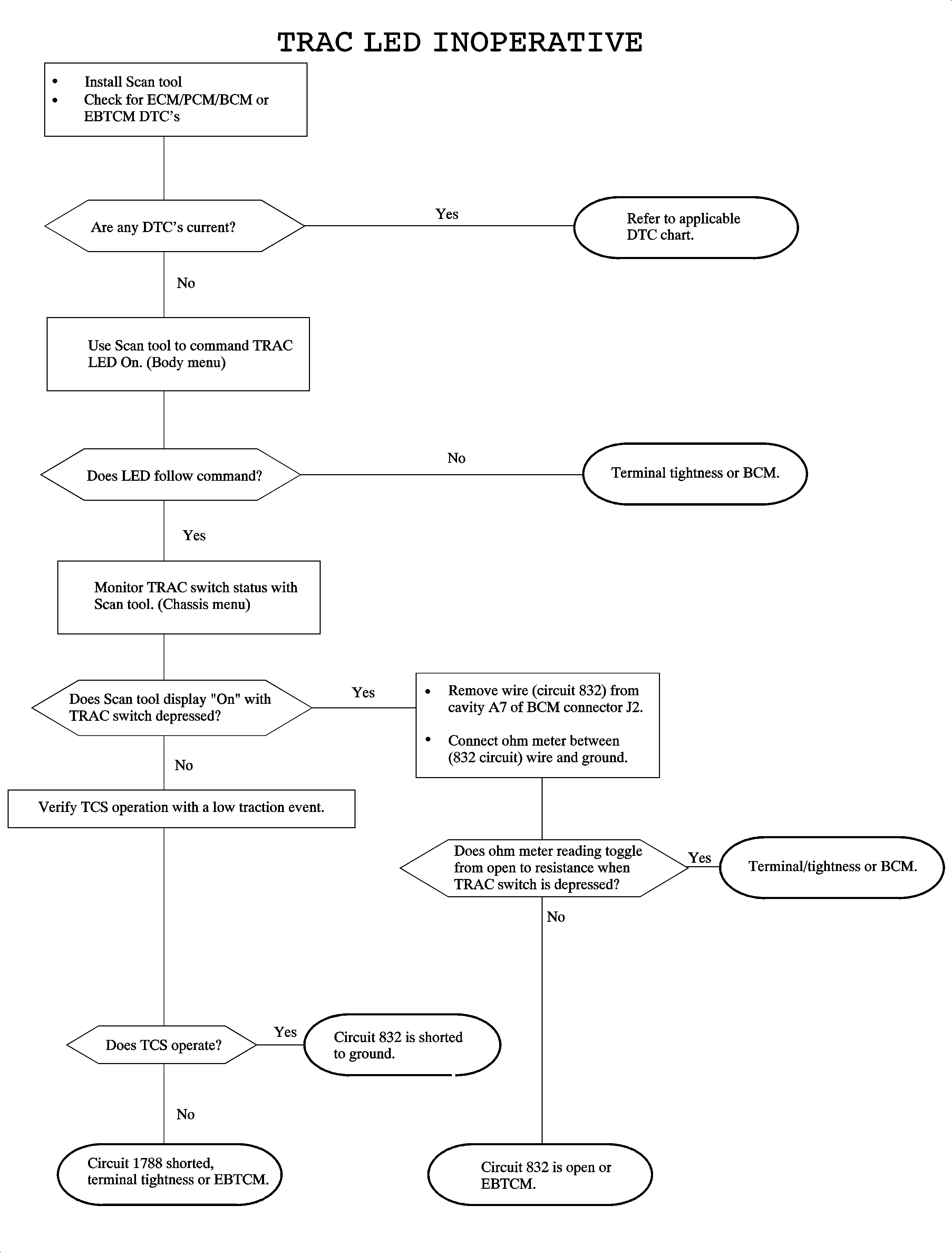
Diagnostic Aids

    • If TRAC LED is On at all times with no DTC, check circuit 832 for short to voltage.
    • If TRAC LED is Off at all times, refer to the following chart.

Object Number: 887241  Size: FP