GM Service Manual Online
For 1990-2009 cars only

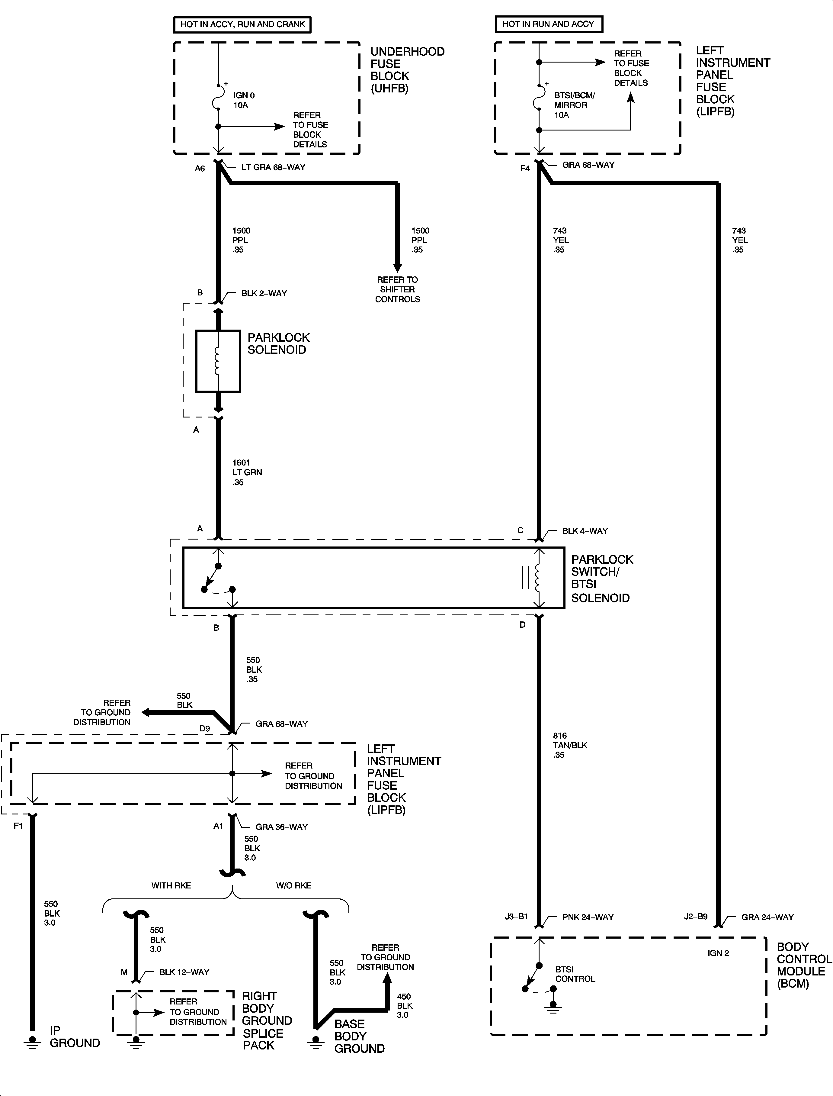
Shift Lock Control Schematics BTSI


Object Number: 888868  Size: FP

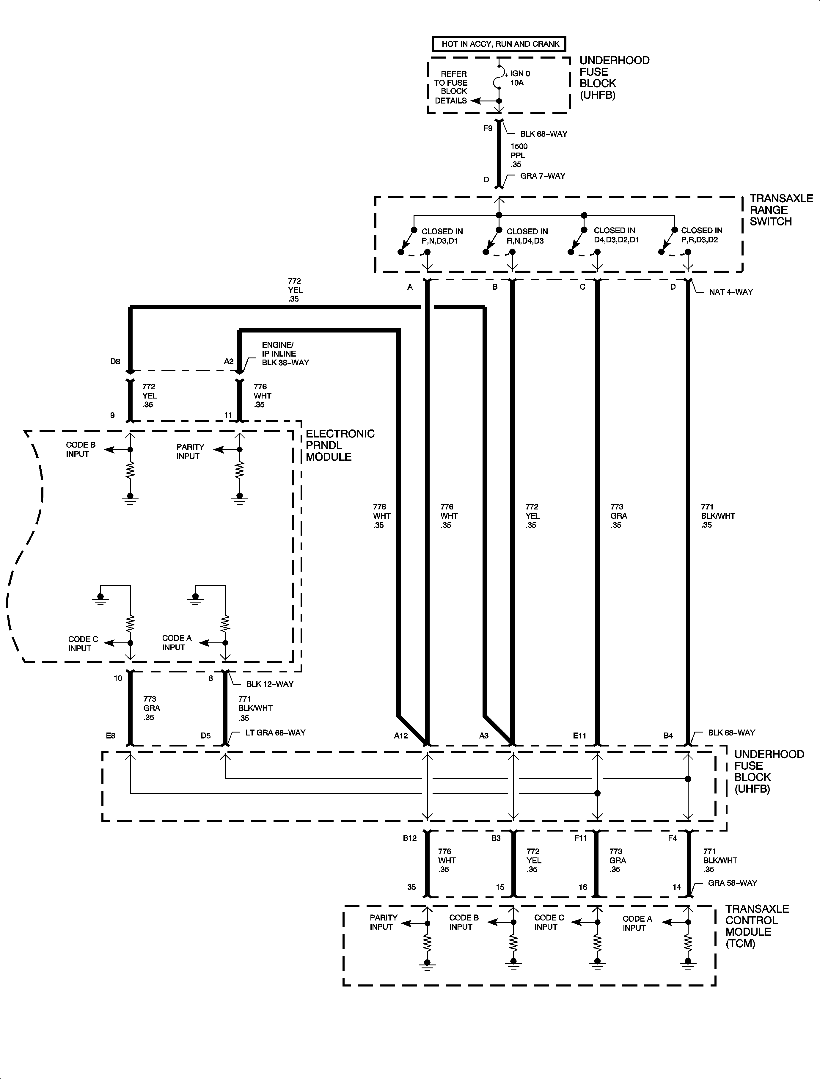
Shift Lock Control Schematics L61

Figure 1:

1 of 2


Object Number: 889275  Size: FP
Figure 2:

2 of 2


Object Number: 889279  Size: FP

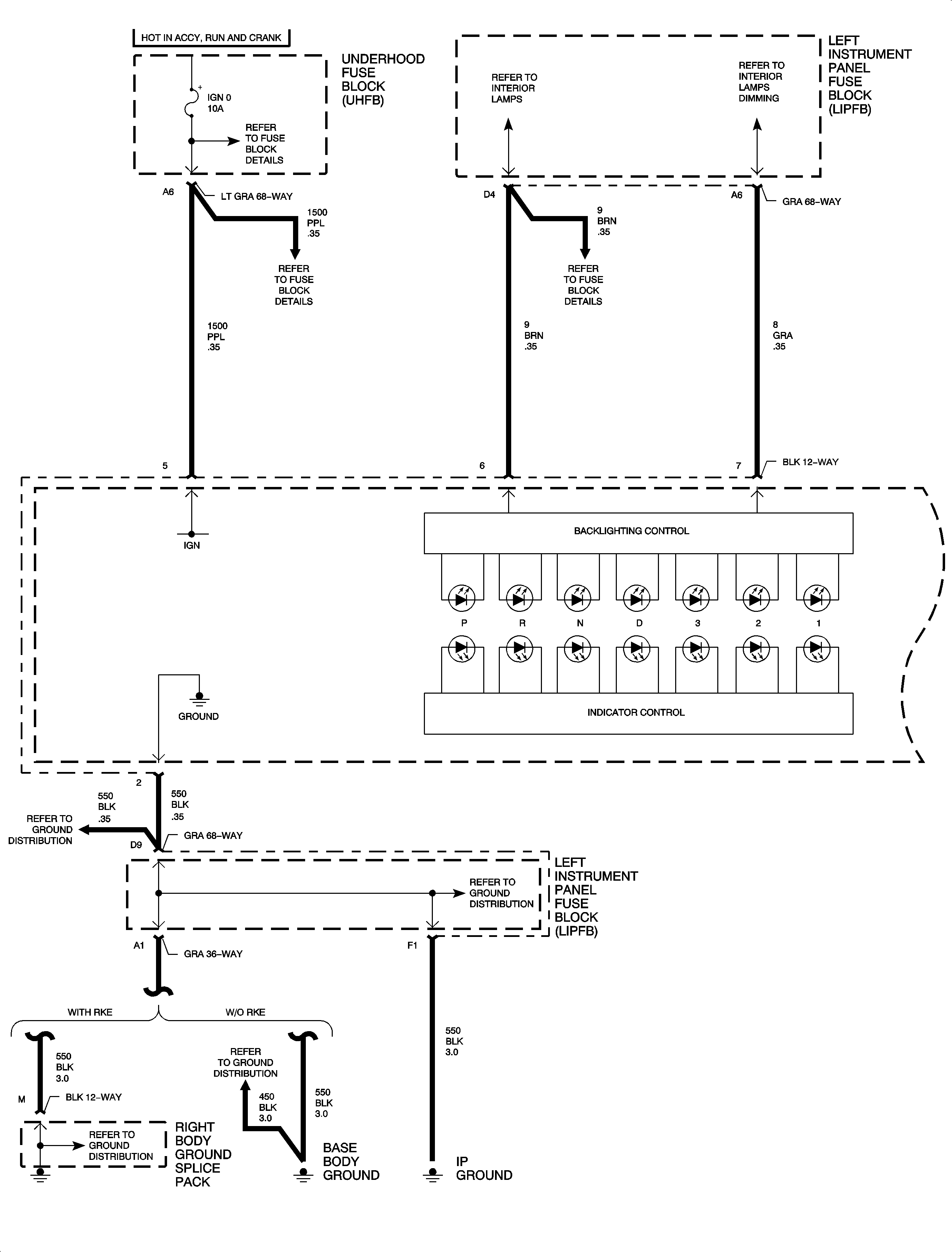
Shift Lock Control Schematics L81

Figure 1:

1 of 2


Object Number: 889275  Size: FP
Figure 2:

2 of 2


Object Number: 889276  Size: FP