GM Service Manual Online
For 1990-2009 cars only

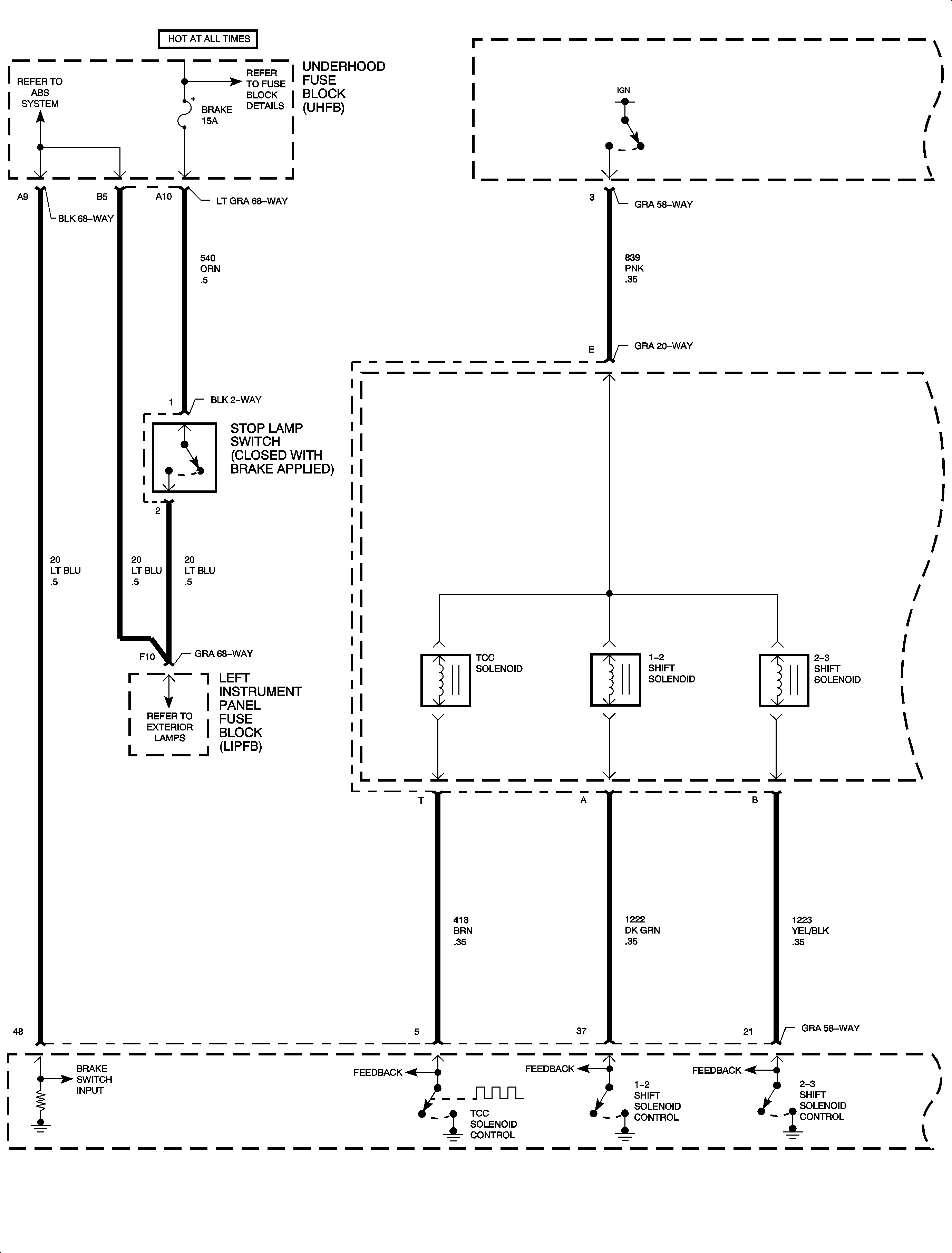
Automatic Transmission Controls Schematics L61

Figure 1:

1 of 2


Object Number: 889137  Size: FP
Figure 2:

2 of 2


Object Number: 889140  Size: FP

Automatic Transmission Controls Schematics L81

Figure 1:

1 of 2


Object Number: 889300  Size: FP
Figure 2:

2 of 2


Object Number: 889303  Size: FP