GM Service Manual Online
For 1990-2009 cars only

Caution: In order to avoid deploying the air bag when troubleshooting the SIR system, use only the equipment specified in this manual and the instructions given in this manual. Failure to use the specified equipment as instructed could cause air bag deployment, personal injury to you or someone else, or unnecessary SIR system repairs.

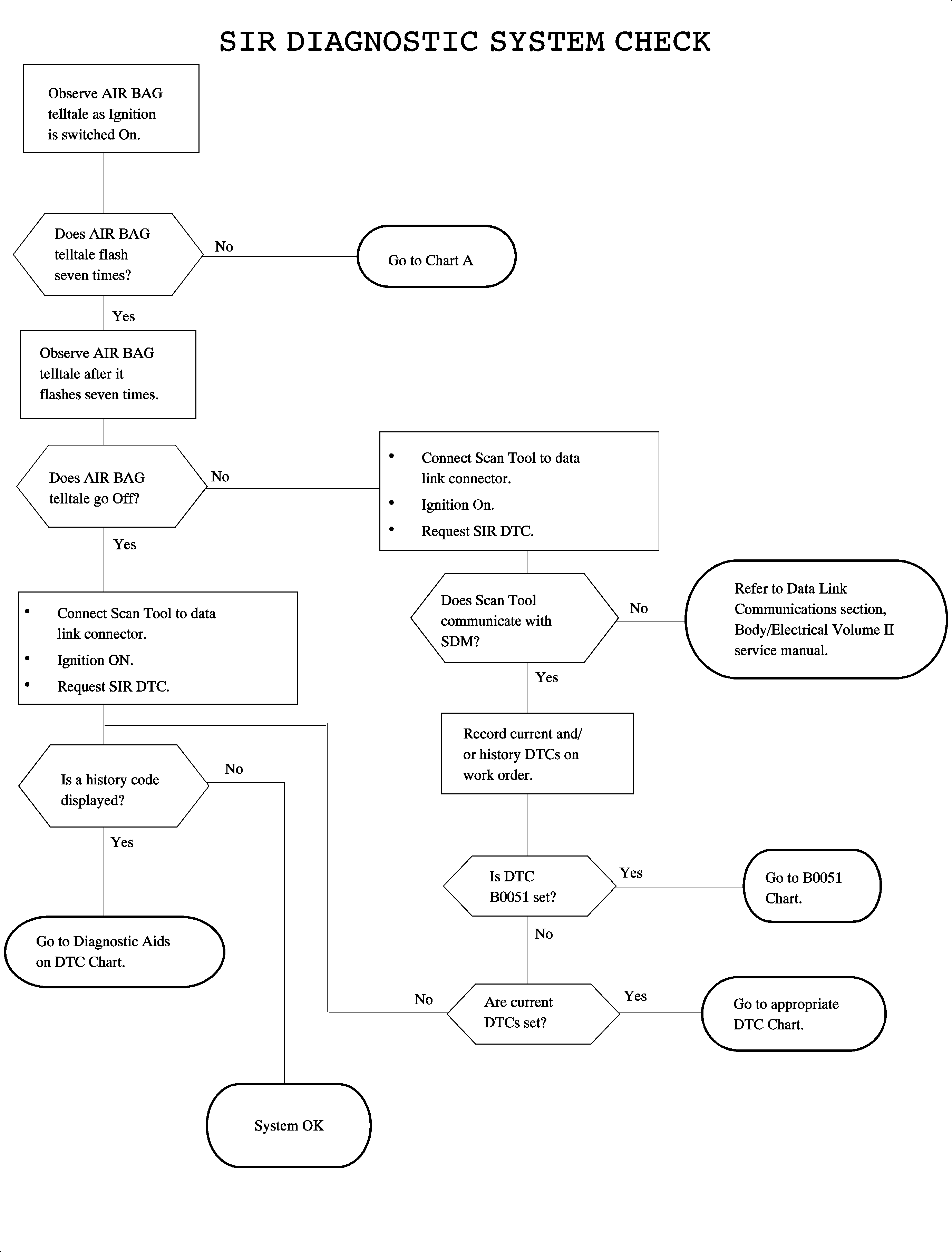
The diagnostic procedures used in this section are designed to find and repair the SIR system malfunctions. To get the best results, it is important to use the diagnostic charts and follow the sequence listed below.

  1. The SIR Diagnostic System Check must be the starting point of any SIR diagnositcs. The SIR Diagnostic System Check checks for the proper air bag telltale operation, the ability of the SDM to communicate through the serial data line, and whether any SIR diagnostic trouble codes exist.
  2. Refer to the proper diagnostic chart as directed by the SIR Diagnostic System Check. The SIR Diagnostic System Check will lead you to the correct chart to diagnose any SIR faults. Bypassing these procedures may result in extended diagnostic time, incorrect diagnosis and incorrect parts replacement.
  3. Repeat the SIR Diagnostic System Check after any repair or diagnostic procedures hs been performed to ensure that the reapir has been made correctly and that no other malfunction exist.

Object Number: 887324  Size: FP