GM Service Manual Online
For 1990-2009 cars only

Important: Before proceeding with these diagnostics, check for DTCs. If DTCs are present, complete the associated diagnostics. If the condition still exists, return to this chart.

Symptom

Procedure

All interior lamps are inoperative when any door is opened.

Chart 1

The dome lamp is inoperative in the ON position, and OK in the door position. Map lamps are operative normally.

Faulty dome lamp switch

The dome lamp is inoperative in the DOOR position, and OK in ON.

Chart 2

The dome lamp is inoperative in any position and both reading lamps are inoperative.

Disconnect the dome lamp connector (BLK 3-way). Check for voltage at terminal C CKT 1732 ORN wire. If it is OK, the dome/map lamp is faulty. If no voltage is present, OPEN in CKT 1732.

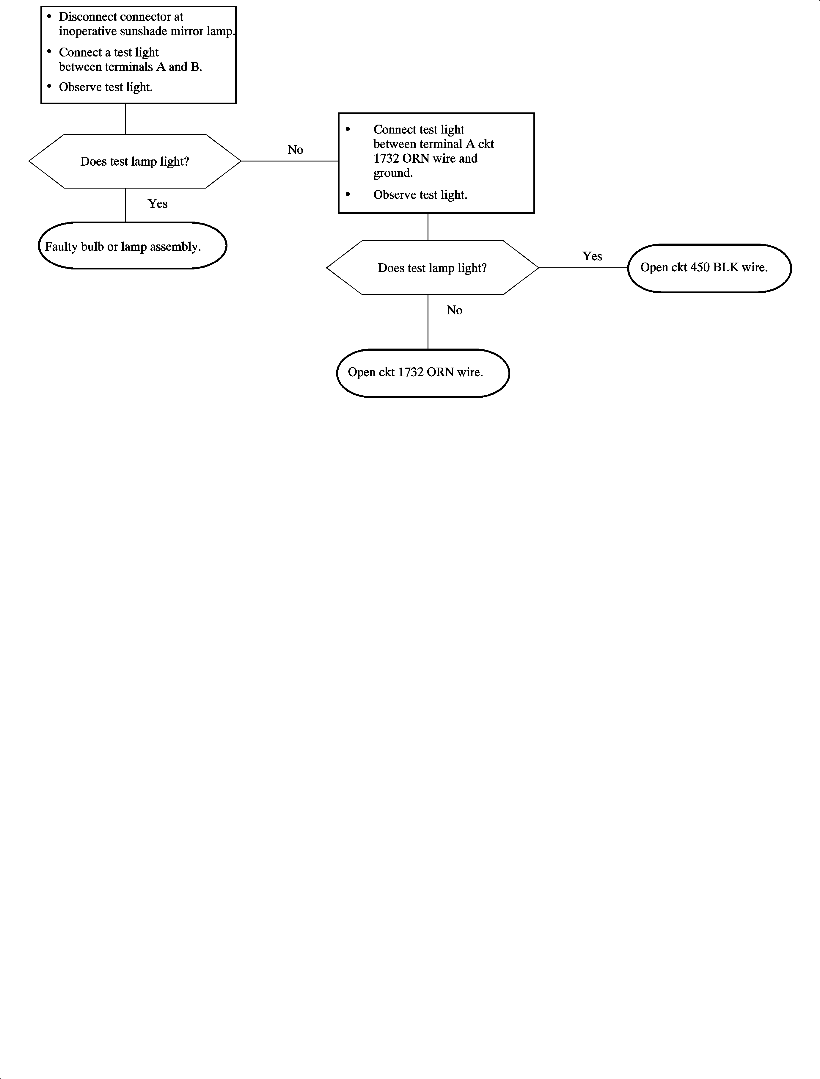
Either the right or left sunshade mirror lamp is inoperative.

Chart 3

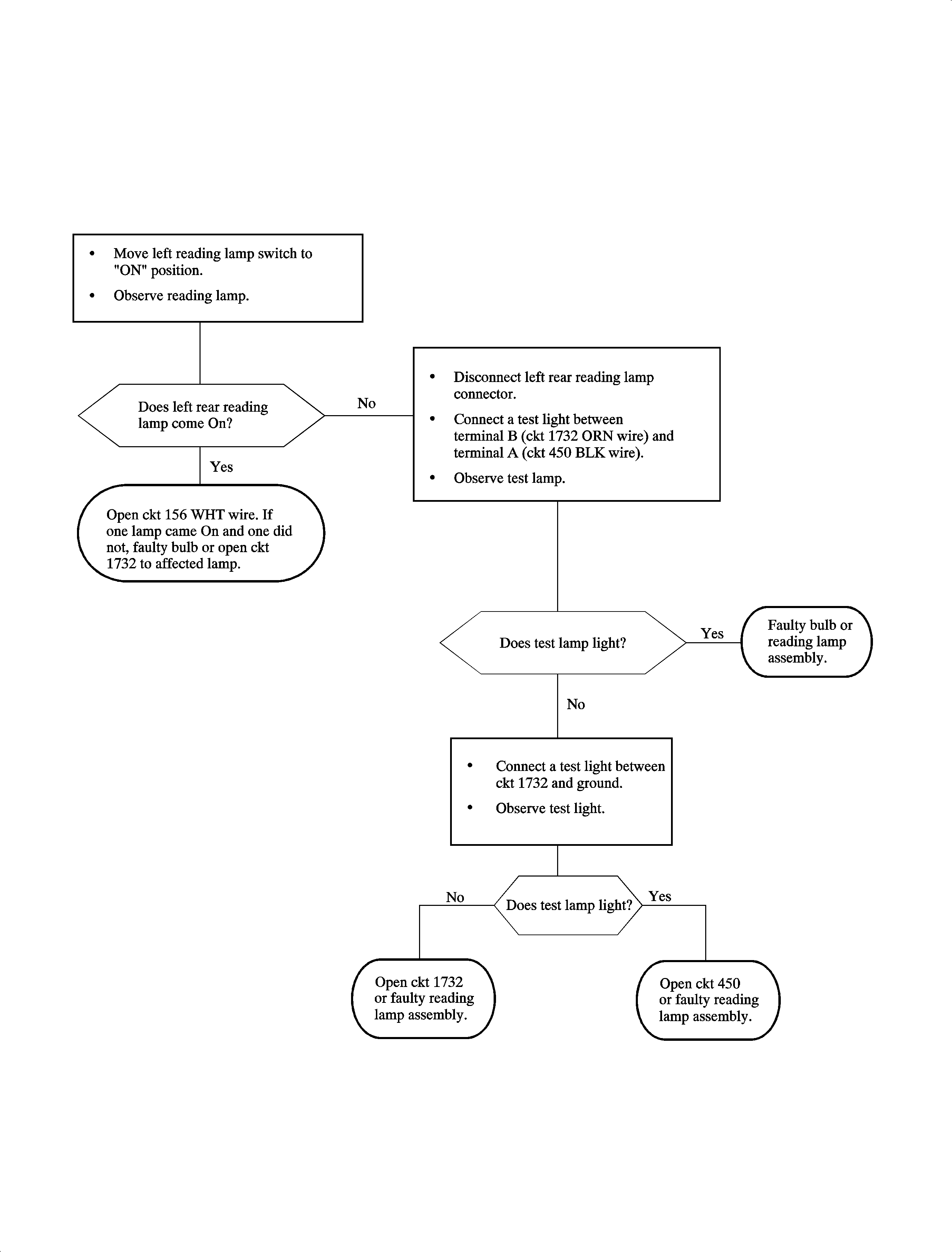
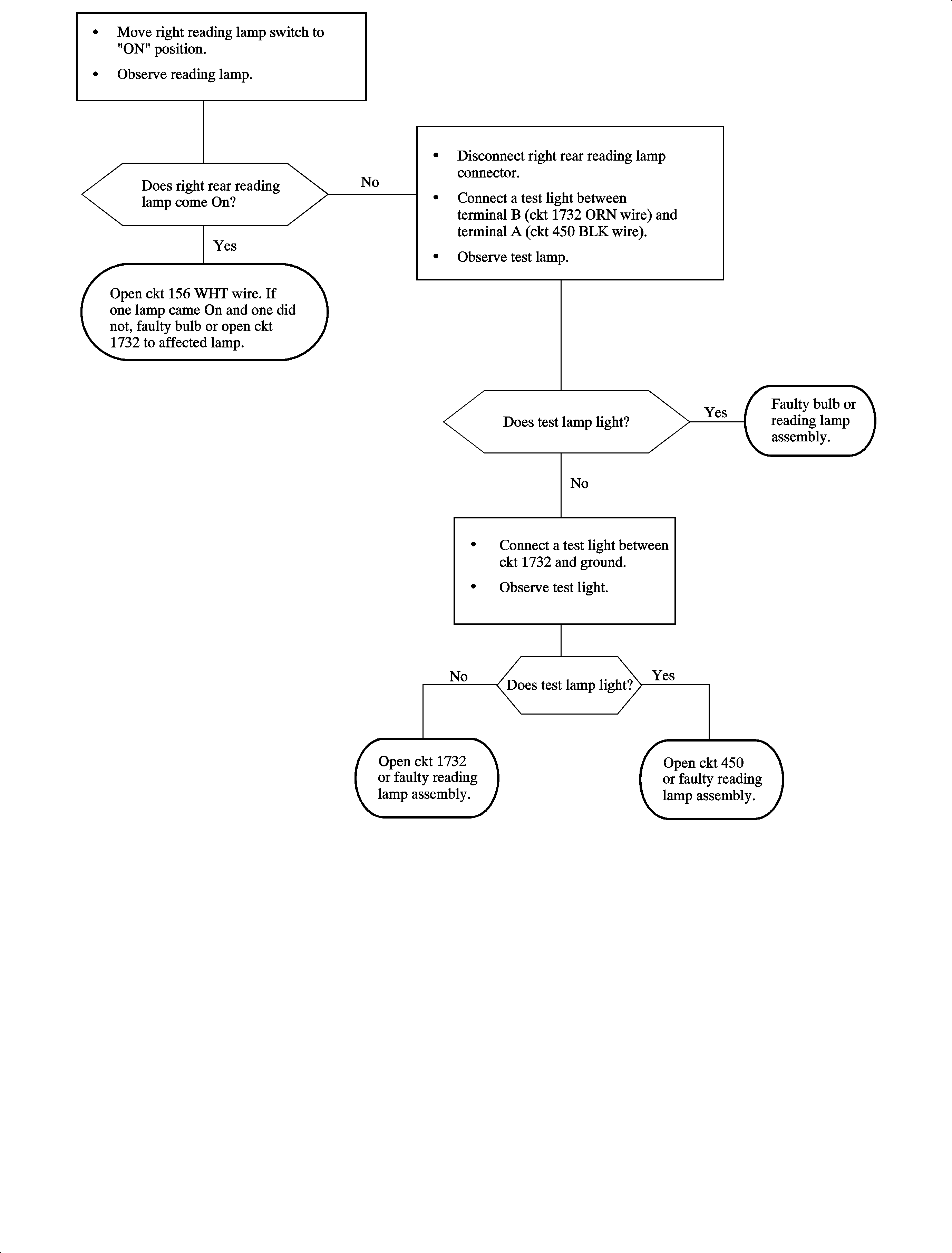
Either the right or left rear reading lamp is inoperative in the ON or DOOR position.

Chart 4

The rear reading lamp is inoperative in the ON or DOOR position.

Chart 5

The battery rundown protection is shorted to ground - B1482.

B1482

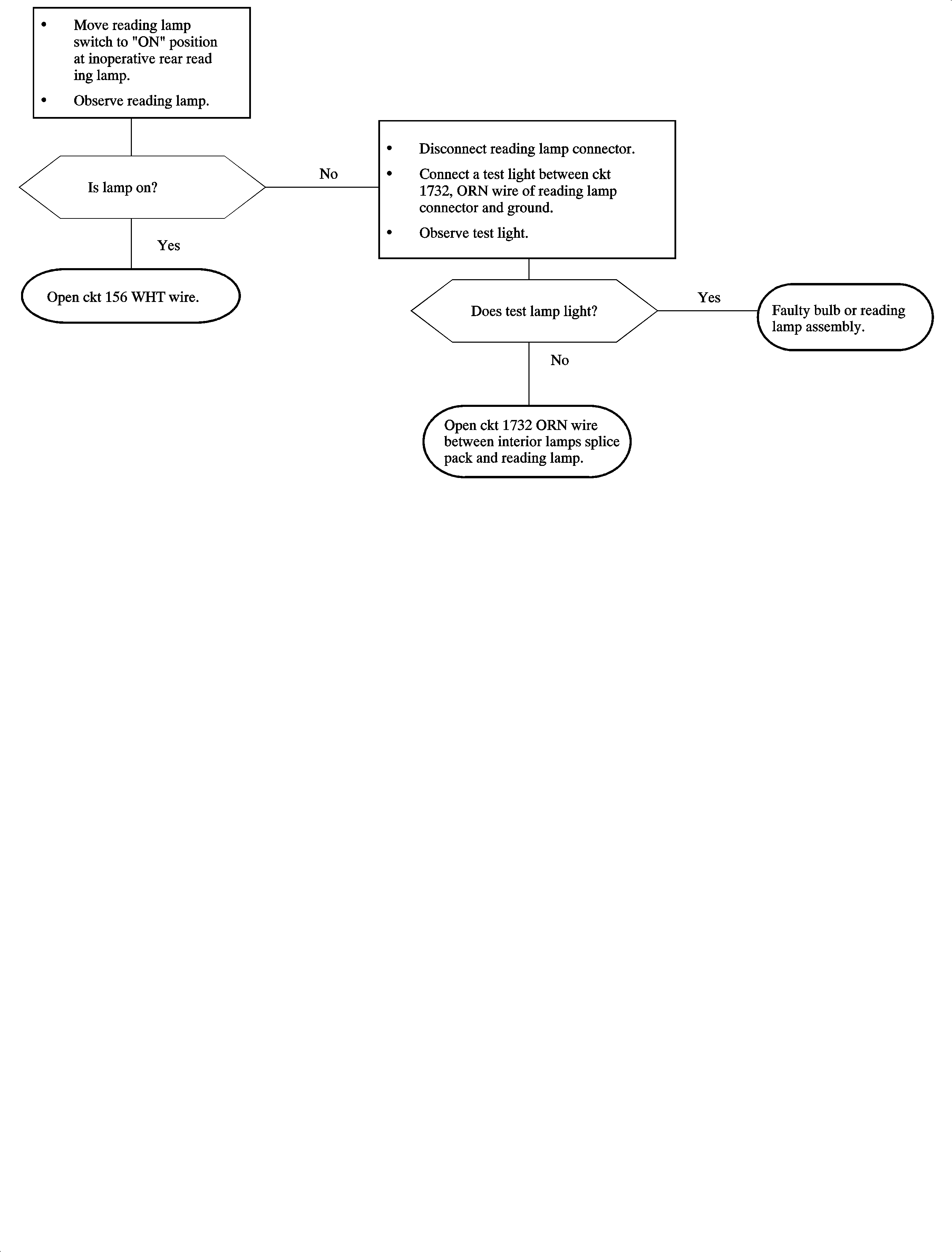
The left rear reading lamp is inoperative in the ON or DOOR position.

Chart 6

All Interior Lamps Inoperative When Any Door Is Opened - Chart 1


Object Number: 890373  Size: FP

Dome Lamp Inoperative In DOOR Position, OK In ON - Chart 2


Object Number: 890374  Size: FP

Right Or Left Sunshade Mirror Lamp Inoperative - Chart 3


Object Number: 887147  Size: FP

Left Or Right Rear Reading Lamp Inoperative In DOOR Or ON Position - Chart 4


Object Number: 887153  Size: FP

Right Rear Reading Lamp Inoperative In DOOR Or ON Position - Chart 5


Object Number: 887156  Size: FP

Left Rear Reading Lamp Inoperative In DOOR Or ON Position - Chart 6


Object Number: 888717  Size: FP