GM Service Manual Online
For 1990-2009 cars only

Symptom

Procedure

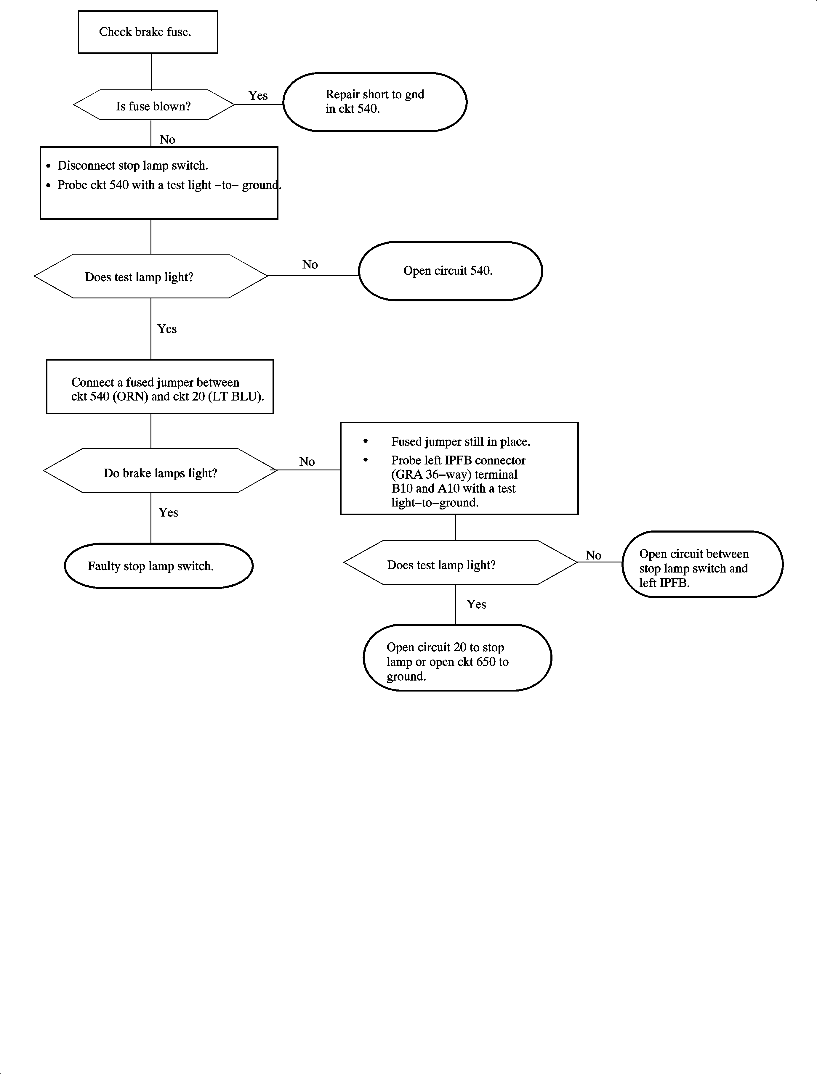
The brake and center high mount stop lamp (CHMSL) is inoperative.

Chart 1

The center high mount stop lamp (CHMSL) is inoperative. The stop lamps are OK.

Remove the CHMSL connector. Probe the terminal circuit 20, LT BLU with a test lamp-to-ground. Apply the brakes. Does the bulb lamp? If no, open circuit 20 between the left IPFB and CHMSL connector. If yes, there is a faulty bulb or open circuit 650.

Only one brake lamp does not operate.

Check the bulb and related wiring for an affected stop lamp.

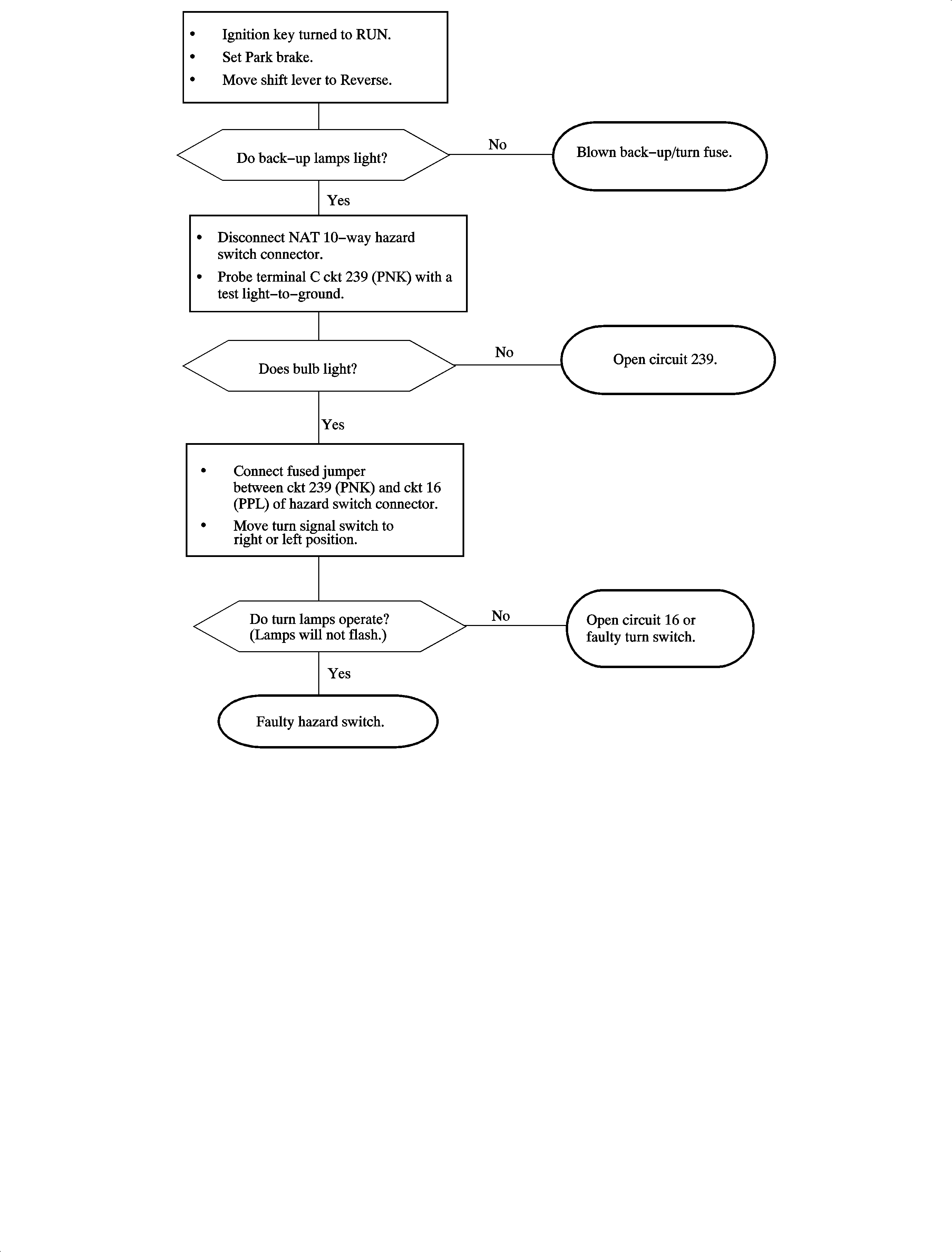
The turn lamps do not operate. The hazard lamps are OK.

Chart 2

The hazard lamps do not operate. The turn lamps are OK.

Chart 3

The left turn indicator is inoperative.

Check the bulb. If OK, open circuit 14 between the left IPFB.

The right turn indicator is inoperative.

Check the bulb. If OK, open circuit 15 between the left IPFB.

Park, marker, and tail lamps are inoperative.

The Tech 2 is connected. Turn the head lamp switch to the Park position and observe the park lamp input on the Tech 2. Is the input ON? If yes, open circuit 9 between the left IPFB and lamps. If no, disconnect the headlight connector. Connect a fused jumper between circuit 240, ORN and circuit 9, BRN. Does input on the Tech 2 change to ON? If yes, there are faulty connections or headlight switch. If no, open circuit 9 between the headlight switch and left IPFB.

Both license lamps are inoperative.

Open circuit 9 between the left IPFB and lamps.

Both back-up lamps are inoperative.

Chart 4

One back-up lamp is inoperative.

Check the related bulb and wiring.

Back-up lamps are always ON.

Check adjustment of the transaxle range switch (automatic) or back-up lamp switch (manual). If OK, circuit 240 is shorted to B+, or there is a faulty transaxle range switch (Auto) or back-up lamp switch (manual).

B2662

Chart 5

Brake Center High Mount Stop Lamp (CHMSL) Inoperative - Chart 1


Object Number: 887208  Size: FP

Turn Lamps Do Not Operate - Hazard Lamps OK - Chart 2


Object Number: 887209  Size: FP

Hazard Lamps Inoperative - Turn Lamps OK - Chart 3


Object Number: 887211  Size: FP

Left Hand And Right Hand Back-Up Lamps Are Inoperative - Chart 4


Object Number: 887214  Size: FP