GM Service Manual Online
For 1990-2009 cars only

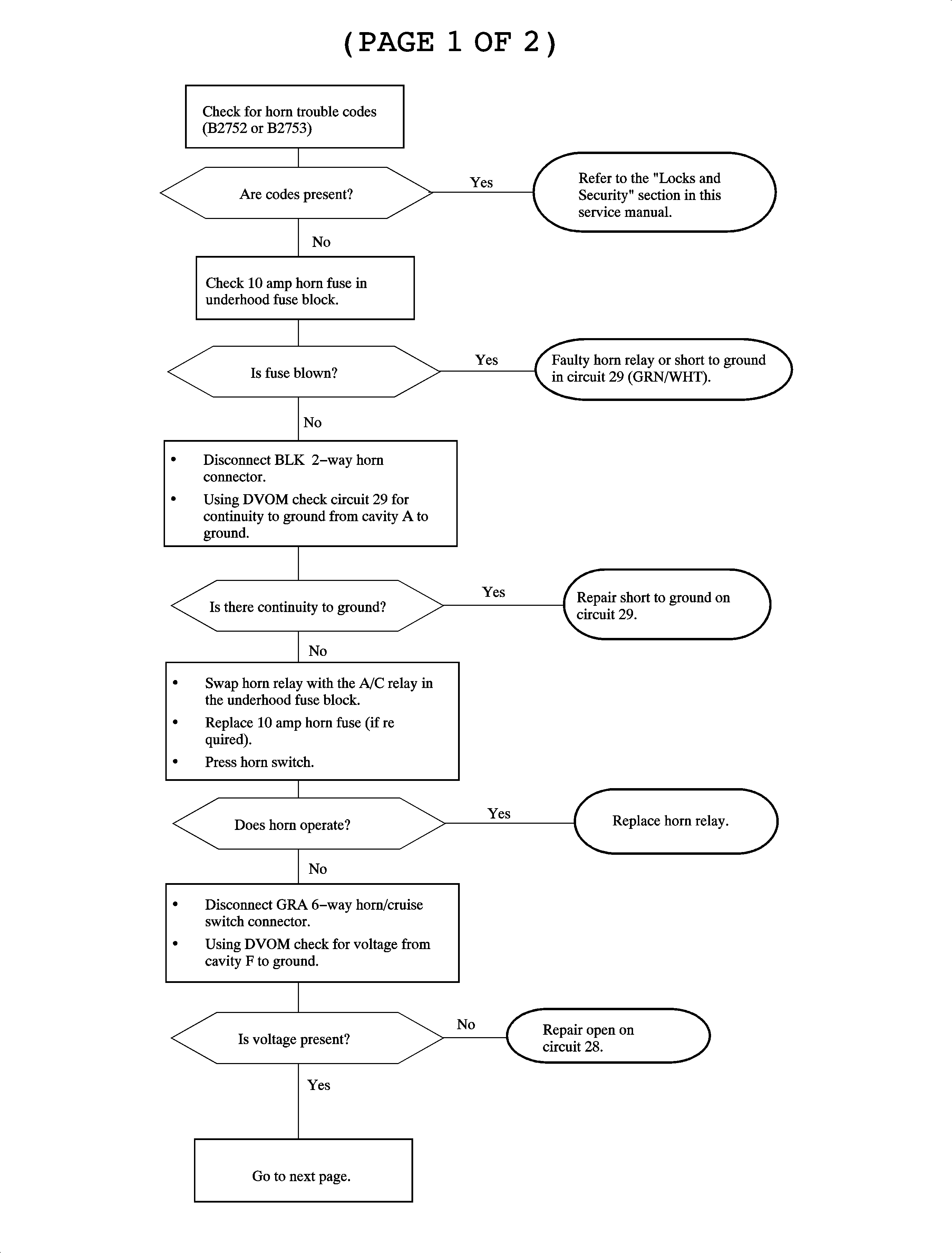
Horn Stays On - Chart 1


Object Number: 887436  Size: FP

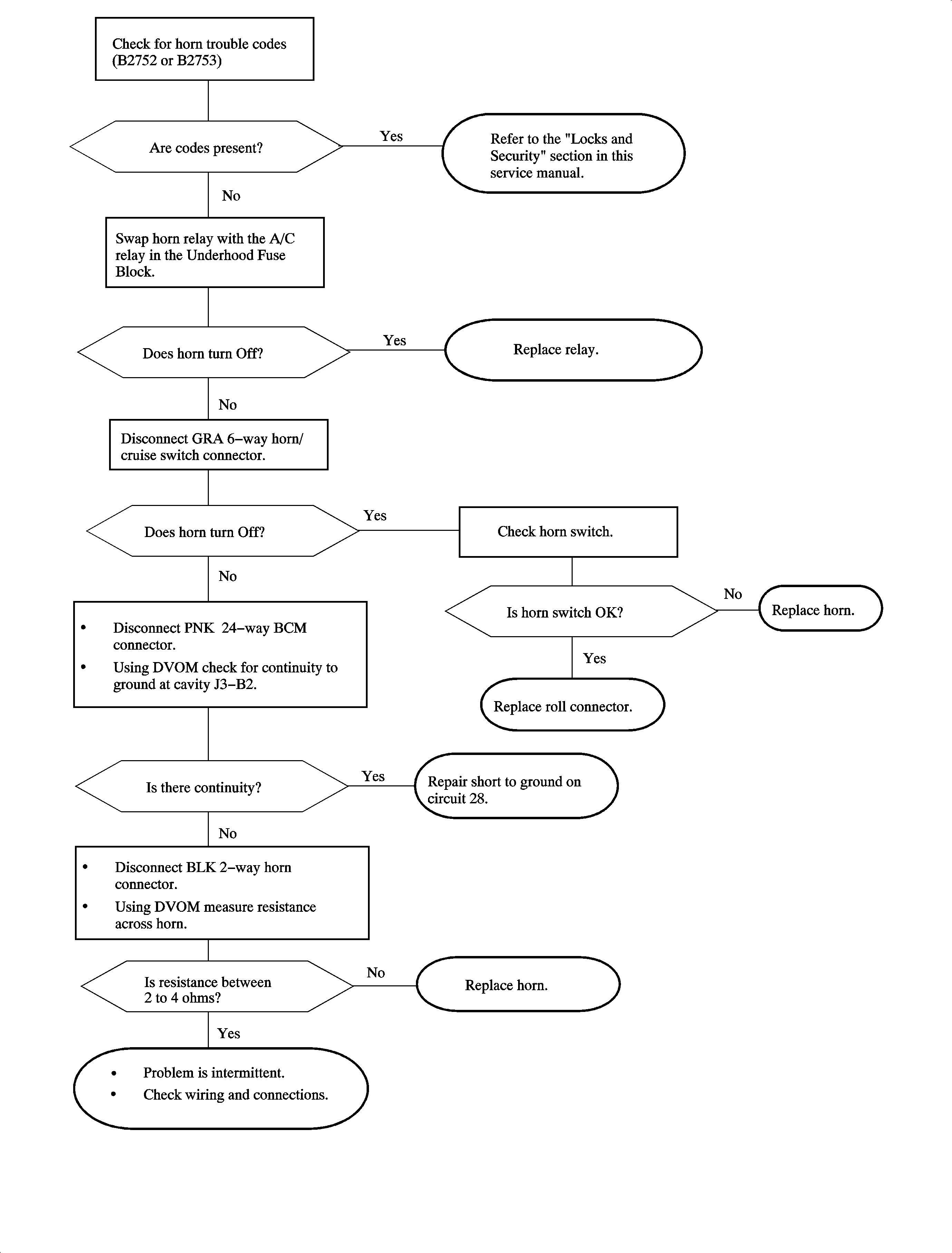
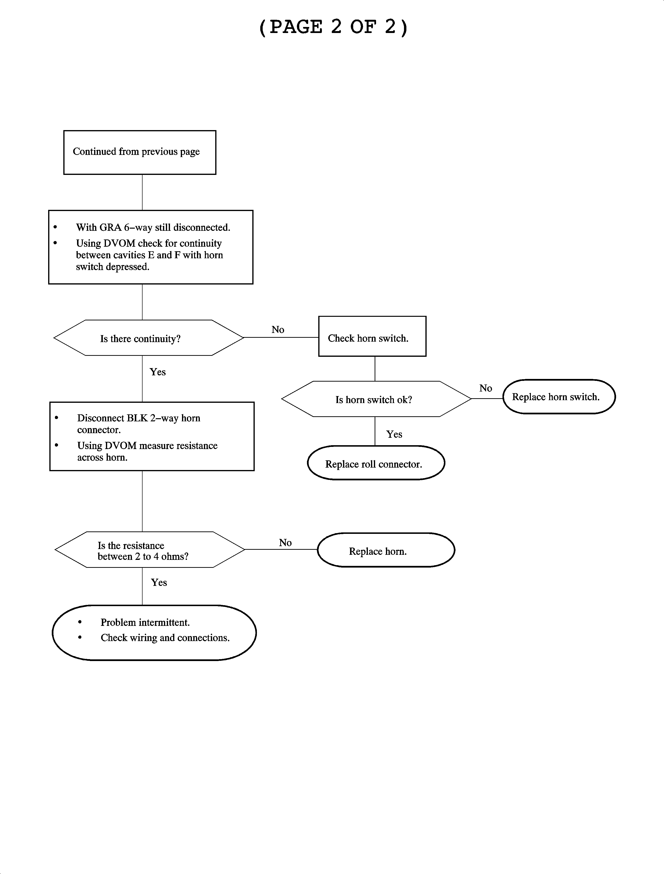
Horn Inoperative - Chart 2


Object Number: 887441  Size: FP

Object Number: 887442  Size: FP