GM Service Manual Online
For 1990-2009 cars only

Symptom

Procedure

All windows inoperative from all switches.

Chart 1

Both left windows inoperable or both right windows inoperable.

Chart 2

Only left front or only right front window inoperable.

Chart 3

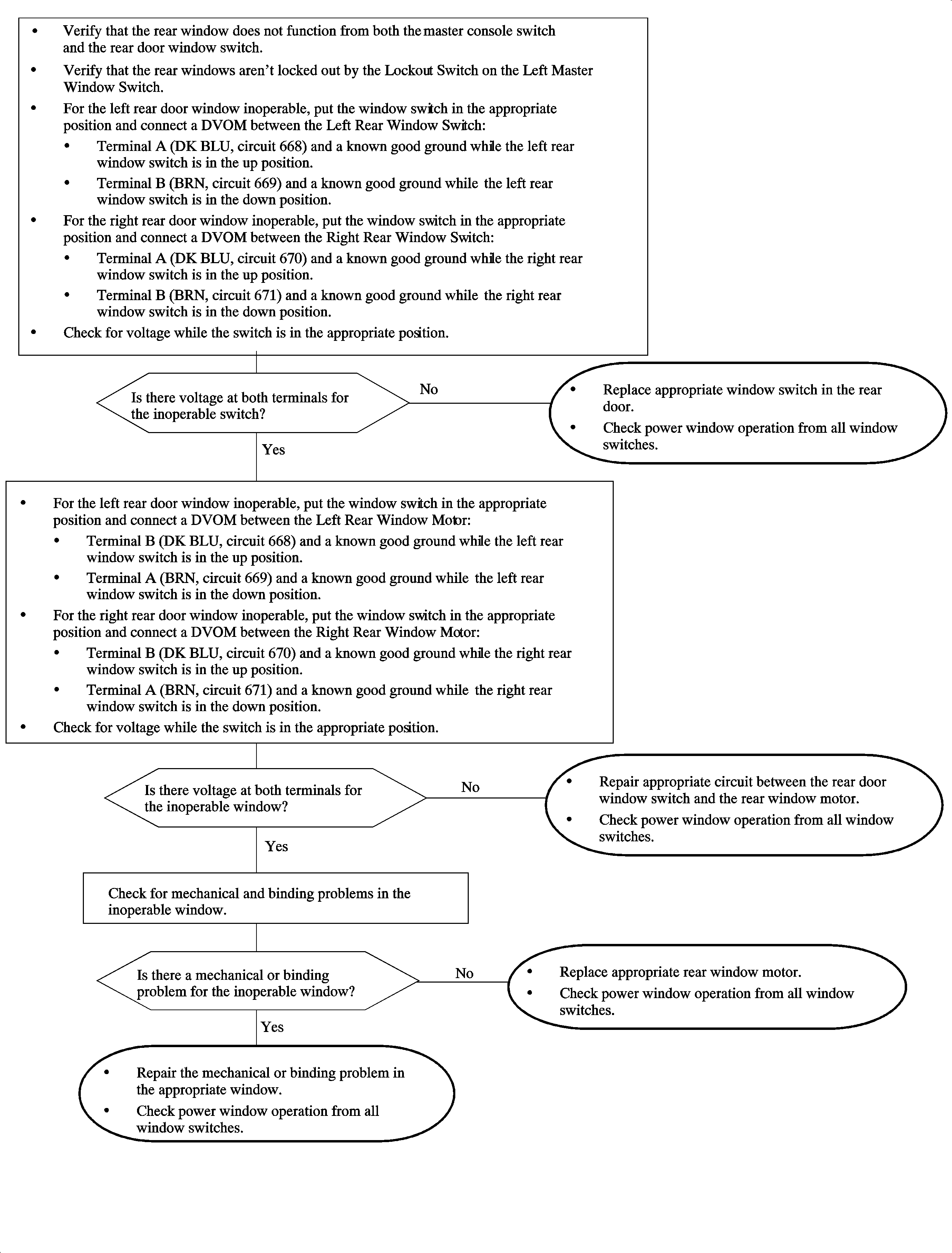
Left rear or right rear window inoperable from both the master window switch in the console and from the rear door window switch.

Chart 4

Left rear or right rear window inoperable from its rear door window.

Chart 5

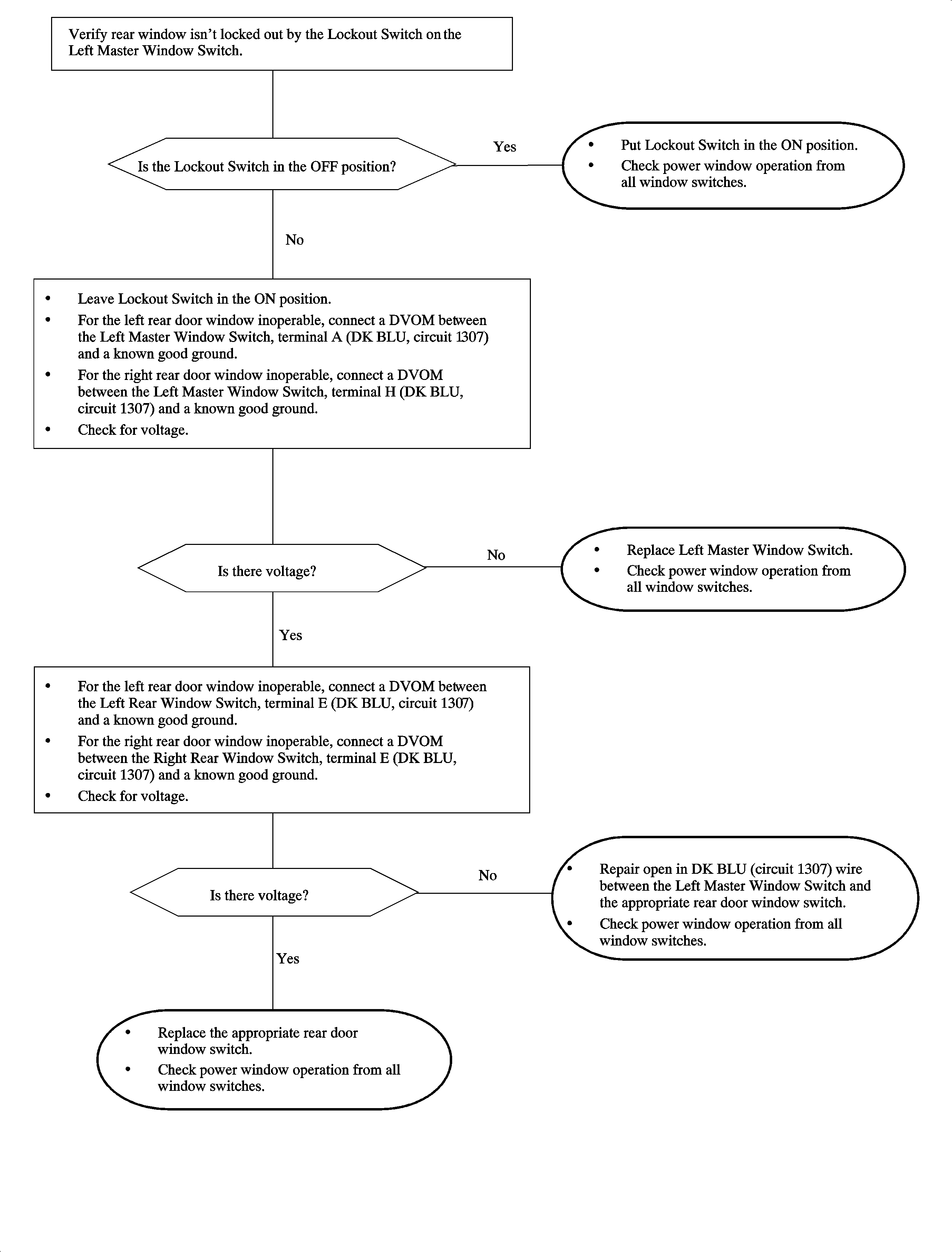
Left rear or right rear window inoperable from only the master window switch in the console.

Chart 6

Both left rear and right rear windows inoperable from rear door window switches.

    • Verify that the rear window lockout switch is in the ON position.
    • If the rear doors won't function when the rear window lockout switch is in the ON position, replace the Left Master Window Switch in the console.
    • Check power window operation from all window switches.

Rear window lockout switch does not lockout the rear door window switches.

    • Verify that the rear window lockout switch is in the OFF position.
    • If the rear doors still function in the OFF position, replace the Left Master Window Switch in the console.
    • Check power window operation from all window switches.

Front window auto down inoperable.

    • Verify that the auto down feature is inoperable.
    • Replace Left Master Window Switch in the console.
    • Check motor and replace if necessary.
    • Check for mechanical/binding problems and fix if necessary.
    • Check power window operation from all window switches.

A window won't go down all the way.

    • Check for mechanical/binding problem and fix if necessary.
    • Check ground (BLK circuit 450) between Master Console Switch (terminal F for left master switch or terminal B for right master switch) and a known good ground.
    • Check motor and replace if necessary.
    • Check power window operation from all window switches.

All Windows Inoperative From All Switches - Chart 1


Object Number: 887124  Size: FP

Object Number: 887172  Size: FP

Both Left Windows Inoperable or Both Right Windows Inoperable - Chart 2


Object Number: 887219  Size: FP

Only Left Front or Only Right Front Window Inoperable - Chart 3


Object Number: 887221  Size: FP

Left Rear or Right Rear Window Inoperable From Both the Master Window Switch in the Console and From the Rear Door Window Switch - Chart 4


Object Number: 887226  Size: FP

Left Rear or Right Rear Window Inoperable From Rear Door Window Switch Only - Chart 5


Object Number: 887229  Size: FP

Left Rear or Right Rear Window Inoperable From Only the Master Window Switch in the Console - Chart 6


Object Number: 887232  Size: FP