GM Service Manual Online
For 1990-2009 cars only

Symptom

Procedure

Both the left heated seat and right heated seat is inoperable.

    • If the heated seat switch LED does not turn ON, check the 10A IGN 3 fuse in LIPFB, or check either the rear defog or A/C recirc functionality.
    • If the heated seat switch LED does turn ON, but the seat doesn't heat, check the 20A HTD SEAT fuse in RIPFB.
    • If the fuse is blown, check for the following:
       - For a blown IGN 3 fuse, check circuit 641, BRN, between LIPFB terminal 12 and heated seat switch terminal H, for the left seat, or terminal A for the right seat.
       - For a blown HTD SEAT fuse, check circuit 141, BRN, between RIPFB terminal A9 and seat terminal 3, for both the left and right seats.
    • Check for operation of both heated seats.

Only the left heated seat or right heated seat is inoperable.

Chart 1

The heated seat works in LO, but no in the HI position, or works in HI, but not in the LO position.

    • Replace the heated seat switch.
    • Check the operation of the heated seat.

All driver seat power seat functions are inoperable.

Chart 2

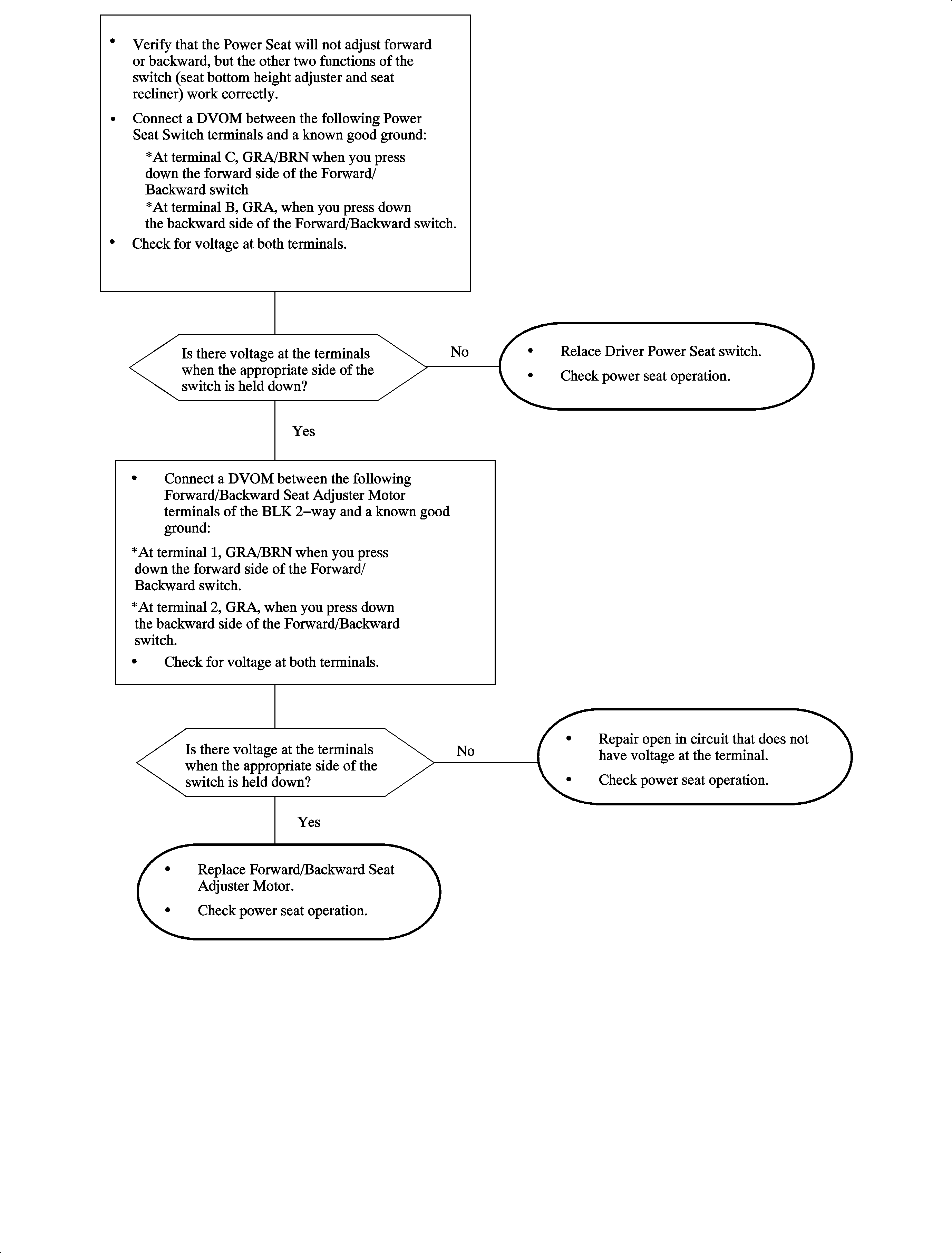
The driver seat power forward/backward seat adjuster is inoperable.

Chart 3

The driver seat power seat bottom height adjuster is inoperable.

Chart 4

The driver seat power seat recliner is inoperable.

Chart 5


Object Number: 887875  Size: FP

Object Number: 887885  Size: FP

Object Number: 887879  Size: FP

Object Number: 887891  Size: FP

Object Number: 887901  Size: FP

Object Number: 887904  Size: FP