GM Service Manual Online
For 1990-2009 cars only

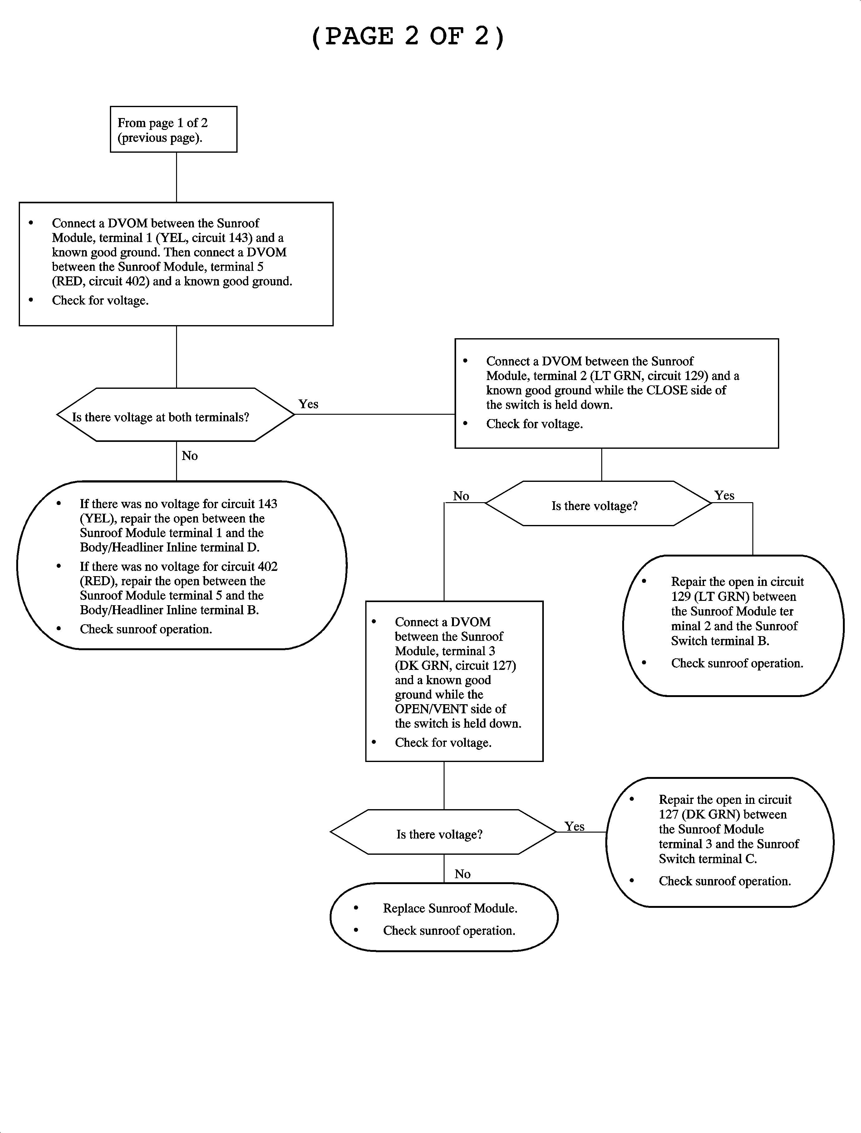
Symptom

Procedure

The sunroof is inoperable.

Chart 1

The sunroof operates slowly.

    • Check the tracks for binding.
    • Ensure proper lubrication is present in the mechanisms.
    • If the sunroof still operates slowly, inspect the sunroof module for internal damage/binding.

The sunroof operates noisily.

    • Check the tracks for binding.
    • Ensure proper lubrication is present in the mechanisms.
    • If the sunroof still operates noisily, inspect the sunroof motor.
    • If the sunroof still operates noisily, inspect the sunroof module for internal damage/binding.

Only the sunroof vent position does not operate.

    • Replace the sunroof switch.
    • If the sunroof still does not vent, inspect the sunroof module for internal damage/binding.
    • Verify the proper timing of the motor and guide assembly. Refer to "Sunroof Motor" and "Sunroof Cable and Guide Assembly" located in this service manual.

Object Number: 890370  Size: FP

Object Number: 887912  Size: FP