GM Service Manual Online
For 1990-2009 cars only

Object Number: 889871  Size: MF

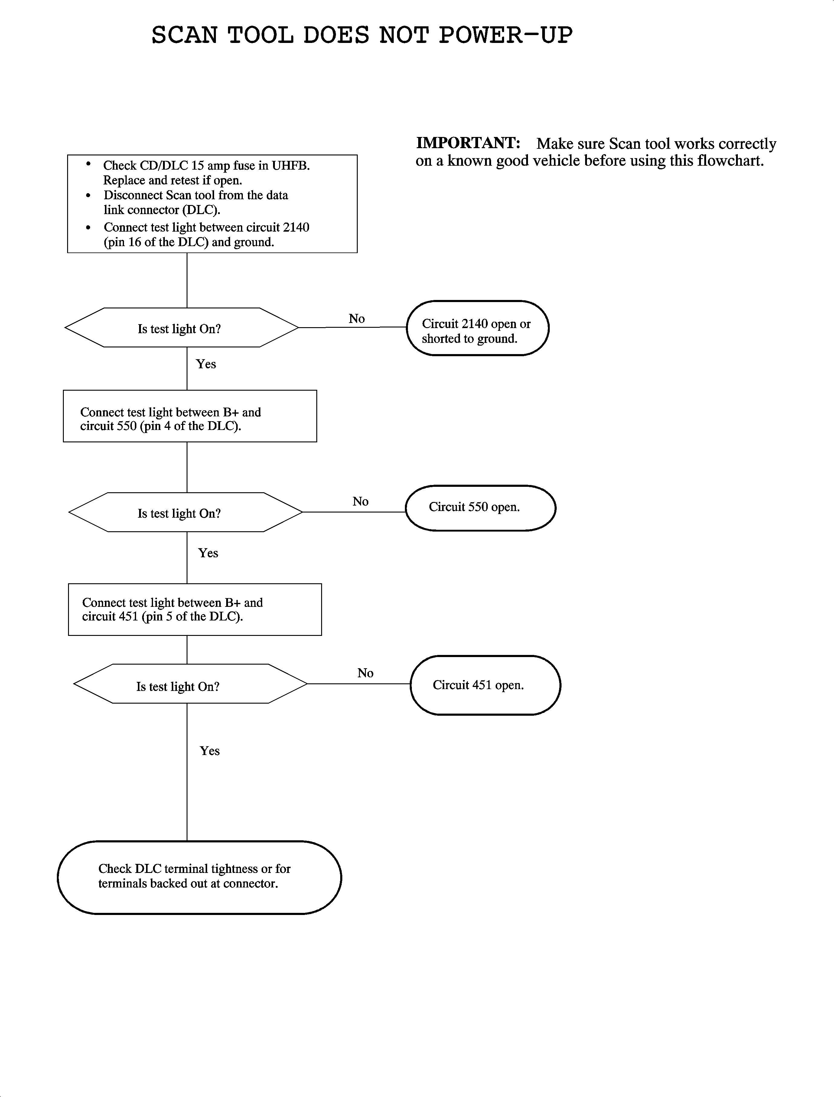
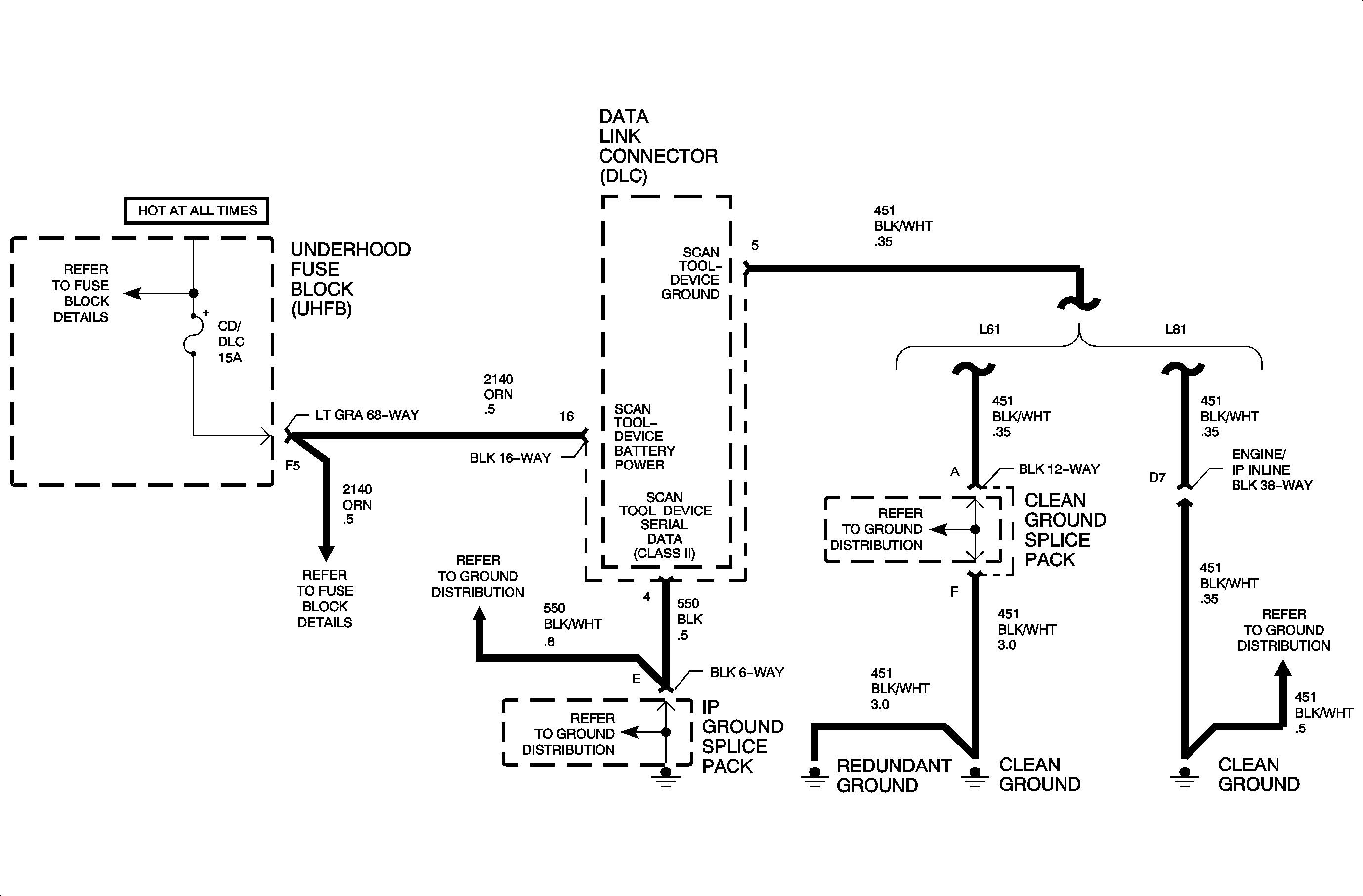
Most scan tools use the battery power supply as well as the ground circuits at the DLC. This chart will only diagnose the vehicle, not the scan tool. Before using this chart, make sure that the scan tool operates correctly on another vehicle.


Object Number: 887337  Size: FP