GM Service Manual Online
For 1990-2009 cars only

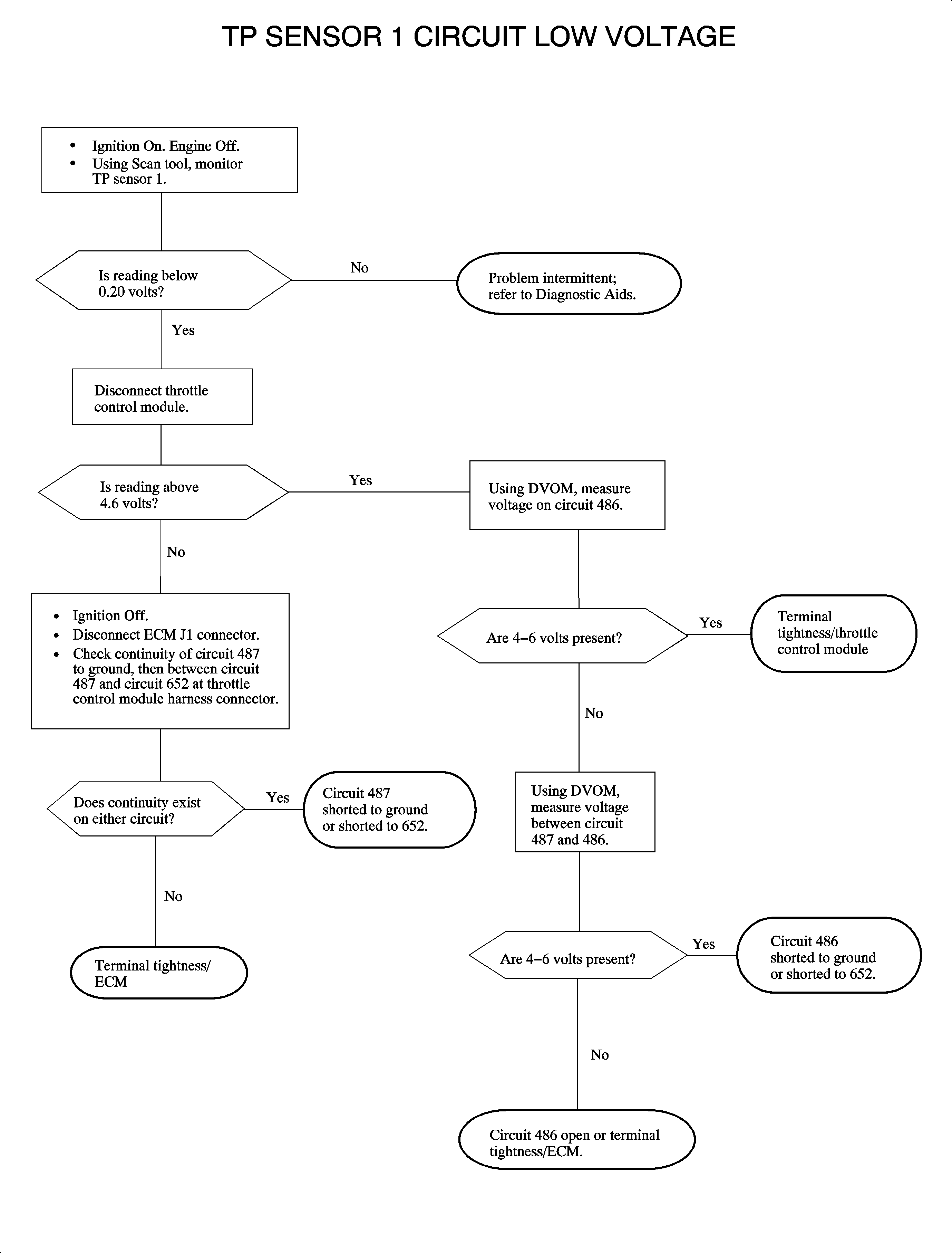
Object Number: 889464  Size: MF

Circuit Description

The throttle control module contains two throttle position (TP) sensors with a common 5 volt supply, a common ground, and two independent signal circuits that vary resistance according to changes in throttle plate position. The ECM measures the signal voltage from each TP sensor, which is a reduced value of the ECM 5 volt reference. As the throttle plate opens from 0% throttle to wide open throttle, the voltage on the TP sensor 1 signal increases from 0.6 (+/-0.2) volts to 4.3 (+/-0.2) volts, while the voltage on the TP sensor 2 signal decreases from 4.4 (+/-0.2) volts to 0.76 (+/-0.2) volts. DTC P0122 sets when TP sensor 1 signal voltage at the ECM is below the calibrated voltage value.

DTC Parameters

DTC P0122 will set if TP sensor 1 signal voltage at the ECM is below 0.20 volts when:

    • Condition exists for longer than 140 ms.
    • Battery voltage greater than 7.0 volts.

DTC P0122 diagnostic runs continuously with engine running.

P0122 is a (type A) DTC.

Diagnostic Aids

To locate an intermittent problem, use Scan tool to monitor TP SENSOR 1 voltage with ignition On, engine Off. Wiggling wires while watching for a change in TP SENSOR 1 voltage may locate the area where an open in the 5-volt reference or a short to ground in the wiring may exist.

A skewed TP sensor 1 can set this DTC. Check the voltage range of the sensor using THROTTLE POSITION VALVE in the SPECIAL FUNCTIONS section of the Scan tool, which will command the throttle control module to move the throttle plate. The approximate (+/- .1) TP SENSOR 1 voltages at 25% TP ANGLE intervals should be:

    • 0% = 0.55 volts.
    • 25% = 1.45 volts.
    • 50% = 2.40 volts.
    • 75% = 3.30 volts.
    • 100% = 4.25 volts.

If there is a circuit fault detected for TP sensor 1 and TP sensor 2 in the same ignition cycle, the ECM will default to REDUCED PERFORMANCE mode for the entire ignition cycle, even if the fault is corrected.

If both P0122 and P0222 are set, circuit 486 may be either open or shorted to ground.


Object Number: 888105  Size: FP