GM Service Manual Online
For 1990-2009 cars only

DTC P0719 L61


Object Number: 889691  Size: MF

Circuit Description

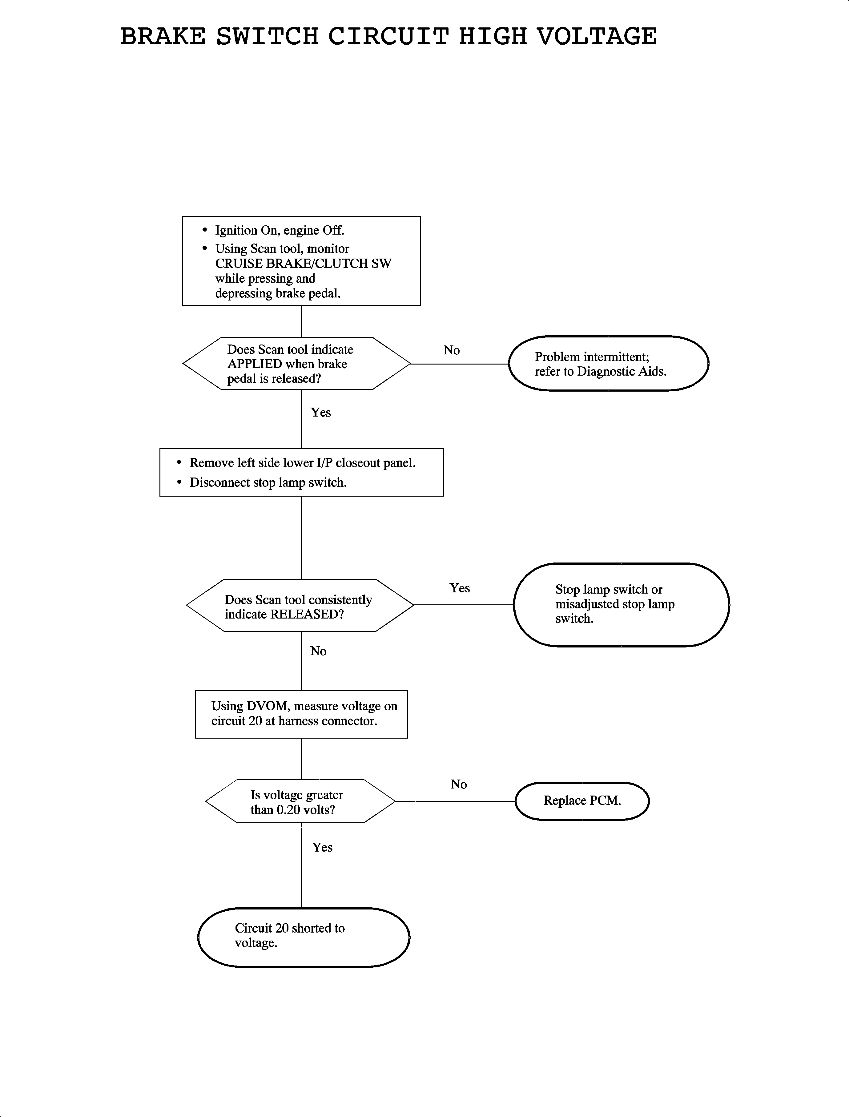
The stop lamp switch is used to turn On the stop lamps and serve as a brake pedal input to the PCM. The stop lamp switch contact is closed with the brake pedal depressed and switch adjusted properly. Ignition voltage is supplied to the PCM through the stop lamp switch whenever the ignition is turned On and the brake pedal is depressed. When the brake pedal is released, the PCM brake switch input goes low. The PCM monitors the brake switch input for low and high voltage faults under certain conditions. DTC P0719 sets when the vehicle has accelerated a set number of times and the voltage at the PCM remains high, indicating the brake pedal is always being applied.

Conditions for Setting the DTC

DTC P0719 will set if ignition voltage is present at the PCM brake switch input when:

    • Vehicle has accelerated eight times in one ignition cycle in the following manner:
    • Vehicle speed is less than 8 km/h (5 mph) for 6 seconds, then vehicle speed is between 8 and 32 km/h (5-20 mph) for 4 seconds, then vehicle speed is greater than 32 km/h (20 mph) for 6 seconds.

DTC P0719 diagnostic runs once per ignition cycle. The PCM will only fail the DTC after 15 minutes have elapsed during which all eight tests must have failed.

DTC P0719 is a type D DTC.

Diagnostic Aids

To locate an intermittent problem, use Scan tool to monitor BRAKE SWITCH with brake pedal released while wiggling wires. The Scan tool will read APPLIED when ignition voltage is present at the PCM brake input. Wiggling wires while watching for a change from RELEASED to APPLIED may locate the area where a shorted switch or short to voltage in the wiring could lie.

The stop lamp switch should be open across its terminals when the plunger is all the way in.

The stop lamp switch plunger can be adjusted. Refer to "Stop Lamp Switch Adjustment" procedure in this section if adjustment is needed.

DTC P0719


Object Number: 887414  Size: FP

DTC P0719 L81


Object Number: 889777  Size: MF

Circuit Description

The stop lamp switch is used to turn On the stop lamps and serve as a brake pedal input to the TCM. The stop lamp switch contact is closed with the brake pedal depressed and switch adjusted properly. Ignition voltage is supplied to the TCM through the stop lamp switch whenever the ignition is turned On and the brake pedal is depressed. When the brake pedal is released, the TCM brake switch input goes low. The TCM monitors the brake switch input for low and high voltage faults under certain conditions. DTC P0719 sets when the vehicle has accelerated a set number of times and the voltage at the TCM remains low, indicating the brake pedal is always being released.

Conditions for Setting the DTC

DTC P0719 will set if no voltage is present at the TCM brake switch input when:

    • Vehicle has decelerated eight times in one ignition cycle in the following manner:
    • Vehicle speed is greater than 32 km/h (20 mph) for at least 4 seconds, then vehicle speed is between 8 and 32 km/h (5-20 mph) for at least 7 seconds, then vehicle speed is less than 8 km/h (5 mph).

DTC P0719 diagnostic runs continuously.

DTC P0719 is a type D DTC.

Diagnostic Aids

To locate an intermittent problem, use Scan tool to monitor BRAKE SWITCH with brake pedal depressed while wiggling wires. The Scan tool will read RELEASED when no voltage is present at the PCM brake input. Wiggling wires while watching for a change from APPLIED to RELEASES may locate the area where an open or short to ground in the wiring could lie.

The stop lamp switch should have under 2 ohms resistance across its terminals when the plunger is all the way out.

The stop lamp switch plunger can be adjusted. Refer to "Stop Lamp Switch Adjustment" procedure in this section if adjustment is needed.

DTC P0719


Object Number: 887976  Size: FP