GM Service Manual Online
For 1990-2009 cars only

Object Number: 889462  Size: MF

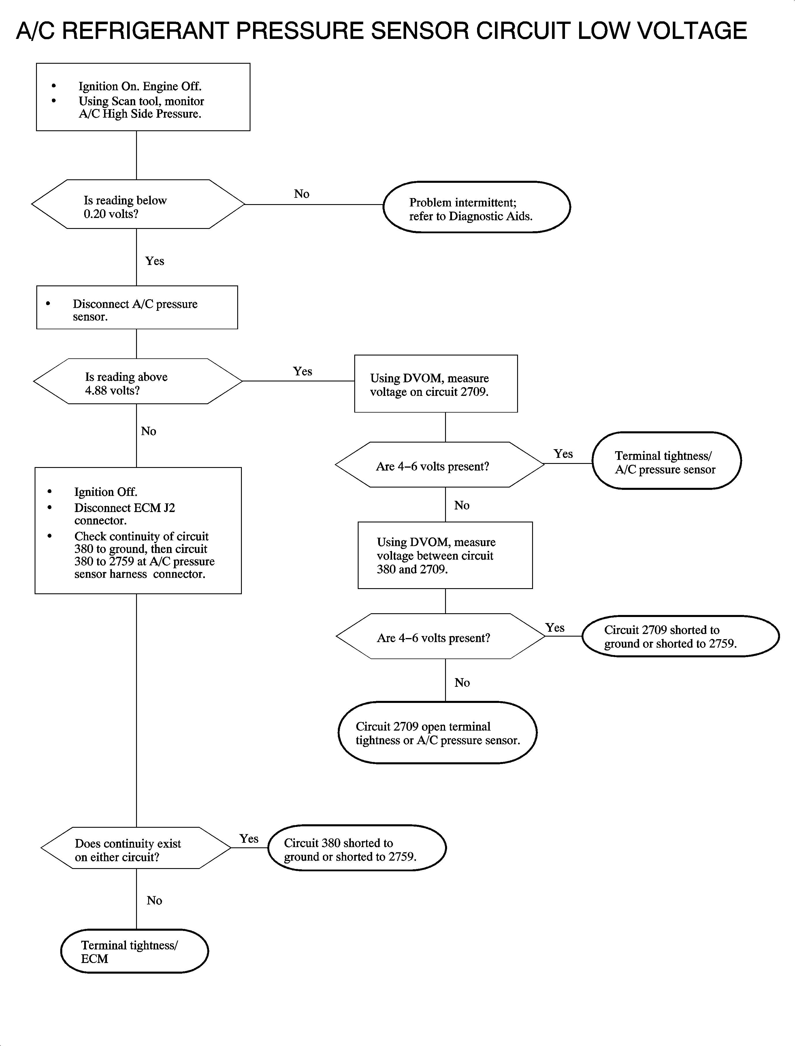
The air conditioning (A/C) pressure sensor is a transducer that varies resistance according to changes in high side refrigerant pressure. The ECM measures the signal voltage from the A/C refrigerant pressure sensor, which is a reduced value of the ECM 5 volt reference. The maximum voltage ranges of the sensor are around 0.10 - 4.90 volts (0 - 453 psi). The sensor input is primarily used by the ECM to determine when to turn the cooling fans On. The sensor input also aids in determining acceptable low/high refrigerant pressure for A/C operation and throttle control motor position for A/C idle speed. DTC P0532 sets when the A/C pressure sensor signal voltage at the ECM is below the calibrated voltage value.

DTC PARAMETERS

DTC P0532 will set when:

    • A/C pressure sensor voltage less than 0.2 volts (0 psi)
    • Engine is running

P0532 is a (type D) DTC

Diagnostic Aids

To locate an intermittent problem, use the Scan tool to monitor A/C HIGH SIDE PRESS. SENSOR VOLTAGE with engine running.

Wiggling wires while monitoring A/C HIGH SIDE PRESS. SENSOR VOLTAGE may locate the area where a short to ground exists.


Object Number: 888304  Size: FP