GM Service Manual Online
For 1990-2009 cars only

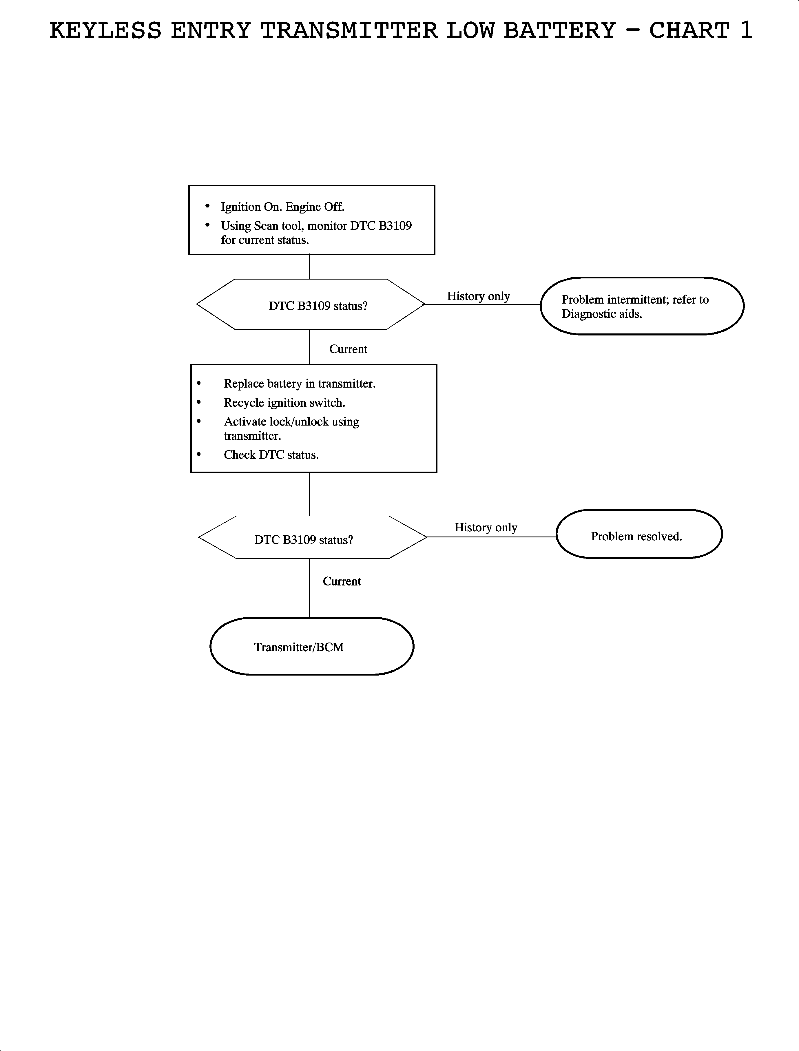
The body control module (BCM) will set DTC B3109 when the transmitter battery voltage is below 2.5 volts. Nominal battery voltage is 3 volts.

DTC Parameters

    • The transmitter battery voltage is less than 2.5 volts.
    • The transmitter low battery bit is set.

Diagnostic Aids

    • It is not recommended to test the transmitter battery with a digital volt-ohm meter (DVOM) or digital multi-meter (DMM). These meters do not give an accurate indication of battery condition as they do not test the battery under load.
    • When in doubt, replace the battery with a Panasonic CR2032 or equivalent.
    • DTC B3109 will set as a current code when a transmitter with a low battery condition has been activated in the current ignition cycle. The current code status will become a history code if a transmitter with a good battery is activated in the same ignition cycle.

Object Number: 887263  Size: FP