GM Service Manual Online
For 1990-2009 cars only

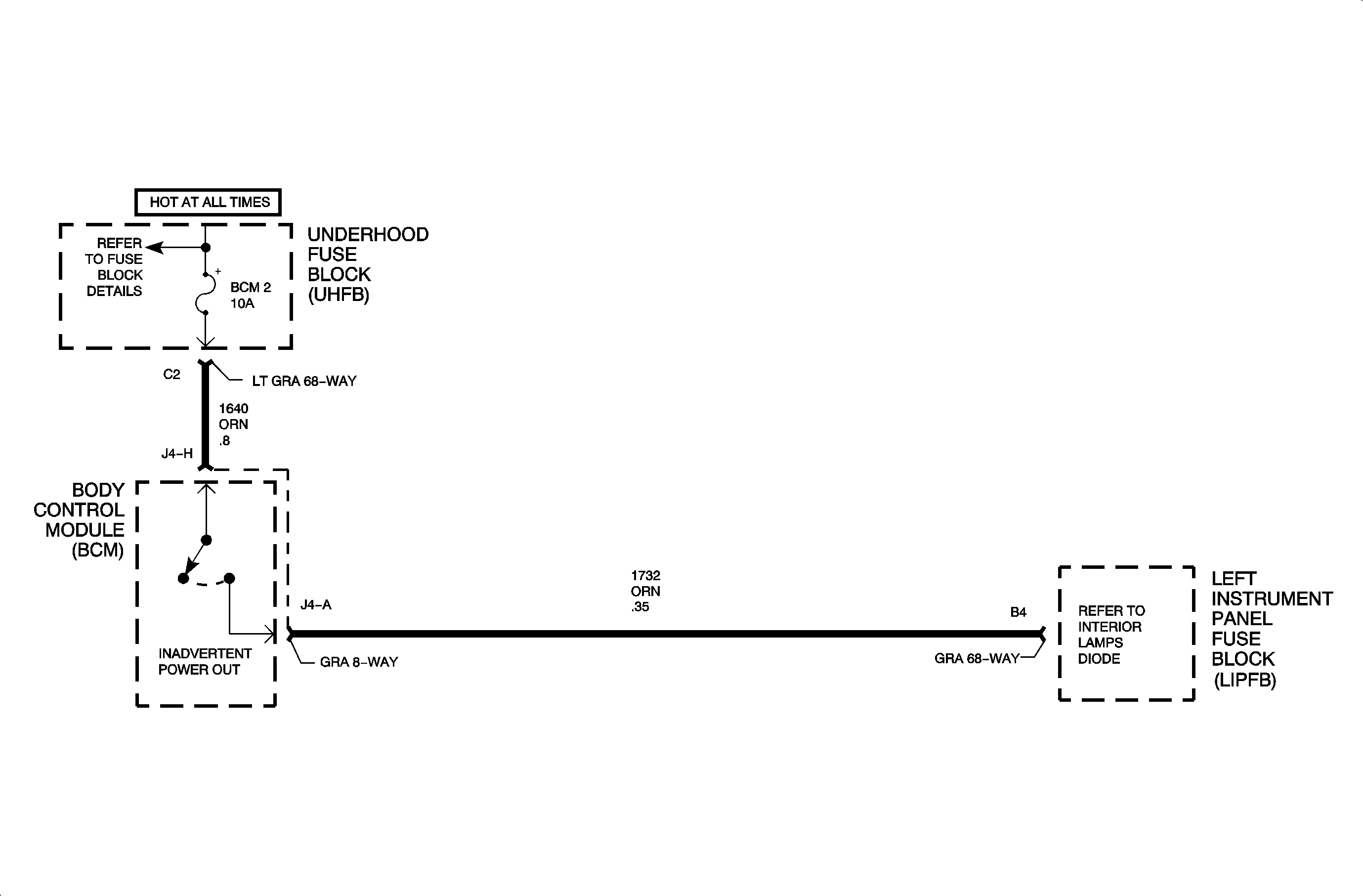
Object Number: 889390  Size: MF

Circuit Description

Battery rundown protection (Inadvetent Power) is controlled by the BCM for all devices powered by circuit 1732. The devices include the glove compartment lamp, rear dome lamps, the cargo lamp, map lamps, reading lamps, and sunshade mirror lamps.

Important: To prevent battery rundown on newly delivered vehicles, inadvertent power is limited to 3 minutes until the vehicle mileage exceeds 24 kilometers (15 miles).

Should any device remain ON, the BCM will turn inadvetent power OFF after 20 minutes to conserve battery energy if there has not been an ignition switch transition to RUN or START, an RKE LOCK or UNLOCK, a trunk/lift gate operation, or a driver/passenger door open/close. Inadvertent power shutoff is disabled in ignition RUN or START.

DTC Parameters

    • Circuit 1732 shorted to ground
    • BCM 2 fuse open
    • Circuit 1640 open

Diagnostic Aids

    • Inspect the wiring harness for damage. Check for broken or chaffed insulation.
    • If a fault is suspected to be intermittent, wiggling the harness wiring may help in locating the fault.
    • Dome lights will not work until B1482 is cleared.

Object Number: 887188  Size: FP