GM Service Manual Online
For 1990-2009 cars only

Object Number: 889466  Size: MF

Circuit Description

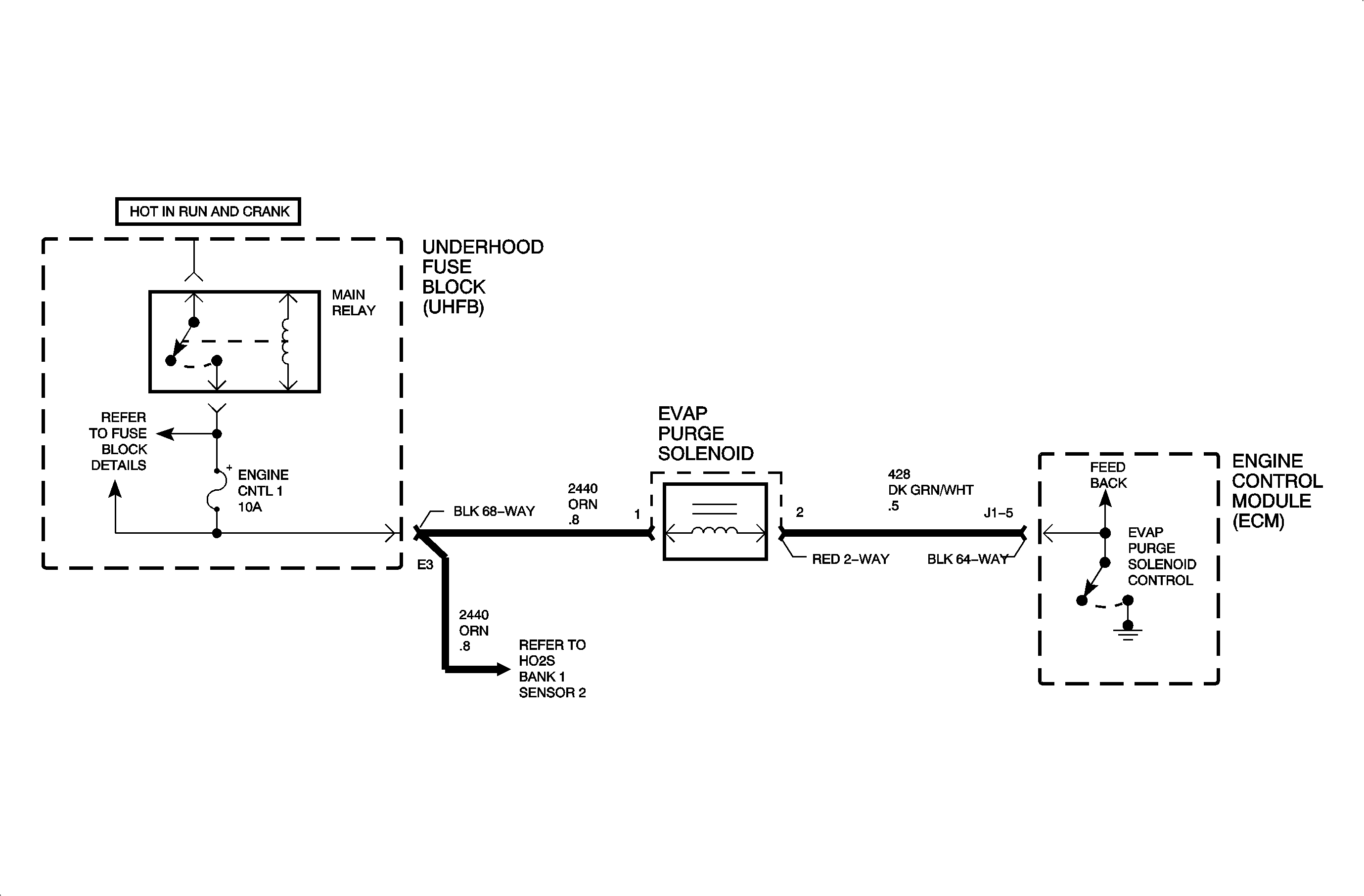
The evaporative emission (EVAP) system is used to store fuel vapors as to reduce the amount of unburned fuel from escaping into the atmosphere. The EVAP purge solenoid allows fuel vapor from the EVAP canister to the intake manifold. The ECM controls an internal driver that supplies a ground to the solenoid. When the driver is commanded Off (circuit not grounded), the voltage level at the ECM should be high (ignition voltage). When the driver is commanded On (circuit grounded), the voltage level at the ECM should be low. The ECM driver feedback circuit uses a pull-up voltage (2.6-4.6 volts), which allows the ECM to individually differentiate between an open, short to ground or short to voltage. DTC P0443 will set if the ECM detects an EVAP purge solenoid control feedback voltage below a calibrated value when the driver is commanded Off.

DTC Parameters

P0443 will set if the ECM detects an EVAP purge solenoid control feedback voltage below 2.6 volts when the driver is commanded Off:

    • Condition exists for longer than 0.5 seconds.
    • Battery is between 7.5 and 15.0 volts.
    • Engine is cranking/running.

DTC P0443 diagnostic runs continuously with ignition On and the above conditions have been met.

P0443 is a (type B) DTC.

Diagnostic Aids

Inspect harness for chaffed wiring that may cause a short to ground condition on circuit 428.

EVAP purge solenoid resistance: 16-25 ohms.


Object Number: 888201  Size: FP