GM Service Manual Online
For 1990-2009 cars only

Object Number: 889381  Size: MF

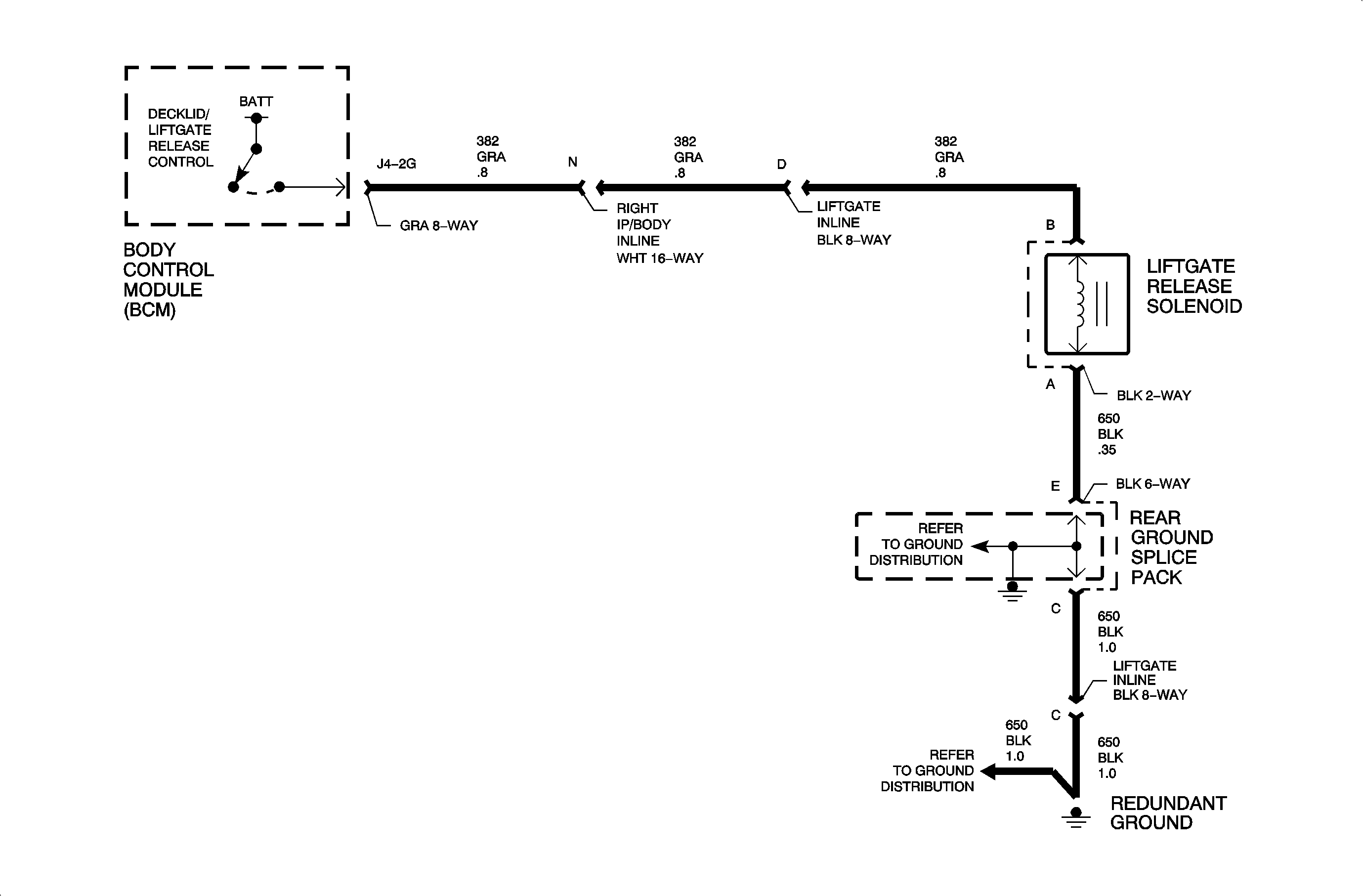
The decklid/lift gate release is controlled by the body control module (BCM) circuit 382 providing battery voltage to the release solenoid. The BCM limits the amount of time the solenoid can be activated to 9 seconds to prevent damage to the solenoid. Reactivation may not by allowed for as much as 30 seconds.

Release of the decklid/lift gate can be initiated by either the keyfob or the decklid/lift gate release switch. Activation of the decklid release switch provides battery voltage to BCM input circuit 56. Release of the lift gate can only be activated by pressing the key cylinder located on the lift gate. Activating the lift gate switch by pressing the key cylinder switch provides battery voltage to BCM input circuit 56. Using the keyfob button unlocks the lift gate allowing the activation of the lift gate release solenoid. The key cylinder must be pushed in on the back of the lift gate before the lift gate solenoid will be energized by the BCM. Decklid/lift gate release is not allowed by the BCM when vehicle speed is detected. The BCM receives vehicle speed serial data from the engine controller. The decklid release in sedan vehicles has a valet switch to limit trunk access.

The BCM also monitors the state of the decklid/lift gate. When circuit 744 is grounded by the ajar switch, the BCM will alert the driver the decklid/lift gate is ajar by turning on the ajar telltale.

DTC Parameters

    • The decklid/lift gate release is not requested.
    • Circuit 382 is shorted to battery voltage.

Diagnostic Aids

    • Inspect the wiring harness for damage. Check for broken or chaffed insulation.
    • If a fault is suspected to be intermittent, wiggling the harness wiring may help in locating the fault.

Object Number: 887268  Size: FP