GM Service Manual Online
For 1990-2009 cars only

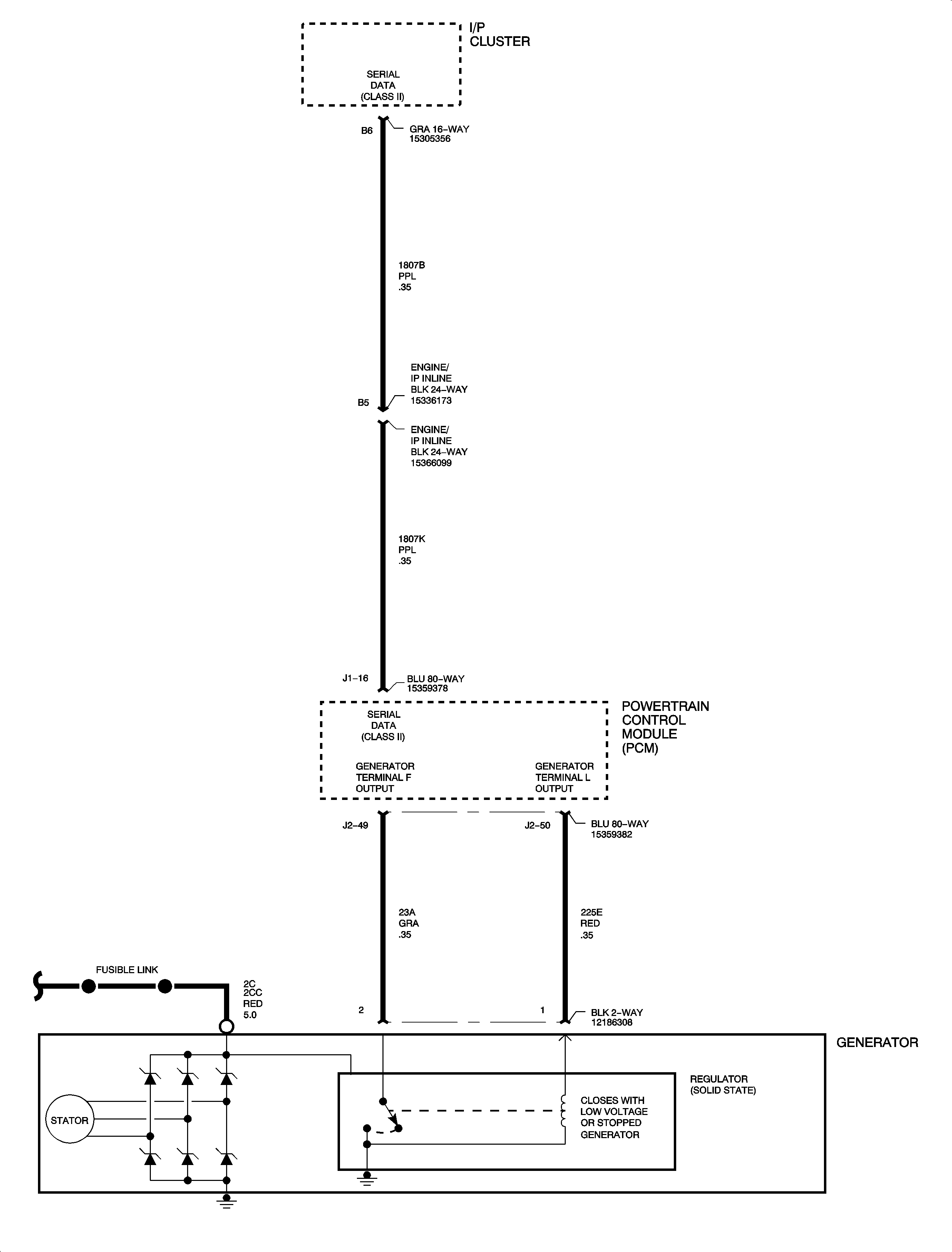
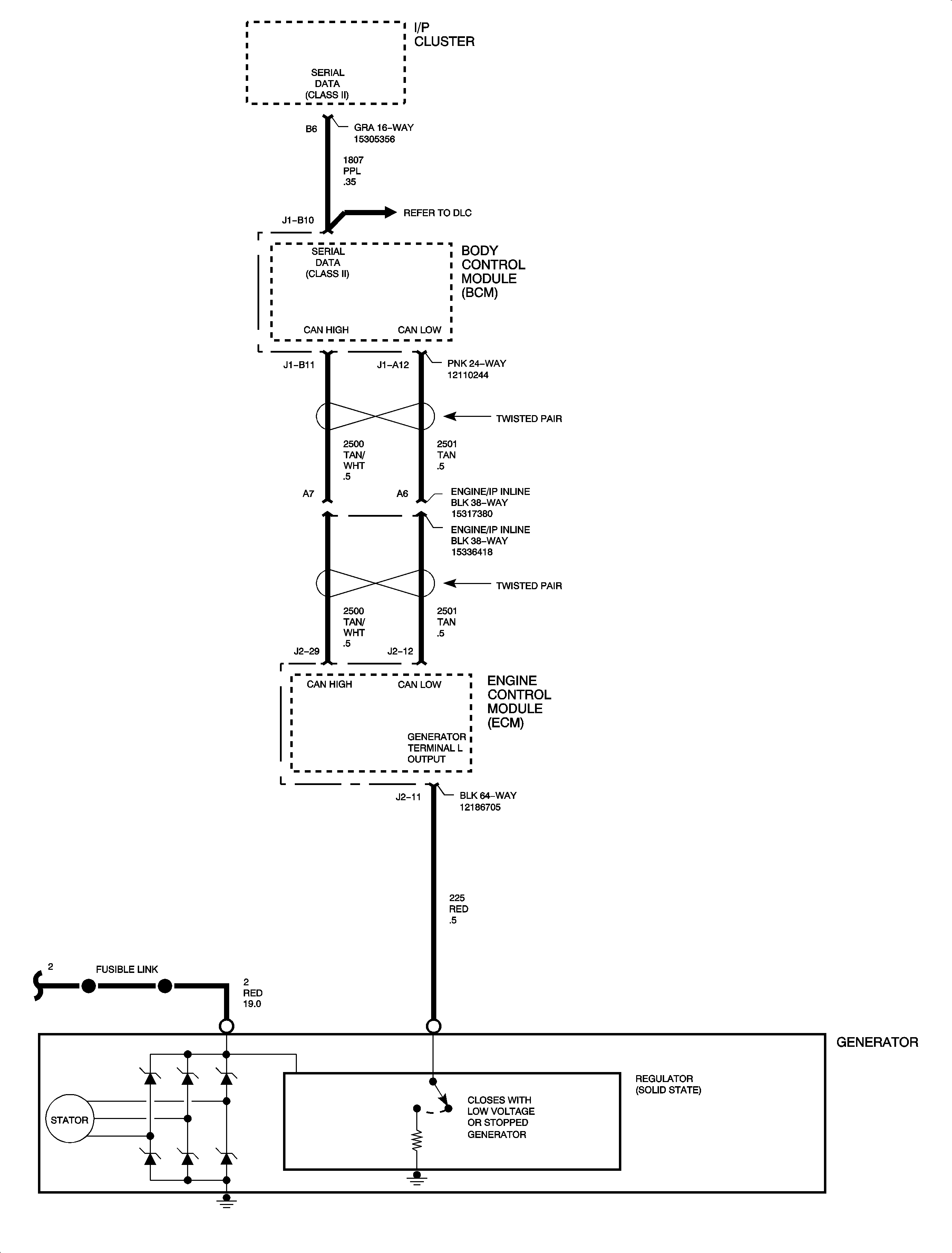
Starting and Charging Schematics L61

Figure 1:

1 of 2


Object Number: 896102  Size: FP
Figure 2:

2 of 2


Object Number: 896124  Size: FP

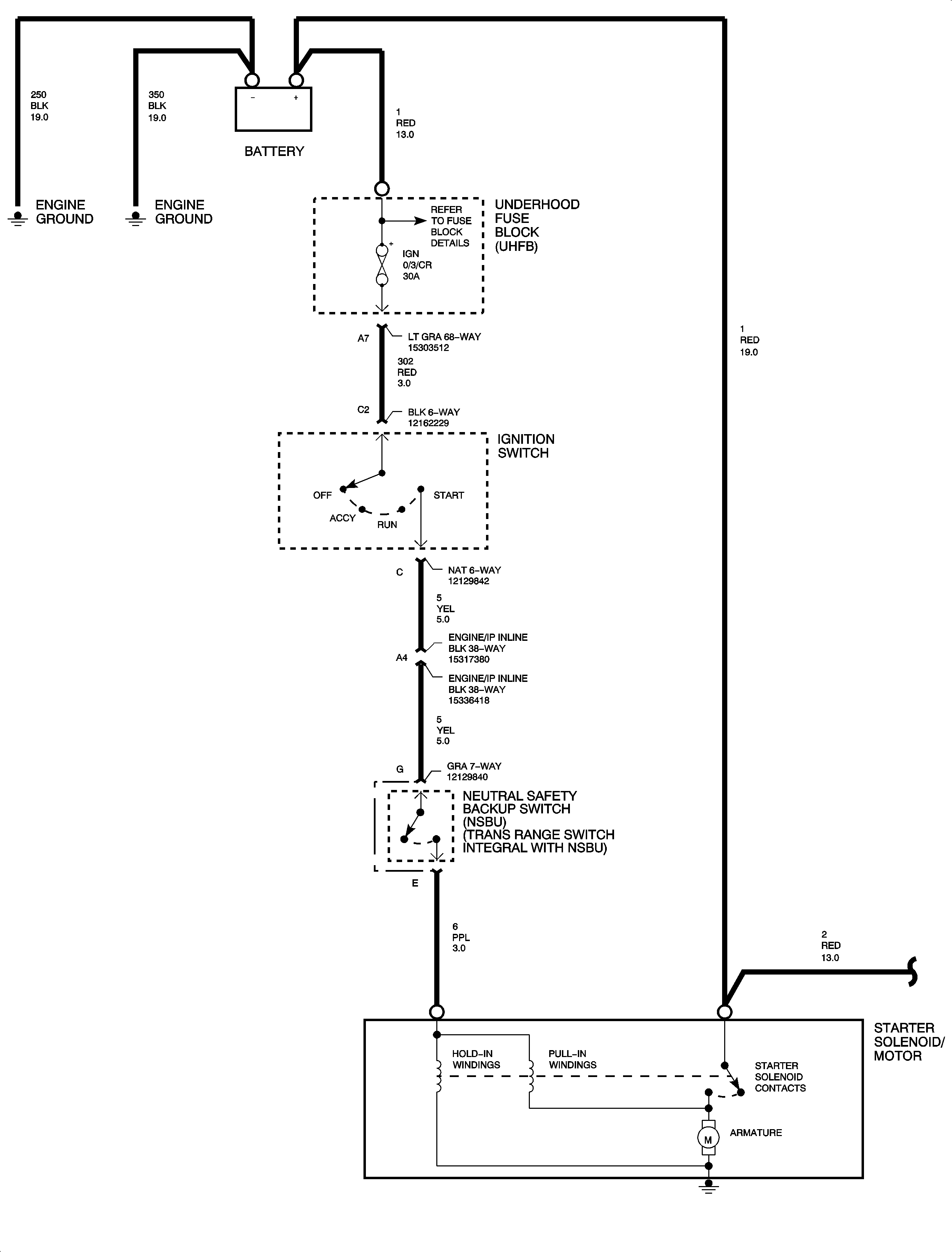
Starting and Charging Schematics L81

Figure 1:

1 of 2


Object Number: 898944  Size: FP
Figure 2:

2 of 2


Object Number: 898989  Size: FP